(原标题:【最全】2025年个人冰雪装备行业上市公司全方位对比(附业务布局汇总、业绩对比、区域布局、业务规划等))
行业主要上市公司:三夫户外(002780.SZ);探路者(300005.SZ);安踏(02020.HK);英派斯(002899.SZ);舒华体育(605299.SH);信隆健康(002105.SZ);华立科技(301011.SZ)等
本文核心数据:上市公司业务布局;上市公司业绩对比
个人冰雪装备行业上市公司汇总
中国冰雪装备产业上市公司数量较少,业务聚焦两大方向。一类围绕户外运动,如安踏探路者等研发销售滑雪服雪具等装备,三夫户外布局装备零售与滑雪服务;另一类专注冰雪设施建设,英派斯打造仿真冰场滑雪模拟机,冰山冷热雪人股份提供场馆制冰系统与设备,多依托政策与需求推进国产化发展。


个人冰雪装备行业上市公司业绩情况
安踏体育营收遥遥领先,营收为422亿元,毛利率为63.4%,主要原因是企业依托多品牌与冰雪业务优势展现强盈利能力。比音勒芬以高端定位实现最高毛利率,为75.9%。三夫户外因专业冰雪装备保持高毛利,为58.6%。探路者和森马服饰毛利率中等,主业或非核心冰雪业务提供支撑。英派斯舒华体育等制造类企业毛利适中。


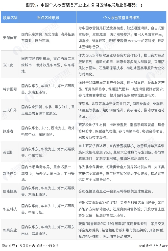
个人冰雪装备产业上市公司区域布局对比
国内布局多贴合冰雪资源与市场需求,安踏三夫户外探路者聚焦京津冀东北等雪资源富集区,特步英派斯侧重华东华北,361度舒华体育均衡覆盖多线城市。海外普遍拓展东南亚欧美,部分延伸至中东欧洲非洲,契合冰雪装备业务出海与市场拓展需求。


个人冰雪装备产业上市公司财务指标对比
——ROE
2025H1相关上市公司ROE分化显著。安踏特步等头部企业ROE较高,安踏达11.03%,特步国际为9.25%,361度为8.54%,其冰雪装备研发销售及赛事合作形成助力,比音勒芬高端滑雪服业务亦添支撑。华立科技南京聚隆等ROE中等,冰雪相关业务提供一定支撑。探路者、英派斯等ROE偏低,分别为1.02%和1.85%,冰雪业务或处投入期未达效。

——PE
2025H1安踏体育、特步国际市盈率约11至18倍,户外运动与赛事合作形成业绩支撑。比音勒芬市盈率13倍左右,高端滑雪服业务助力估值合理。南京聚隆华立科技市盈率35至92倍,冰雪材料VR滑雪游戏等业务存成长预期。探路者市盈率偏高,冰雪业务处投入期。信隆健康无冰雪业务且市盈率为负,森马服饰等非核心布局估值受冰雪业务影响小。

——EPS
2025H1冰雪装备产业链上市公司EPS分化显著。头部企业例如安踏体育为每股2.77元、特步国际为每股0.38元等,凭借滑雪服、智能温控技术等冰雪业务优势叠加赛事赞助,EPS表现领先;比音勒芬为0.73元,企业主要依托高端滑雪服溢价能力,EPS位居前列。探路者为每股0.02元、英派斯为每股0.22元等,企业,EPS偏低。华立科技为每股0.24元、南京聚隆为每股0.53元,靠VR滑雪游戏、碳纤维材料等细分领域支撑,森马服饰为每股0.12元,等非核心布局企业受冰雪业务影响小。

个人冰雪装备产业上市公司业务规划对比
未来个人冰雪装备相关公司发展规划聚焦冰雪业务与综合升级。安踏361度特步等加大研发丰富冰雪装备推进国际化与数字化。三夫户外扩雪场门店强赛事合作。英派斯舒华升级冰雪设施与场馆服务。华立科技研VR冰雪产品拓乐园合作。彩蝶实业南京聚隆深化冰雪材料研发扩产能。比音勒芬太力科技攻高端服饰与配件。信隆森马侧重主业与新兴市场。

更多本行业研究分析详见前瞻产业研究院《中国冰雪装备行业发展前景预测与投资战略规划分析报告》










