(原标题:【最全】2022年智慧停车行业上市公司全方位对比(附业务布局汇总、业绩对比、业务规划等))
智慧停车产业主要上市公司:捷顺科技(002609)、五洋停车(300420)、立方控股(833030)、蓝卡科技(834515)、安居宝(300155)、道尔智控(832966)、狄耐克(300884)、东杰智能(300486)等
本文核心数据: 智慧停车产业上市公司汇总、智慧停车产业上市公司基本信息表、智慧停车上市公司-智慧停车业务业绩对比
1、智慧停车产业上市公司汇总
智慧停车是将无线通信技术、移动终端技术、GPS定位技术、GIS技术等综合应用于城市停车位的采集、管理、查询、预订与导航服务,实现停车位资源的实时更新、查询、预订与导航服务一体化的综合性业务。目前,我国智慧停车产业的上市公司数量较多,分布在各产业链环节。其中,智慧停车解决方案提供商的上市公司包括:捷顺科技(002609)、五洋停车(300420)、立方控股(833030)、蓝卡科技(834515)、安居宝(300155)、道尔智控(832966)等。






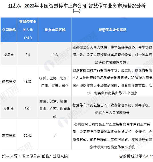
2、智慧停车行业上市公司业务布局对比
智慧停车行业的上市公司中,大部分公司均有布局华东区域、华南区域,总体布局呈现出区域化特征。其中,捷顺科技布局最为广泛,其签约停车场数量超过18000个,在中国所有智慧停车企业中排名第一。

注:智慧停车业务占比统计时间截至2021年上半年。

注:智慧停车业务占比统计时间截至2021年上半年。
3、智慧停车行业上市公司智慧停车业务业绩对比
目前,我国智慧停车行业的龙头上市公司是捷顺停车、五洋停车,这两家上市公司的智慧停车业务营业收入均远超其他上市公司。其中,2021年上半年,捷顺停车、五洋停车的营收分别为3.71亿元、4.76亿元。


4、智慧停车行业上市公司智慧停车业务规划对比
根据各智慧停车上市公司的发展战略和经营计划,大部分公司认为停车行业的智能化、信息化、规范化将迎来快速发展,各大公司积极开拓渠道和进行业务升级。在各公司业务规划中,技术升级、技术推广、资源整合、聚焦核心区域成为关键词,可以看出,技术产品的持续创新发展是推动行业发展的关键因素,而该行业市场格局仍在开拓。

