证券之星消息,根据天眼查APP显示,近日公布了一则深圳市捷佳伟创新能源装备股份有限公司作为被告/被上诉人的开庭公告,详细内容如下:
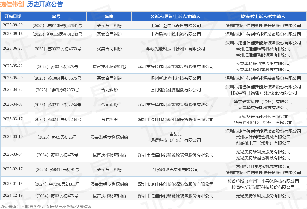
案号:(2025)沪0113民初27841号根据统计,近一年内以深圳市捷佳伟创新能源装备股份有限公司为当事人的历史开庭公告有13则,其中案由为“买卖合同纠纷”的公告以5则居首,其次为“侵害技术秘密纠纷”有3则,“合同纠纷”有3则。历史开庭公告如下:

数据来源:天眼查APP
以上内容为证券之星据公开信息整理,由AI算法生成(网信算备310104345710301240019号),不构成投资建议。










