首页 - 股票 - 数据解析 - 招投标 - 正文

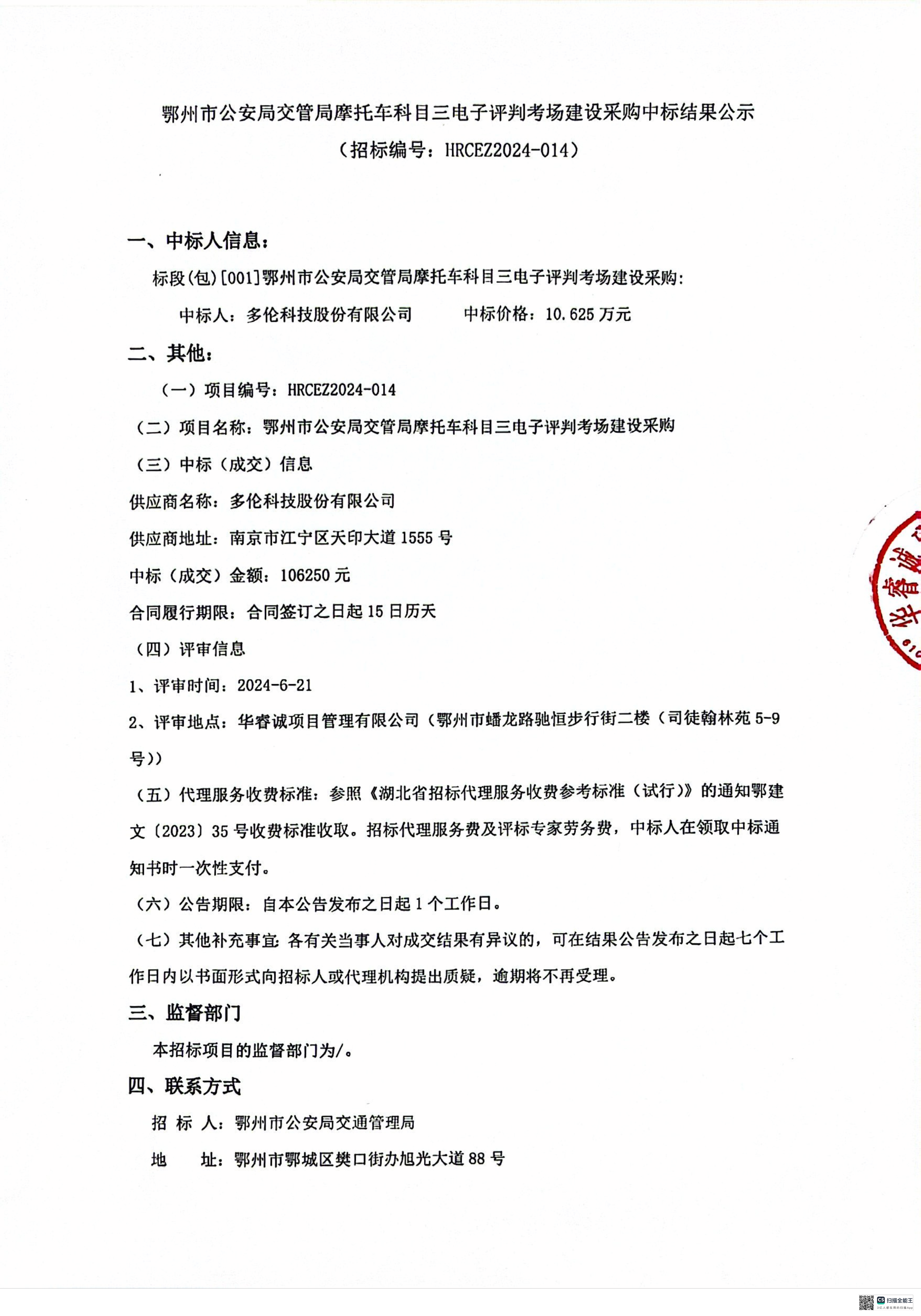
多伦科技中标结果:鄂州市公安局交管局摩托车科目三电子评判考场建设采购中标结果公示

证券之星 2024-06-25 11:37:17
关注证券之星官方微博:

证券之星消息,根据企查查信息整理,6月21日公布的《鄂州市公安局交管局摩托车科目三电子评判考场建设采购中标结果公示》中显示多伦科技股份有限公司中标。公告内容如下:

  
  

数据来源:企查查

以上内容由证券之星根据公开信息整理,由算法生成(网信算备310104345710301240019号),与本站立场无关,如数据存在问题请联系我们。本文为数据整理,不对您构成任何投资建议,投资有风险,请谨慎决策。

微信
扫描二维码
关注
证券之星微信
APP下载
广告
相关股票:
好投资评级:
好价格评级:
证券之星估值分析提示多伦科技行业内竞争力的护城河一般,盈利能力较差,营收成长性较差,综合基本面各维度看,股价偏高。 更多>>
下载证券之星
郑重声明:以上内容与证券之星立场无关。证券之星发布此内容的目的在于传播更多信息,证券之星对其观点、判断保持中立,不保证该内容(包括但不限于文字、数据及图表)全部或者部分内容的准确性、真实性、完整性、有效性、及时性、原创性等。相关内容不对各位读者构成任何投资建议,据此操作,风险自担。股市有风险,投资需谨慎。如对该内容存在异议,或发现违法及不良信息,请发送邮件至jubao@stockstar.com,我们将安排核实处理。如该文标记为算法生成,算法公示请见 网信算备310104345710301240019号。
网站导航 | 公司简介 | 法律声明 | 诚聘英才 | 征稿启事 | 联系我们 | 广告服务 | 举报专区
欢迎访问证券之星!请点此与我们联系 版权所有: Copyright © 1996-