(原标题:【最全】2025年智慧工厂行业上市公司全方位对比(附业务布局汇总、业绩对比、业务规划等))
以下数据及分析来自于前瞻产业研究院智慧工厂研究小组发布的《全球及中国智慧工厂建设运营模式与发展战略规划分析报告》
行业主要公司:博众精工(688097.SH);先导智能(300450.SZ);利元亨(688499.SH)等
本文核心数据:智慧工厂行业上市公司汇总;业务布局;业绩对比;业务规划。
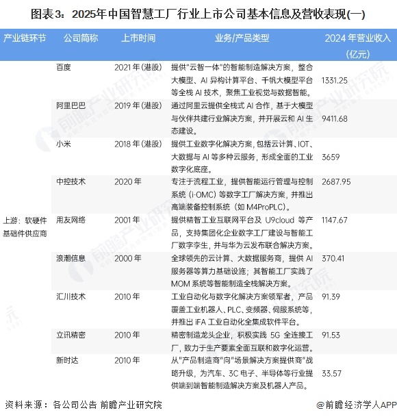
1、智慧工厂行业上市公司汇总
智慧工厂行业是我国制造业迈向高端化、智能化的核心引擎,其推动了工业互联网、数字孪生、人工智能等前沿技术的集成创新,带动产业链从硬件装备到软件系统的全链条协同升级。目前,我国智慧工厂行业已形成覆盖上游关键部件、中游解决方案及下游行业应用的完整体系。其中,具备技术优势和行业影响力的上市公司主要包括:汇川技术、埃斯顿、博众精工、大族激光、先导智能、用友网络、浪潮信息、汇川技术等。


我国智慧工厂行业中游环节的上市公司中,2024年营业收入最高的是北方华创,营业收入高达298.38亿元,上市时间最早的是大族激光,上市年份为2004年。


我国智慧工厂行业上市公司主要分布在广东、江苏等省份,其中广东有大族激光、正业科技等代表性企业,江苏有埃斯顿、博众精工、先导智能等代表性企业。

2、智慧工厂行业上市公司基本信息对比
从智慧工厂行业的上市企业布局和已有公开信息分析,注册资本最多的是无锡先导,而成立时间最早和招投标信息最多的都是中汽工程,招投标信息条数为1060条。

从智慧工厂行业的上市企业已有的公开信息分析,专利信息相对较多的企业是大族激光,其中发明专利6324条。员工总数最多的也是大族激光,员工总数为16866人。

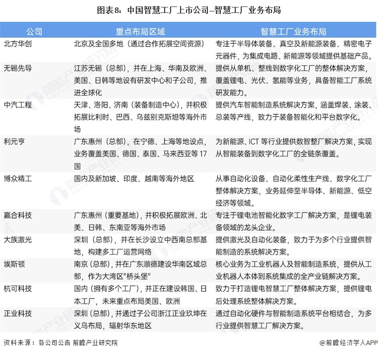
3、智慧工厂行业上市公司业务布局对比
当前,为把握制造业智能化升级与高端化转型的战略机遇,智慧工厂行业上市公司正积极构建各具特色的业务布局。其中,北方华创深耕半导体装备领域,强化基础产品研发;无锡先导推进全球化布局,提供从单机到整线的数字化工厂解决方案;利元亨则聚焦新能源行业,打造覆盖全链条的数智整厂方案。此外,大族激光构建多工厂运营网络强化系统解决方案能力,杭可科技加速海外工厂建设拓展全球市场,各企业正通过差异化布局在细分领域构建核心竞争力。
4、智慧工厂行业上市公司研发投入对比
1、智慧工厂行业企业研发力度
从中国智慧工厂行业代表性企业研发投入规模来看,企业整体研发投入规模呈现上涨的趋势,北方华创和先导智能研发投入增速较快,博众精工研发投入规模增速较慢。2024年,北方华创研发费用达36.7亿元,在对标企业中排名第一;其次是大族激光,研发费用为18.0亿元;而博众精工研发投入规模为5.1亿元,在对标企业中排名靠后。

2、智慧工厂行业企业研发强度
2018-2025年上半年,四家企业科研投入强度均处较高水平且各有特点:北方华创始终稳定在10.6%-13.4%高位;先导智能从7.3%逐步升至14.1%后微降;博众精工初期13.4%-14.3%领先,中期回落至10.3%左右,2025年H1回升至12.6%;大族激光整体波动小,多在9.0%-12.5%区间。整体而言,中国智慧工厂行业代表性企业研发强度维持在10%-12%的区间。

注:研发强度=当期研发费用/当期营业收入。
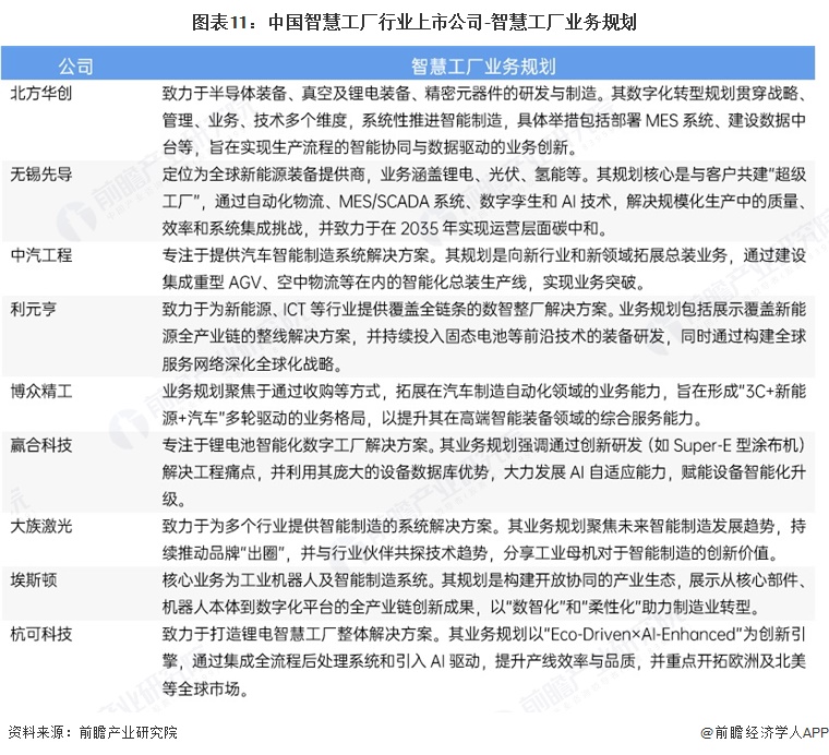
5、智慧工厂行业上市公司智慧工厂业务规划对比
当前,为把握制造业智能化升级与高端化转型的战略机遇,智慧工厂行业上市公司正积极布局差异化发展路径。其中,大族激光计划深化新能源及半导体领域激光智能装备研发,强化智能制造系统集成能力,目标成为全球领先的智能制造解决方案提供商;利元亨聚焦新能源整线智能化解决方案,拟扩建研发中心并加速海外布局,3年内力争实现营收翻番。此外,埃斯顿将加强工业机器人核心部件自主研发,博众精工深耕消费电子自动化并拓展半导体装备新领域,无锡先导则通过数字孪生技术优化锂电整线交付能力,各企业正依托技术优势在细分赛道构建核心竞争力。各上市公司的具体业务规划如下:

更多本行业研究分析详见前瞻产业研究院《全球及中国智慧工厂建设运营模式与发展战略规划分析报告》
