(原标题:重磅!2023年中国及31省市益生菌行业政策汇总及解读(全)“完善监管”是方向)
行业主要上市公司:交大昂立(600530.SH);科拓生物(300858.SZ);蔚蓝生物(603739.SH)等
本文核心数据:益生菌政策;保健食品政策
政策历程图
益生菌行业从属于食品制造业,其中复配食品添加剂和动植物微生态制剂的研发、生产与销售属于食品及饲料添加剂制造业。从国内益生菌行业发展规划来看,国家对益生菌行业的政策先后呈现出了“重发展”和“重规范”的特点。
2017年5月,国家出台《“十三五”食品科技创新专项规划》,明确提出要解决一批食品生物工程领域的前沿关键技术问题,开发具有自主知识产权的高效发酵剂与益生菌;2021年3月,国家出台《中华人民共和国国民经济和社会发展第十四个五年规划和2035年远景目标纲要》,提出严格食品药品安全监管,加强和改进食品药品安全监管制度,完善食品药品安全法律法规和标准体系,推进食品安全放心工程建设攻坚行动,加大重点领域食品安全问题联合整治力度等;之后,国家出台的系列益生菌行业相关政策都倾向于完善益生菌等食品制造行业的监管体系,保障国民食品安全。

国家层面政策汇总及解读
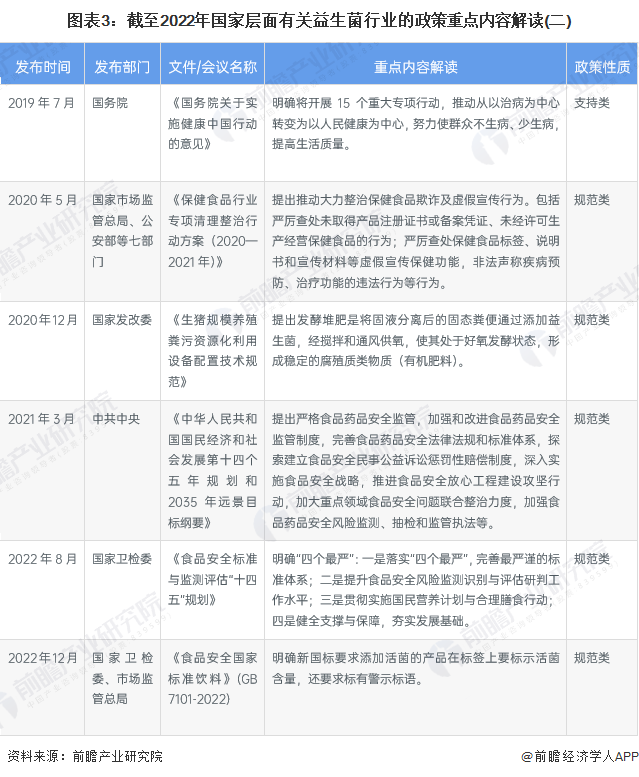
——国家层面产业政策汇总
自2005年以来,国务院、国家发改委、国家市场监管总局、国家食药总监等多部门都陆续印发了支持、规范益生菌行业的发展政策,内容涉及完善监管体系、保障食品安全、开发高效益生菌等。具体政策如下:


——国家层面益生菌行业发展目标解读
从国家层面相关政策来看,益生菌行业规范类政策居多,政策倾向于规范益生菌行业标准,完善益生菌、食品行业的监管体系,保障国民食品安全。
根据2019年国家颁布的《国务院关于实施健康中国行动的意见》,国家明确提出推动从以治病为中心转变为以人民健康为中心,努力使群众不生病、少生病,提高生活质量。到2030年,全民健康素养水平大幅提升,健康生活方式基本普及,居民主要健康影响因素得到有效控制,因重大慢性病导致的过早死亡率明显降低,人均健康预期寿命得到较大提高。实现目标主要通过以下四个路径:

各省市层面的政策汇总及解读
——31省市益生菌行业政策汇总
除了国家层面对益生菌行业发展的规范和支持外,全国多个省市纷纷提出了对包含益生菌在内的食品行业发展规划,内容主要集中在规范监督管理体系以及加强保健食品开发。具体政策如下:


——31省市益生菌行业最新布局解读
根据各省市出台的政策规划来看,“十四五”期间,各省市益生菌行业发展重点主要系规范益生菌行业的监管体系、加强开发益生菌类功能性保健食品等。中国主要省市益生菌行业发展布局规划如下:

