(原标题:【全网最全】2026年太空光伏行业上市公司全方位对比(附业务布局汇总、业绩对比、业务规划等))
以下数据及分析来自于前瞻产业研究院太空光伏研究小组发布的《中国光伏产业投资机会与投融资策略建议分析报告》
行业主要上市公司:钧达股份(002865)、乾照光电(300102)、东方日升(300118)等
本文核心数据:太空光伏业务布局
1、太空光伏行业上市公司汇总
太空光伏产业链上游包括核心光伏材料、特种防护与封装材料、能量传输器件等三大核心原材料,其中光伏材料包括衬底材料、外延片、薄膜等新一代材料,特种防护与封装材料包括抗辐射盖片、导电互连片等;能量传输器件包括射频/微波芯片、真空电子器件等。
产业链中游主要为太空光伏电池制造及电池组件制作,太空光伏系统集成等;产业链下游主要为“太空”场景以及“地用”场景。中短期来看,太空光伏能够实现的主要为太空数据中心、各类卫星星座、空间站、深空探测等“太空”场景,而“地用”场景为太空光伏概念的终极目标。





2、太空光伏行业上市公司基本信息对比
从太空光伏行业的上市企业布局和已有公开信息分析,注册资本最大的公司是晶科能源,达100.05亿元;招投标信息最多的公司是明阳智能,截至2026年2月招投标信息约2854项;中国太空光伏上市公司注册时间较早,普遍成立于2007年以前,其中三安光电注册成立于1993年3月。

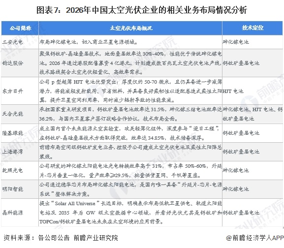
3、太空光伏行业企业业务布局对比
太空光伏产业仍未进入大规模商业化阶段,领先企业均在加速技术攻关和产品研发。其中,三安光电、乾照光电、明阳智能等企业主要布局砷化镓电池,东方日升和天合光能等布局HJT电池,钧达股份、隆基绿能、上海港湾、晶科能源等布局钙钛矿叠层电池。

从太空光伏行业的上市企业已有的公开信息分析,专利信息相对较多的企业是天合光能,截止2026年2月其有效专利数量为2057项;员工总数最多的是隆基绿能,员工总数约37853人。从员工构成来看,太空光伏领先企业员工主要以生产人员和技术人员为主。

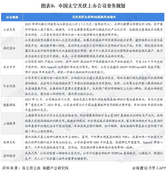
4、太空光伏行业企业业务规划对比
太空光伏代表性企业公开披露的太空光伏业务布局如下:

