(原标题:【全网最全】2025年计算机网络设备制造行业上市公司全方位对比(附业务布局汇总、业绩对比、业务规划等))
以下数据及分析来自于前瞻产业研究院计算机网络设备制造研究小组发布的《中国计算机网络设备制造行业市场需求前景及投资规划分析报告》
行业主要上市公司:浪潮信息(000977.sz);中国长城(000066.sz);星网锐捷(002396.sz);共进股份(603118.sh);通鼎互联(002491.sz);东土科技(300353.sz);三旺通信(688618.sh);菲菱科思(301191.sz);铭普光磁(002902.sz);迪普科技(300768.sz);中兴通讯(000063.sz);三六零(601360.sh);烽火通信(600498.sh);紫光股份(000938.sz)等
本文核心数据:计算机网络设备制造业务收入
1、计算机网络设备制造行业上市公司汇总
目前,我国以计算机网络设备制造相关行业为主营业务企业较多,且计算机网络设备制造产业链上下游较为庞大。其中中游计算机网络设备制造环节主要有紫光股份、锐捷网络、中兴通讯等上市企业。




从代表性企业分布情况来看,我国计算机网络设备制造代表企业分布在广东、江苏、浙江、山东等东部沿海省份,其中广东省的计算机网络设备制造产业代表性企业较多。

2、计算机网络设备制造行业上市公司基本信息对比
从计算机网络设备制造行业的上市企业布局和已有公开信息分析,注册资本最多,成立时间最早的是三六零,招投标信息最多的是烽火通信。

3、计算机网络设备制造行业企业业务布局对比
从计算机网络设备制造生产代表企业销售布局来看,厂商业务占比普遍较高,多数企业业务占比超过90%。如星网锐捷、共进股份等企业。

注:中兴通讯、三六零、紫光股份、迪普科技暂无计算机网络设备制造相关业务的具体分类
4、计算机网络设备制造行业企业业务业绩对比
目前,我国计算机网络设备制造行业的头部上市公司包括浪潮信息、星网锐捷等,其中,浪潮信息计算机网络设备业务营收高达1144.73亿元。2024年,三旺通信的销售毛利率最高,达61.03%。

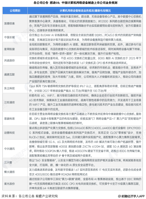
5、计算机网络设备制造行业企业业务规划对比
计算机网络设备制造代表性企业在年报中披露其公司战略、经营规划等,其具体业务规划如下:

更多本行业研究分析详见前瞻产业研究院《中国计算机网络设备制造行业市场需求前景及投资规划分析报告》
