(原标题:重磅!2025年中国及31省市传媒行业政策汇总及解读(全))
行业主要上市公司:蓝色光标(300058.SZ)、利欧股份(002131.SZ)、三七互娱(002555.SZ)、浙文互联(600986.SH)、省广集团(002400.SZ)、芒果超媒(300413.SZ)、凤凰传媒(601928.SH)、中南传媒(601098.SH)、浙版传媒(601921.SH)、皖新传媒(601801.SH)、世纪华通(002602.SZ)、山东出版(601019.SH)、新华文轩(601811.SH)、中文传媒(600373.SH)、万达电影(002739.SZ)、天龙集团(300063.SZ)、中原传媒(000719.SZ)、分众传媒(002027.SZ)、华数传媒(000156.SZ)、南方传媒(601900.SH)、长江传媒(600757.SH)、中国出版(601949.SH)等。
本文核心数据:传媒行业政策发展历程、政策发展方向
1、政策历程图
近年来,我国发布一系列相关政策,如《加快推动媒体融合发展构建全媒体传播格局》、《关于推进政务新媒体健康有序发展的意见》等,对传媒业转型发展做出规划。2021年国家广播电视总局印发《广播电视和网络视听“十四五”发展规划》,进一步保障行业的健康发展。

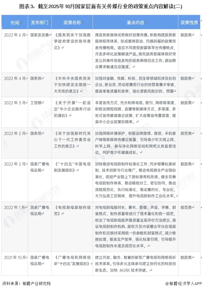
2、国家层面政策汇总及解读
——国家层面传媒行业政策汇总
近年来传媒行业转型发展受到政策的重视,相关政策主要以规范类为主。截至2025年10月我国传媒行业重点政策如下:



——国家层面传媒行业发展目标解读
近年来国家层面传媒行业不断出台,政策以推进深度融合发展为主。2021年10月,国家广播电视总局发布了《广播电视和网络视听“十四五”科技发展规划》,其中传媒相关内容如下:

3、各省市层面的政策汇总及解读
——31省市传媒行业政策汇总
目前,我国主要省市传媒相关政策如下表所示:



——31省市传媒行业发展目标解读
“十四五”期间,我国主要省份对传媒行业的发展目标以数字政务、政务新媒体建设等为主。其他省市也在等方面做出相应规划。

更多本行业研究分析详见前瞻产业研究院《中国传媒行业市场前瞻与投资战略规划分析报告》
