首页 - 股票 - 数据解析 - 开庭公告 - 正文

南海铝业作为被告/被上诉人的1起涉及融资租赁合同纠纷的诉讼将于2025年10月14日开庭

来源:证星公司动态 2025-10-11 21:05:23
关注证券之星官方微博:

证券之星消息,根据天眼查APP显示,近日公布了一则广东南海铝业应用科技集团有限公司作为被告/被上诉人的开庭公告,详细内容如下:

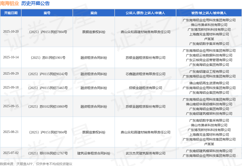
案号:(2025)苏01民初1901号
  • 审理法院:江苏省南京市中级人民法院
  • 案由:融资租赁合同纠纷
  • 当事人信息:
    •     原告/上诉人:苏银金融租赁股份有限公司
    •     被告/被上诉人:广东南海铝业应用科技集团有限公司、广东南铝云核数据科技有限公司、广东云核商业运营管理有限公司、广东南海铝业集团有限公司
  • 开庭日期:2025年10月14日

根据统计,近一年内以广东南海铝业应用科技集团有限公司为当事人的历史开庭公告有7则,其中案由为“融资租赁合同纠纷”的公告以4则居首,其次为“票据追索权纠纷”有2则,“建筑设备租赁合同纠纷”有1则。历史开庭公告如下:

数据来源:天眼查APP

以上内容为证券之星据公开信息整理,由AI算法生成(网信算备310104345710301240019号),不构成投资建议。

微信
扫描二维码
关注
证券之星微信
APP下载
下载证券之星
郑重声明:以上内容与证券之星立场无关。证券之星发布此内容的目的在于传播更多信息,证券之星对其观点、判断保持中立,不保证该内容(包括但不限于文字、数据及图表)全部或者部分内容的准确性、真实性、完整性、有效性、及时性、原创性等。相关内容不对各位读者构成任何投资建议,据此操作,风险自担。股市有风险,投资需谨慎。如对该内容存在异议,或发现违法及不良信息,请发送邮件至jubao@stockstar.com,我们将安排核实处理。如该文标记为算法生成,算法公示请见 网信算备310104345710301240019号。
网站导航 | 公司简介 | 法律声明 | 诚聘英才 | 征稿启事 | 联系我们 | 广告服务 | 举报专区
欢迎访问证券之星!请点此与我们联系 版权所有: Copyright © 1996-