(原标题:【干货】机场建设产业链全景梳理及区域热力地图)
以下数据及分析来自于前瞻产业研究院机场建设研究小组发布的《中国机场建设行业市场前瞻与投资可行性分析报告》。
行业主要上市公司:上海建工(600170)、中国电建(601669)、中国建筑(601668)、中国交建(601800)、交建股份(603815)、上海机场(600009)、海南机场(600515)、白云机场(600004)、深圳机场(000089)、厦门空港(600897)等。
本文核心数据:机场建设产业链生态图谱、区域分布
机场建设产业链全景梳理
机场建设行业产业链上游主要为建设材料供应商和建筑设备供应商,中游主要参与者为机场建设企业,另外还包括机场设计机构、工程监理机构等。下游主要为机场的管理部门。

从行业的主要参与者看,行业上游建筑装饰材料供应商主要有海螺水泥、菲利华、大亚圣象等,建筑设备供应商主要包括润邦股份、中联重科、三一重工等。中游参与企业包括机场设计企业,主要有上海民航新时代机场设计研究院有限公司等;机场建设企业包括西北民航机场建设集团有限责任公司、中国电建集团航空港建设有限公司等;工程监理企业包括广州中南民航工程咨询监理有限公司等。

机场建设产业链区域热力地图:陕西、云贵川及东南沿海地区分布最集中
从代表性企业分布情况来看,陕西、云贵川及东南沿海地区机场建设企业较多。例如,西北民航机场建设集团有限责任公司和西部机场集团有限公司就位于陕西,东部机场集团有限公司就位于江苏。

中国机场建设行业代表性公司业务发展情况
从机场建设项目经验看,中国民航机场建设集团有限公司、四川省场道工程有限公司、西北民航机场建设集团有限责任公司等均具有较多机场建设经验。从下辖机场数量看,西部机场集团有限公司拥有18家机场,具有一定的下游资源优势。

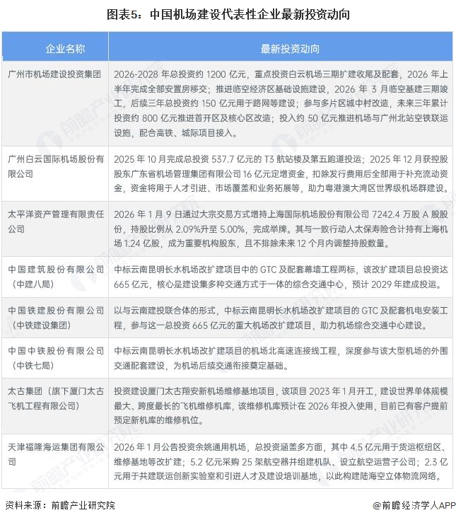
中国机场建设市场代表性企业最新投资动向
当前,中国机场建设市场代表性企业投资不再局限于机场本身,延伸至临空经济区开发、城中村改造、物流枢纽建设等关联领域。地方机场建设投资集团主导区域内重大项目统筹,负责机场扩建、配套基建及区域开发的整体推进,投资规模大、周期长。

更多本行业研究分析详见前瞻产业研究院《中国机场建设行业市场前瞻与投资可行性分析报告》
