(原标题:2026年中国建筑垃圾处理行业区域市场分析 广州市是中国建筑垃圾产生量最多的城市【组图】)
以下数据及分析来自于前瞻产业研究院建筑垃圾处理研究小组发布的《中国建筑垃圾处理行业发展前景与投资战略规划分析报告》。
行业主要上市公司:中国天楹(000035)、高能环境(603588)、上海环境(601200)、伟明环保(603568)、瀚蓝环境(600323)、绿色动力(601330)、旺能环境(002034)等
本文核心数据:各城市建筑垃圾产生量;中国建筑垃圾处理设施区域分布
1、广州市是中国建筑垃圾产生量最多的城市
根据2024年12月生态环境部固体废物与化学品管理技术中心发布的《全国固体废物污染环境防治信息发布情况研究报告(2024年)》,基于265个城市统计的数据,2023年建筑垃圾产生量排名前10位的城市依次为广州市、上海市、重庆市、成都市、宁波市、北京市、西安市、深圳市、合肥市和杭州市,10个城市的产生量合计占产生总量的44.4%。

注:空白表示《固体废物污染环境防治信息年报》未发布相关信息。
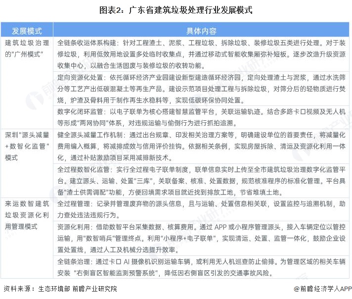
2025年,广东省为深入贯彻习近平生态文明思想,推进固体废物减量化、资源化、无害化,更好发挥减污降碳协同效应,在“无废城市”建设试点工作基础上,全域推进“无废城市”建设。到2025年,全省各地级以上市全面开展“无废城市”建设,固体废物产生强度持续降低。到2027年,危险废物填埋处置量占比稳中有降,固体废物产生强度明显下降,资源化利用率明显提升。到2035年,全域建成“无废城市”,固体废物产生强度指标、循环利用水平总体居于全国前列。

2、成都市是中国建筑垃圾资源化利用量最高的城市
基于225个城市统计的数据,2023年中国建筑垃圾资源化利用量排名前10位的城市依次为成都市、杭州市、合肥市、北京市、青岛市、嘉兴市、深圳市、南昌市、台州市和广州市,10个城市的资源化利用量合计占资源化利用总量的54.1%。

3、浙江省是中国建筑垃圾处理设施区域分布中占比最大的省份
2023年,基于200个城市统计的数据,共有建筑垃圾处理设施2448座,已公布数据的城市中建筑垃圾处理设施单位数量排名前五位的省(区、市)依次为浙江省(828座),占比33.8%;广东省(278座),占比11.4%;陕西省(125座)、山东省(120座)和云南省(105座)。

4、河南、江苏等省份拥有较多建筑垃圾试点城市
2018年以来,住建部在北京、邯郸、苏州、扬州、杭州、蚌埠、福州、济南、青岛、临沂、泰安、许昌、广州、深圳、重庆、成都、西安等35个城市(区)开展建筑垃圾治理试点工作。其中,以河南省、山东省、江苏省试点城市数量为最多。试点城市通过“临时+永久”及“现场+固定”等布局模式设置资源化设施,不断完善建筑垃圾管理体制机制,加强部门联动、协作推进,提高全过程监管水平。

更多本行业研究分析详见前瞻产业研究院《中国建筑垃圾处理行业发展前景与投资战略规划分析报告》
