(原标题:【产业图谱】重磅!2024年无锡市软件与信息技术服务产业全景洞察(附产业政策、产业分布图谱、产业发展现状、企业发展现状、配套产业发展、产业发展规划))
行业主要上市公司:中国软件、东华软件、浪潮信息、宝信软件等
本文核心数据:软件与信息技术服务产业规模、软件与信息技术服务代表企业
无锡市软件与信息技术服务产业政策环境
无锡市为软件与信息技术服务产业营造了极具支持力的政策环境。一方面,在自主创新上大力扶持,针对核心技术攻关、开源技术创新、技术创新平台建设给予高额研发资助、补助与奖励,激发企业创新动能;另一方面,实施企业梯度培育计划,对不同层级的软件企业,如首次获得国家级、省级资质认定以及获评专精特新等各类荣誉的企业,给予相应资金奖励助力成长。同时,聚焦场景应用牵引,鼓励软件企业参与制造业“智改数转网联”,为工业软件应用推广、信息技术应用创新项目提供补助与奖励,加速产业融合发展。

无锡市软件与信息技术服务产业分布图谱
——中国软件与信息技术服务产业热力图谱
当前中国软件与信息技术服务产业形成以北京为代表的京津冀产业集群,以广州、深圳为代表的湾区软件与信息技术服务产业集群。

——无锡市软件与信息技术服务产业链强弱图谱
前瞻智慧招商系统对无锡市软件与信息技术服务产业链进行梳理,并对各个产业链环节优势企业进行梳理分析得到,当前无锡市软件与信息技术服务产业强势、优势、薄弱、缺失产业链环节信息。
当前无锡市软件与信息技术服务产业链还需要进一步完善,较多为薄弱以及缺失产业链环节,其中薄弱产业链环节7个。

无锡市软件与信息技术服务产业发展现状
——软件与信息技术服务产业规模分析
无锡是中国软件特色名城,2023年产业规模为2082.22亿元,2024年达到2243亿元。软件业务收入过亿企业超200家,拥有中国软件百强、互联网百强、大数据50强企业。软件与信息技术服务将聚焦基础软件、工业软件、平台软件、安全软件、行业应用软件等领域,加快构筑自主可控、安全可靠的现代产业体系。

注:2024年产业规模根据年均增长率7.7%测算得出。
——软件与信息技术服务产业营收增长情况
2022年,无锡规上服务业中软件和信息技术服务业营业收入同比增长25.7%,快于规上服务业营业收入增速12.9个百分点。2024年,无锡规上服务业中软件和信息技术服务业营业收入同比增长18.30%。

注:相关机构暂未披露2023年数据。
——软件与信息技术服务产业重点布局范围
软件与信息技术服务制造产业不仅具有自然垄断的行业特征,行业本身也是典型的国防硬科技产业,行业发展程度极大依赖于当地科研力量。无锡市是我国软件与信息技术服务教育领域发展较成熟城市,建国初期建设的软件与信息技术服务高校资源和研究院资源在经过长期发展后,日趋成熟,为无锡市软件与信息技术服务产业发展提供了卓越的科研资源。

无锡市软件与信息技术服务企业发展现状
——新增注册企业波动增长
根据企查猫查询数据显示,截至2025年11月,无锡市软件与信息技术服务产业相关的注册企业1928家,2019年以来无锡市软件与信息技术服务产业新增注册企业数量呈上升趋势,2024年新注册企业378家。2025年1-11月新注册企业数量280家。

注:以上为存续/在业企业统计,行业范围“软件与信息技术服务业”
——软件和信息技术服务优势企业
无锡市数字经济生态持续优化、软件产业规模不断扩大、应用水平持续提升、技术研发能力和创新能力显着增强,涌现出一批具有自主知识产权和较高市场占有率的优秀软件产品。2024年 1月,无锡市人民政府发布第十四届无锡市优秀软件产品“飞凤奖”名单,对永中软件股份有限公司、无锡神探电子科技有限公司、无锡市艾克特电气股份有限公司等公司产品授予飞凤奖。

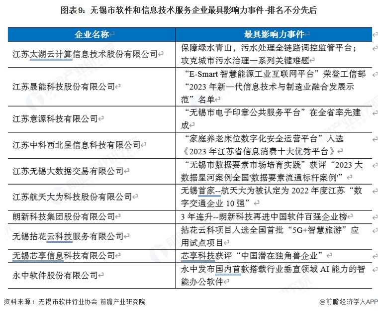
——重点企业最具影响力事件
2024年4月,无锡市软件行业协会公示评选出“无锡市软件和信息技术服务企业十大最具影响力事件”,其中,江苏太湖云计算信息技术股份有限公司、江苏晟能科技股份有限公司、江苏意源科技有限公司、江苏中科西北星信息科技有限公司等公司上榜。

无锡市软件与信息技术服务产业配套现状
5G基站、光纤宽带等为无锡市软件与信息技术服务的配套产业,5G基站的建设催生云原生应用等新的发展模式;移动电话用户的增长提供了明确的市场导向,刺激移动应用创新,其产生的海量数据可助力精准营销等;光纤宽带覆盖范围的扩大确保了网络稳定性,为云计算、大数据等业务提供可靠支撑。
2024年,无锡市光纤宽带覆盖用户445万户,城域网出口带宽近18T。累计建成5G基站30898个。年末移动电话用户1076.63万户,其中4G手机用户达到380.53万户,5G手机用户达到617.89万户。固定互联网宽带接入用户449.34万户,移动互联网宽带接入用户899.61万户。

无锡市软件与信息技术服务产业发展前景及规划
——无锡市软件与信息技术服务产业发展前景
根据2025年6月发布的《无锡市深化制造业智能化改造数字化转型网络化联接三年行动计划(2025—2027年)》,到2027年底,无锡市规上工业企业完成智能化改造升级全覆盖,形成企业、产业链、重点园区“点线面”数字化转型合力,累计培育5000家引领“465”现代产业集群发展的智能工厂,人工智能技术广泛赋能制造业,推广300个“AI+先进制造”典型应用场景,数字化综合服务能力大幅提升,智能制造新模式加快发展,成功完成国家中小企业数字化转型试点城市建设任务,打造一流智造强市,为全省推进新型工业化做出积极贡献。

——无锡市软件与信息技术服务产业发展规划
根据2025年6月发布的《无锡市深化制造业智能化改造数字化转型网络化联接三年行动计划(2025—2027年)》,2027年无锡市软件与信息技术服务产业发展重点工作包括推进智能工厂梯度建设、扩大智能化改造覆盖面等。

更多本行业研究分析详见前瞻产业研究院《中国软件产业园规划布局与运营管理分析报告》
