(原标题:【产业图谱】重磅!2025年无锡市集成电路产业全景洞察(附产业政策、产业分布图谱、产业发展现状、企业发展现状、配套产业发展、产业发展规划))
行业主要上市公司:中芯国际、华虹半导体、华润微、紫光国微等
本文核心数据:集成电路产业规模、集成电路产业代表企业
无锡市集成电路产业政策环境
在政策扶持下,无锡积极构建集成电路产业发展生态。一方面,加强规划政策专项引领,持续推进核心技术攻关,探索“特色产业园+龙头企业生态圈”模式,招引重大项目补链强链,深化产业链上下游协作。另一方面,还注重优化产业环境,努力提升服务保障水平,为集成电路企业提供全方位、全周期的服务支持。

无锡市集成电路产业分布图谱
——中国集成电路产业链企业分布
前瞻智慧招商系统对中国集成电路产业链进行梳理,中国集成电路产业链企业主要集中在长三角与珠三角地区,长三角地区以广东为代表,珠三角地区以江苏为代表,这两个地区集成电路企业聚集效应明显,发展集成电路产业具有优势。

——无锡市集成电路产业链强弱图谱
前瞻智慧招商系统对无锡市集成电路产业链进行梳理,并对各个产业链环节优势企业进行梳理分析得到,当前无锡市集成电路强势、优势、薄弱、缺失产业链环节信息。
当前无锡市集成电路产业链较为完善,形成涵盖“原材料及设备-集成电路制造-应用场景”等环节的产业链,共有5个强势产业链环节、5个优势产业链环节、8个薄弱产业链环节及6个缺失产业链环节。具体看,上中游强势产业链环节丰富,以上游半导体硅材料、湿电子化学品及中游集成电路设计、制造与封装等为强势产业链环节。目前上游溅射台、单晶炉等为薄弱产业链环节。

无锡市集成电路产业发展现状
——集成电路产业规模分析
集成电路是“十四五”期间无锡构建“465”现代产业体系中的重要一环。2024年,无锡市集成电路规上企业实现产值2512亿元、同比增长9.3%,新增3家企业入选中国独角兽企业名单,新增数量全省第一且均为集成电路领域企业。

——集成电路园区综合实力分析
产业园区已成为推动中国半导体行业发展的关键力量,凭借专项政策扶持、优越的地理区位、人才吸引策略及资源共享机制等手段,有效促进了集成电路企业的落地与集聚,形成了多个产业集群。2024年12月,半导体投资联盟等机构披露2024年中国集成电路园区综合实力排行榜,其中无锡高新区排名第二,综合实力较强。

——集成电路产业重大项目
集成电路产业是无锡“465”现代产业集群重点构建的四个地标产业集群之一,也是无锡最具核心竞争力和影响力的产业。
在2025年江苏省重大项目中,无锡入选的产业项目中1/3与集成电路相关,如无锡华虹集成电路晶圆制造项目、无锡华进半导体三维异质异构系统集成(三期)项目、无锡菲尼萨高速率光收发模块项目等,涵盖了设计制造、封装测试、装备材料等集成电路全产业链。

无锡市集成电路企业发展现状
——新增注册企业波动增长
根据企查猫查询数据,截至2025年11月,无锡市集成电路企业共有735家。2019-2024年,无锡集成电路产业新增注册企业数量整体呈现上升趋势,2024年新注册企业100家。2025年1-10月,无锡集成电路产业新增注册企业数量82家。

注:以上为存续/在业企业统计,行业范围“制造业”与“软件和信息技术服务业”
——集成电路产业企业布局
2023年江苏省无锡市集成电路产业链中,科技型中小企业的地理分布呈现出明显的区域县域差异。其中,新吴区在科技型中小企业数量方面存在显着优势,共有135家企业,占达到了全市的46.71%,在无锡市的排名其中领先,超过了84.71%的区县。滨湖区紧随其后,拥有66家企业,参与22.84%,排名第二,超过了70.43%的区县。锡山区位列第三,拥有30家家企业,占比10.38%,超过了区县的56.14%。

注:此处数据为2023年数据,截至2025年11月,暂未披露最新数据。
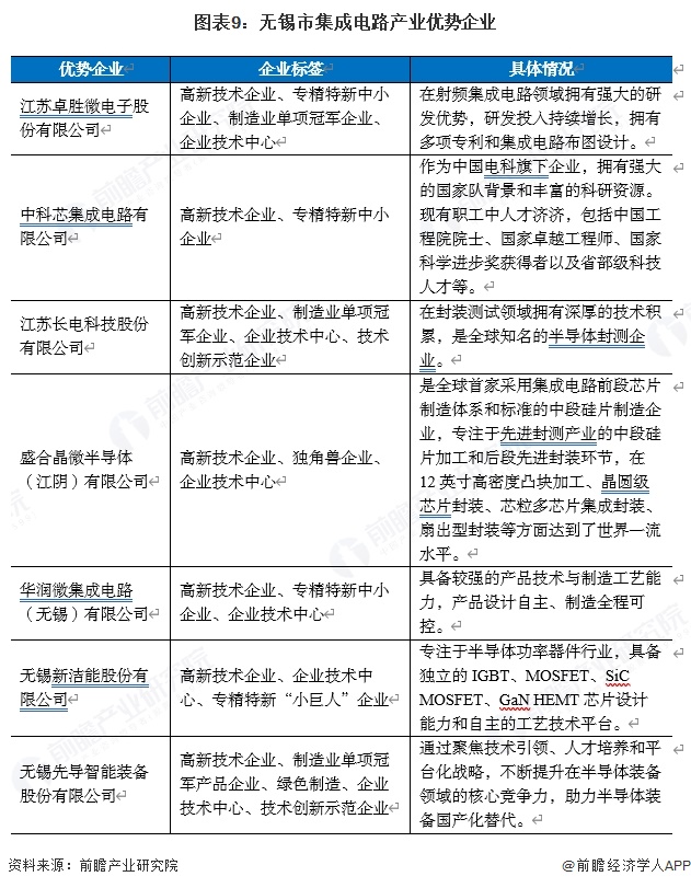
——集成电路产业优势企业
无锡是全国唯一拥有集成电路全产业链的地级市,从原材料到设计、制造、封测,环环相扣,封测环节优势尤为突出。集聚的企业近千家,拥有以卓胜微、中科芯、长电科技、盛合晶微等为代表的一批“航母级”企业。

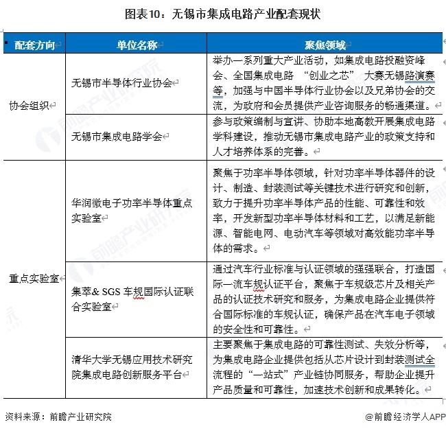
无锡市集成电路产业配套现状
无锡市大力推进集成电路产业发展,在协会组织、重点实验室配套发展等方面给予了重要的产业支撑。协会组织主要有无锡市半导体行业协会、无锡市集成电路学会;重点实验室主要有华润微电子功率半导体重点实验室、集萃& SGS车规国际认证联合实验室、清华大学无锡应用技术研究院集成电路创新服务平台等。

无锡市集成电路产业发展前景及规划
——无锡市集成电路产业发展前景
根据2022年3月无锡市发改委出台的《无锡高新区关于进一步加快推进集成电路产业高质量发展的政策意见(试行)》,到2025年,无锡高新区培育上市企业超过8家。

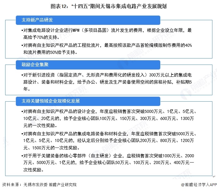
——无锡市集成电路产业发展规划
“十四五”期间,无锡市将从以下几方面发展集成电路产业:

更多本行业研究分析详见前瞻产业研究院《无锡市集成电路产业大数据招商指南(两链两图两库两清单)》
