(原标题:2025年中国人形机器人行业出海现状分析 中国正在成为全球行业核心力量【组图】)
以下数据及分析来自于前瞻产业研究院人形机器人研究小组发布的《中国人形机器人(仿生人)行业发展前景预测与投资战略规划分析报告》。
行业主要上市公司:目前国内人形机器人行业主要的上市公司有汇川技术(300124.SZ)、三花智控(002050.SZ)、蓝思科技(300433.SZ)、恒立液压(601100.SH)、拓普集团(601689.SH)、领益智造(002600.SZ)、中联重科(000157.SZ)、金力永磁(300748.SZ)等。
本文核心数据:人形机器人市场规模
1、全链条政策体系大力推动我国人形机器人企业“走出去”
在全球制造业升级与服务场景智能化浪潮下,人形机器人正从实验室走向规模化应用,出海是国内人形机器人企业突破市场边界、摊薄研发成本的现实路径,以响应全球老龄化加剧、用工缺口扩大带来的大量需求。
为了促进我国人形机器人出海,自2023年10月起,国家部委引领地方政府陆续出台多项政策,打造全链条支持政策体系。工信部明确出海方向与全球企业培育目标,商务部、海关总署等通过海外仓建设、通关绿色通道等优化贸易环境,财政部等部门推出差异化出口退税政策,整机退税率13%,核心部件17%,强化财税支撑。广东、广西等省份结合区域定位,通过国际展会补贴、特色出口基地打造、物流成本补助等精准赋能,全方位降低企业出海门槛,提升国际竞争力,为我国人形机器人走向全球、迈向世界先进水平奠定政策基础。

2、我国人形机器人市场规模有望成为全球第一
根据人形机器人产业大会发布的数据,2023年全球人形机器人市场规模约149亿元,中国市场规模18亿元,份额约12%;中国市场在2024-2029年的年均复合增长率约93.6%,这一增速远超全球同期的约57%,到2029年,中国市场规模预计达750亿元,份额超过30%,成为全球人形机器人市场占比第一的国家。中国人形机器人市场规模快速扩容,一方面是因为AI大模型、车规级制造等技术成熟推动产品量产降本、实用性提升,另一方面是工业、服务等场景对智能化自动化设备的需求持续释放,提升行业的国际竞争力。

3、中国人形机器人企业海外布局加速落地
中国头部人形机器人企业正加速落地出海布局。宇树、优必选等企业率先在欧美、东南亚等关键市场设立分支机构、服务网点和研发中心,构建贴近用户的本地化运营网络;智元以轻资产模式突围,通过与海外企业共建生产基地快速切入全球供应链。这些出海企业的销售渠道主要在亚马逊、速卖通等跨境电商平台,直销工业、医疗等行业客户,同时借力合作伙伴成熟渠道实现市场快速渗透。客群覆盖北美、欧洲等主流市场,挖掘东南亚、中东、印度、日韩等新兴及特色市场需求,成为中国智造出海的重要标杆。

4、宇树以高性价比实现人形机器人出海
宇树是推动中国人形机器人出海进程的佼佼者。2023年,宇树生产的四足机器人Go1登上美国超级碗赛前表演,全球曝光超10亿次,2024年工业巡检机器人订单同比增长220%,与特斯拉达成供应链自动化合作。宇树科技出海成果显著,其四足机器人全球市占率超60%,业务覆盖美国、德国等52个国家,海外营收占比达50%,增速连续三年保持150%以上;出海产品应用场景多元,涵盖电力能源、石油化工等领域,人形机器人H1价格约9万美元,是全球首个将人形机器人价格下探至10万元以内的量产品牌,与美国企业波士顿动力生产的Atlas相比,单台能够节省约6-11万美元,同时在运动性能、技术自主化等方面具备显著优势,覆盖客群及应用场景更加广泛。

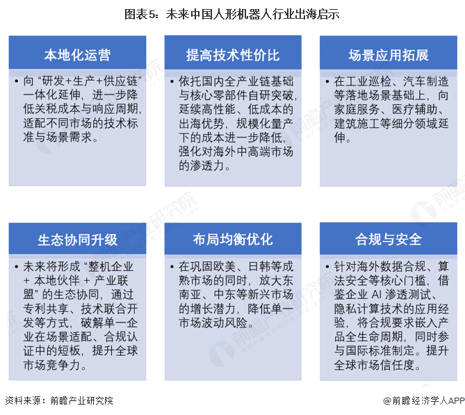
5、中国人形机器人出海启示:从产品输出到本地深耕
依托全产业链基础与核心技术自研形成的性价比优势,中国企业已通过海外分支机构搭建、多元渠道布局、场景定制化拓展积累了成熟出海经验。未来,随着本地化运营向研发生产供应链一体化深化,生态协同模式持续升级,在巩固欧美日韩成熟市场的同时,东南亚、中东等新兴市场将成为重要增长极。在兼顾合规与安全的情况下,中国企业有望凭借技术硬实力与本地化软实力,实现从市场参与者到全球规则制定者的跨越,成为全球人形机器人行业的核心力量。

更多本行业研究分析详见前瞻产业研究院《中国人形机器人(仿生人)行业发展前景预测与投资战略规划分析报告》
