(原标题:【最全】2025年风电EPC产业上市公司全方位对比(附业务布局汇总、业绩对比、业务规划等))
以下数据及分析来自于前瞻产业研究院风电EPC研究小组发布的《中国风电EPC工程市场前瞻与投资战略规划分析报告》
行业主要上市公司:中国能建(601868);中国电建(601669);永福股份(300712);三一重能(688349);国电南自(600268)等
本文核心数据:行业上市公司营业收入;相关业务占比;相关业务收入
1、风电EPC产业上市公司汇总
我国风电EPC行业的发展受到国家政策的较大鼓励与支持。目前,我国风电EPC产业的上市公司数量较多,分布在各产业链环节。其中,涉及风电EPC的上市公司包括:金螳螂、远大住工、中国建筑等。






2、风电EPC行业上市公司业务布局对比
风电EPC行业的上市公司中,大多数公司均布局在境内,中国能建、中国电建、永福股份等风电EPC的企业相关业务占比较高。此外,以中国电建、中国能建为代表的央企主导大型 GW 级项目,上海电气、永福股份等在细分市场与区域项目上发力。


3、风电EPC行业上市公司基本信息对比
从风电EPC行业的上市企业布局和已有公开信息分析,注册资本和招投标信息最多的是中国能建,而成立时间最早的企业为特变电工。

从风电EPC行业的上市企业已有的公开信息分析,专利信息相对较多的企业是明阳智能,其中发明专利459项;员工总数最多是中国电建,员工总数为16.39万人。


4、风电EPC行业上市公司风电EPC相关业务业绩对比
目前,风电EPC行业的上市企业中,风电EPC的毛利率普遍较低,部分企业相关业务毛利率较高的原因主要为其统计口径包括了风电设备等其他业务的毛利率。

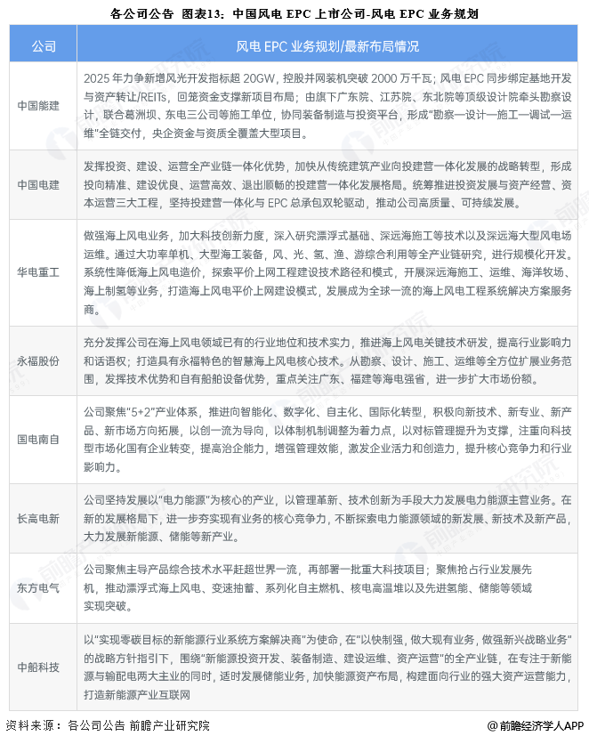
5、风电EPC行业上市公司风电EPC业务规划对比

更多本行业研究分析详见前瞻产业研究院《中国风电EPC工程市场前瞻与投资战略规划分析报告》
