(原标题:2025年全球涂料行业市场现状及发展前景分析 2030年全球涂料市场规模有望达2281亿美元【组图】)
以下数据及分析来自于前瞻产业研究院涂料研究小组发布的《中国涂料行业发展前景预测与投资战略规划分析报告》
行业主要上市公司:三棵树(603737)、北新建材(000786)、亚士创能(603378)、松井股份(688157)等
本文核心数据:全球涂料市场规模;细分产品格局
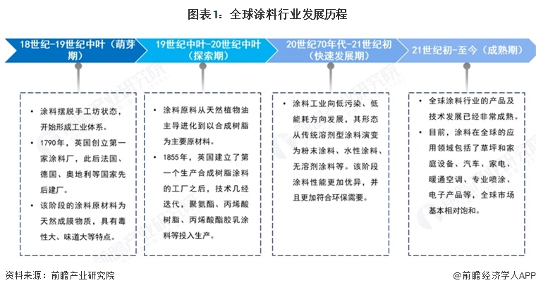
全球涂料行业历史悠久
全球涂料行业萌芽于18世纪,涂料摆脱手工作坊状态,开始形成工业体系。1790年英国创立第一家涂料厂,该阶段的涂料原材料为天然成膜物质,具有毒性大、味道大等特点。步入19世纪中叶,涂料行业逐步进化到以合成树脂为主要原材料,1855年英国建立了第一个生产合成树脂涂料的工厂。
21世纪以来,涂料行业向低污染、低能耗方向发展,其形态从传统溶剂型涂料演变为粉末涂料、水性涂料、无溶剂涂料等。当前,全球粉末涂料行业的产品及技术发展已非常成熟,广泛应用于草坪和庭院设备、汽车、家电等领域。

全球涂料市场规模超1800亿美元
2018-2024年全球油漆涂料市场规模波动上升。根据世界油漆与涂料工业协会数据,2024年全球油漆涂料市场销售额为1888亿美元,较2023年同比上升1.8%。

全球涂料供给情况:建筑涂料占主要份额
根据“2024中国国际涂料大会”公布的数据,2023年建筑装饰涂料表现依然强劲,占全球市场份额的40%,此外,全球机械设备、工业设施的防腐需求量越来越多,助推全球原厂涂料的应用增多,2023年全球原厂涂料约占全球涂料市场份额的29%。经初步核算,全球2024年建筑涂料占比约38%,原厂涂料占比约30%。

全球代表性厂商2024年业绩总体增长
全球涂料代表性厂商包括宣伟、PPG、阿克苏诺贝尔、立邦、立帕麦、艾仕得、巴斯夫、亚洲涂料、关西涂料、百色熊等,其中宣伟、PPG、阿克苏诺贝尔2024年营收分别为230.985亿美元、158.45亿美元、113.394亿美元,位居全球前三。

全球涂料市场规模:到2030年达2281亿美元
根据Orr & Boss的预测,全球涂料行业将朝着可持续性、提高生产力、工业4.0、基建和轻量化等方向发展,需求端的涂料购买力有所下降,而生产端的亚太地区将继续稳定全球涂料市场。由此预计未来全球涂料市场销售额将保持缓慢增长趋势,到2030年全球涂料销售收入为2281亿美元,2025-2030年全球涂料销售收入的年复合增长率为3%。

更多本行业研究分析详见前瞻产业研究院《中国涂料行业发展前景预测与投资战略规划分析报告》
