(原标题:【干货】量子精密测量产业链全景梳理及区域热力地图)
行业主要上市公司:国盾量子(688027.SH);天奥电子(002935.SZ);中国船舶(600150.SH);西部超导(688122.SH);光韵达(300227.SZ);国睿科技(600562.SH)等
本文核心数据:量子精密测量产业链全景图;区域热力地图;代表性企业最新发展动向等。
量子精密测量产业链全景梳理:产业生态尚在发展中
量子精密测量领域的产品和技术种类较多,产业生态尚在发展中,但微波原子钟、SQUID磁力计、冷原子重力干涉仪、原子力显微镜、电子顺磁共振波谱仪等相对成熟的产品其细分行业产业链已清晰;其他已在实验室完成原型机或逐步商业化的产品其产业链也已逐渐清晰。
产业链上游为技术层,提供可为量子系统使用的激光、低温设备、测控线路器件仪器、磁体/超导磁体、真空系统、激光器、单光子探测器以及材料等。产业链中游主要是对上游产品进行一定的集成,以及开发与产品配套的软件或系统,提供整体解决方案,主要产品为时间测量设备、惯性测量设备、磁力测量设备、重力测量设备、目标识别设备等。产业链下游为应用方,即中游产品或技术的采购方,主要应用领域为卫星导航、军事国防、医疗、通信和科学研究机构等。

目前,产业链上游基本为美国、英国、德国、日本的企业,中国企业较少,中国企业有提供低温设备的中船鹏力超低温,提供磁体/超导磁体的西部超导,提供真空系统的力美特真空技术等等。产业链中游主要为量子时钟、量子磁测量、量子重力测量、量子目标识别仪器设备等的供应商。产品为原子钟(微波钟、光钟)、量子磁力计(SQUID/OPM/SERF/NV色心)、冷原子干涉重力仪、陀螺仪、加速度计、原子力显微镜、电子顺磁共振波谱仪、量子雷达等。天奥电子、华信泰、中微达信、星汉时空、感知未来等中国企业为时间测量设备供应商,国盾量子、中科酷原等为重力测量设备供应商。产业链下游中,各个应用领域参与企业及院校颇多,其中卫星导航领域应用方主要为全球定位系统(GPS)、俄罗斯格洛纳斯卫星导航系统(GLONASS)、中国北斗卫星导航系统(BDS)、欧盟伽利略卫星导航系统(GSNS)。

量子精密测量产业链区域热力地图:北京分布最集中
从我国量子精密测量产业链企业区域分布来看,量子精密测量产业链企业主要分布在北京市,其次是安徽省、广东省和上海市等地区;其余地方,如江苏、湖北、陕西、四川等省份有少量几家代表性企业及科研机构分布。

从代表性企业和科研机构分布情况来看,北京市等地代表性企业较多,北京市和上海市代表性企业涉及量子精密测量全产业链。其中,北京市位于量子精密测量行业产业链中游代表性企业有中微达信、星汉时空、中国航天科工、中国船舶、未磁科技、中科酷原。其次是安徽省,其分布有产业链中游和下游代表性企业,中游代表性企业有感知未来、国耀量子、国盾量子、国盛量子、国仪量子。

量子精密测量行业上市企业业绩情况
我国量子精密测量行业代表性上市企业为西部超导和国盾量子等。西部超导公司主要从事超导材料、高端钛合金材料和高性能高温合金材料及应用的研发、生产和销售。超导材料和磁体主要应用于高能加速器、磁约束核聚变、医用磁共振成像仪(MRI)、核磁共振谱仪(NMR)、磁控直拉单晶硅(MCZ)、质子重离子加速器、超导储能、超导量子计算机等领域。国盾量子在量子精密测量领域,公司基于前沿成果导入推出的冷原子重力仪产品,完成了国际首次量子绝对重力组网连续观测,已可替代国际高端的激光干涉重力仪;单光子雷达已完成定型。相关组件也获得新的发展。2020-2025年,西部超导和国盾量子作为中国量子精密测量行业代表性上市公司,营业收入总体呈现迅速增长的态势。
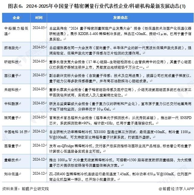
图表5:2020-2025年量子精密测量行业代表性上市公司营业收入情况(单位:亿元) 量子精密测量行业代表性企业/科研机构最新发展动态
各主要科技国都在近些年以官方形式宣布将量子精密测量纳入重点科研计划,并上升至国家战略层面。量子精密测量行业的重要性逐步提高。截至2025年11月,量子精密测量行业代表性企业/科研机构最新发展动态如下:


更多本行业研究分析详见前瞻产业研究院《中国量子测量行业市场前瞻与投资策略分析报告》
