(原标题:2025年中国商业智能行业部署模式 本地部署为主【组图】)
行业主要上市公司:百度集团(09888.HK)、网易(09999.HK)、浪潮信息(000977.SZ)、美林数据(831546.NQ)、数聚软件(838617.NQ)等
本文核心数据:部署机构;部署规模
——本地部署类商业BI概述
本地部署类商业BI指将BI系统的服务器、数据存储、分析工具等核心组件,部署在企业自有IT基础设施(如本地数据中心、私有服务器)内的商业智能解决方案。本地部署类商业BI的核心优势在于数据自主可控与合规性保障,因此在对数据安全、行业监管有强需求的场景中仍不可替代。

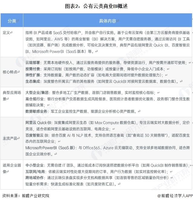
——公有云类商业BI概述
公有云类商业BI(SaaA BI)指将BI产品或者SaaS交付给客户,并由客户自行实施。公有云类商业BI核心价值在于降低BI使用门槛(无需硬件和运维投入)、提升数据分析效率(云端实时处理+生态联动)、支持业务灵活扩展(按需调整资源),帮助企业聚焦“数据决策”而非“技术搭建”。

——本地部署类商业BI占比高
2021-2024年中国商业智能和分析软件市场细分技术结构中,本地部署类占比从2021年的87.5%下降至84.3%,公有云占比从12.5%上升至15.7%。

——2024年本地部署类商业BI市场规模约9.0亿美元
中国本地部署类商业BI市场规模从2021年的6.8亿美元增长到2024年的9.0亿美元。本地部署类商业BI市场规模稳步增长,但增长速度逐渐放缓,可能是因为随着市场逐渐饱和,以及企业对云计算技术接受度的提高,本地部署的增长动力有所减弱。

——2024年公有云类商业BI市场规模约1.7亿美元
中国公有云类商业BI市场规模从2021年的1.0亿美元增长到2024年的1.7亿美元。公有云类商业BI市场规模相对较小,但增长速度较快,2021-2023年增速均在20%以上,2024年增速虽有所下降,但仍保持在10%以上。表明公有云类商业BI市场处于快速发展阶段,越来越多的企业开始倾向于采用公有云BI解决方案,以享受其灵活、成本低等优势。

更多本行业研究分析详见前瞻产业研究院《中国商业智能(BI)行业市场前瞻与投资战略规划分析报告》










