(原标题:一文了解数字人民币与区块链的区别与联系 数字人民币采用NFC与分布式账本技术)
数字人民币经常会被使用区块链技术对的加密货币比特币、以太坊等相比较。数字人民币借鉴了区块链技术,但作为法定货币,数字人民币具有中心化的特征。欧洲主要中央银行的高管表示,发行央行数字货币其实并不需要使用区块链技术。数字人民币系统框架的核心要素为“一币,两库,三中心”,在使用过程所采用的技术有NFC与分布式账本技术。
数字人民币行业相关上市公司:广电运通、长亮科技、拉卡拉、数字认证等
本文核心数据:数字人民币系统框架核心要素
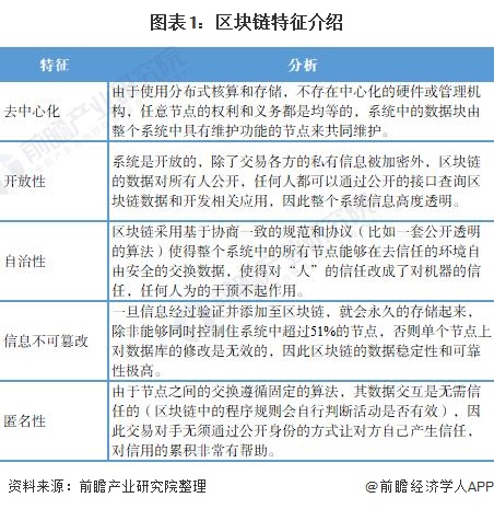
1、区块链的特征为分布式、去中心化
数字人民币经常会被使用区块链技术对的加密货币比特币、以太坊等相比较。广义来讲,区块链技术是利用块链式数据结构来验证与存储数据、利用分布式节点共识算法来生成和更新数据、利用密码学的方式保证数据传输和访问的安全、利用由自动化脚本代码组成的智能合约来编程和操作数据的一种全新的分布式基础架构与计算方式。区块链的主要特征如下:

2、我国数字人民币仅借鉴了区块链技术
数字人民币具有可追溯性、不可篡改性这些与区块链技术相同的特征,但数字人民币仅是借鉴了区块链技术。作为法定货币,数字人民币的主要特征之一为中心化的管理模式,而区块链的核心特征之一为去中心化。
此前,发行了依托于区块链技术的数字货币国家有伊朗、厄瓜多尔、乌拉圭、塞内加尔、等,但这些数字货币没有流行起来。2020年9月,欧洲主要中央银行的高管表示,全球范围内的中央银行如果想要发行央行数字货币,其实并不需要使用区块链技术,在央行数字货币情况下,中央银行提供了“信任”,因此当中央银行介入之后就没有使用区块链技术的必要了。
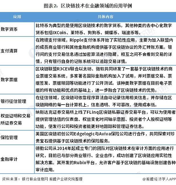
在金融领域,目前区块链技术在数字货币、支付清算、数字票据、银行征信管理等方面得到了实验性或小范围应用:

3、数字人民币系统框架的核心要素为“一币,两库,三中心”
根据《中国法定数字货币原型构想》的阐述,数字人民币系统框架的核心要素为“一币,两库,三中心”。其中,“一币”指央行数字货币;“两库”指的是数字货币发行库(存放央行数字货币发行基金的数据库)和数字货币银行库(商业银行存放央行数字货币的数据库);“三中心”指的是认证中心(负责身份信息管理)、登记中心(负责数字货币权属登记)与大数据发行中心(负责对反洗钱、支付行为等分析)。

4、数字人民币使用过程所采用的技术
数字人民币的使用涉及到货币发行、存储、支付、对交易进行记录等多个环节。
在数字人民币支付环节,由于NFC技术的使用,数字人民币的支付介质除手机外,还包括“数字货币芯片卡”,芯片卡的推行方便了老年人群的使用。“数字货币芯片卡”具体包括可视蓝牙IC卡、IC卡、手机eSE卡、手机SD卡、手机SIM卡等5种形态。除使用NFC ?技术外,一些数字货币芯片卡通过蓝牙技术与智能手机进行交互,实现查询和账户信息同步。
在数字人民币交易记录环节,通过分布式账本技术,央行和商业银行构建CBDC分布式确权账本,提供可供外部通过互联网来进行CBDC确权查询的网站,实验网上验钞机功能。

