宁波能源: 2025年第一次临时股东会会议材料

来源:证券之星 2025-10-31 18:05:41
关注证券之星官方微博:
宁波能源集团股份有限公司
    会议材料
宁波能源集团股份有限公司 2025 年第一次临时股东会       会议议程
           宁波能源集团股份有限公司
一、会议时间:2025 年 11 月 7 日 下午 15:00
二、会议地点:宁波朗豪酒店
三、会议主持人:马奕飞董事长
四、会议议程:
    (一)会议开始,宣读会议议程;
    (二)审议以下内容:
    (三)推选监票人、计票人;
    (四)投票表决议案;
    (五)监票人宣读议案的现场表决结果;
    (六)出席会议律师结合网络投票结果对股东会会议程序及议案表
决结果进行现场见证,并出具法律意见书;
    (七)宣读股东会决议,与会董事签署会议文件;
    (八)宣布公司 2025 年第一次临时股东会闭幕。
宁波能源集团股份有限公司 2025 年第一次临时股东会     会议材料(一)
         宁波能源集团股份有限公司
      关于 2024 年度董事、高管薪酬的议案
                    提案人:沈 琦
各位股东及股东代表:
   根据薪酬与考核相关制度,公司董事、监事及高级管理人员 2024
年度薪酬拟发放如下:
   公司 2024 年度董事长和总经理年薪(税前)均为 56.58 万元。
   公司 2024 年度副总经理、董事会秘书等副职领导人平均年薪不
超过董事长、总经理年薪的 0.825 倍。
   以上人员个人所得税自理。
   请审议。
   本议案涉及关联交易,关联股东回避表决。
宁波能源集团股份有限公司 2025 年第一次临时股东会                 会议材料(二)
           宁波能源集团股份有限公司
           关于修订<公司章程>的议案
                  提案人:沈 琦
各位股东及股东代表:
   为进一步完善公司治理相关制度,提升规范运作水平,公司拟对
章程进行修订,具体情况如下:
  修订前《公司章程》条款               修订后《公司章程》条款
  第八条 代表公司执行公司事务的           第八条 法定代表人由执行公司事
董事为公司的法定代表人。              务的董事担任,董事长为公司执行事务
  担任法定代表人的董事辞任的,视 的董事。
为同时辞去法定代表人。                 担任法定代表人的董事辞任的,视
  法定代表人辞任的,公司将在法定 为同时辞去法定代表人。
代表人辞任之日起三十日内确定新的            法定代表人辞任的,公司将在法定
法定代表人。                    代表人辞任之日起三十日内确定新的
                          法定代表人。
  第一百一十一条 董事会应当确定           第一百一十一条 董事会应当确定
对外投资、收购出售资产、资产抵押、 对外投资、收购出售资产、资产抵押、
对外担保事项、委托理财、关联交易、 对外担保事项、委托理财、关联交易、
对外捐赠等的权限,建立严格的审查和 对外捐赠等的权限,建立严格的审查和
决策程序;重大投资项目应当组织有关 决策程序;重大投资项目应当组织有关
专家、专业人员进行评审,并报股东会 专家、专业人员进行评审,并报股东会
批准。                       批准。
  (二)公司发生下列未达到本章程           (二)公司发生下列未达到本章程
规定应由股东会审议批准的对外投资、 规定应由股东会审议批准的对外投资、
收购出售资产事项由董事会审议批准: 收购出售资产事项由董事会审议批准:
金额 5,000 万元以上;            金额超过 5,000 万元;
金额 20,000 万元以上;           金额超过 20,000 万元;
宁波能源集团股份有限公司 2025 年第一次临时股东会               会议材料(二)
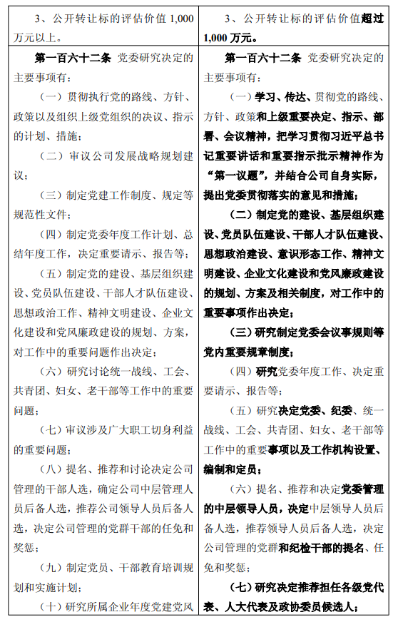
万元以上。                      1,000 万元。
  第一百六十二条 党委研究决定的             第一百六十二条 党委研究决定的
主要事项有:                     主要事项有:
  (一)贯彻执行党的路线、方针、             (一)学习、传达、贯彻党的路线、
政策以及组织上级党组织的决议、指示 方针、政策和上级重要决定、指示、部
的计划、措施;                    署、会议精神,把学习贯彻习近平总书
  (二)审议公司发展战略规划建 记重要讲话和重要指示批示精神作为
议;                         “第一议题”,并结合公司自身实际,
  (三)制定党建工作制度、规定等 提出党委贯彻落实的意见和措施;
规范性文件;                        (二)制定党的建设、基层组织建
  (四)制定党委年度工作计划、总 设、党员队伍建设、干部人才队伍建设、
结年度工作,决定重要请示、报告等; 思想政治建设、意识形态工作、精神文
  (五)制定党的建设、基层组织建 明建设、企业文化建设和党风廉政建设
设、党员队伍建设、干部人才队伍建设、 的规划、方案及相关制度,对工作中的
思想政治工作、精神文明建设、企业文 重要事项作出决定;
化建设和党风廉政建设的规划、方案,             (三)研究制定党委会议事规则等
对工作中的重要问题作出决定;             党内重要规章制度;
  (六)研究讨论统一战线、工会、             (四)研究党委年度工作、决定重
共青团、妇女、老干部等工作中的重要 要请示、报告等;
问题;                           (五)研究决定党委、纪委、统一
  (七)审议涉及广大职工切身利益 战线、工会、共青团、妇女、老干部等
的重要问题;                     工作中的重要事项以及工作机构设置、
  (八)提名、推荐和讨论决定公司 编制和定员;
管理的干部人选,确定公司中层管理人             (六)提名、推荐和决定党委管理
员后备人选,推荐公司领导人员后备人 的中层领导人员,决定中层领导人员后
选,决定公司管理的党群干部的任免和 备人选,推荐领导人员后备人选,决定
奖惩;                        公司管理的党群和纪检干部的提名、任
  (九)制定党员、干部教育培训规 免和奖惩;
划和实施计划;                       (七)研究决定推荐担任各级党代
  (十)研究所属企业年度党建党风 表、人大代表及政协委员候选人;
宁波能源集团股份有限公司 2025 年第一次临时股东会        会议材料(二)
廉政建设责任制考核结果和奖惩方案;          (八)研究公司改革总体方案,将
  (十一)评选表彰公司先进基层党 全面从严治党要求落实到改革发展全
组织、优秀共产党员、优秀党务工作者 过程和全领域,对改革工作中的重要事
等;                        项作出决定;
  (十二)研究决定公司党委、工会、         (九)审议批准因公出国(境)计
共青团等工作机构的设置、编制和定 划和预算;
员;                         (十)研究决定重要的先进评比、
  (十三)研究讨论董事会、总经理 表彰、推荐、奖励等事项;
办公会议审议的重大问题决策、重大投          (十一)研究决定领导班子成员的
资、大额资金使用等有关事项,并提出 职责分工及调整;
意见建议;                      (十二)其他需要由党委会研究决
  (十四)其他需由党委讨论决定的 定的重大事项
重大问题。
     除上述条款修改外,《公司章程》其他条款不变,上述变更最终
以工商登记机关核准的内容为准。
     请审议。

微信
扫描二维码
关注
证券之星微信
相关股票:
好投资评级:
好价格评级:
证券之星估值分析提示宁波能源行业内竞争力的护城河一般,盈利能力较差,营收成长性一般,综合基本面各维度看,股价合理。 更多>>
下载证券之星
郑重声明:以上内容与证券之星立场无关。证券之星发布此内容的目的在于传播更多信息,证券之星对其观点、判断保持中立,不保证该内容(包括但不限于文字、数据及图表)全部或者部分内容的准确性、真实性、完整性、有效性、及时性、原创性等。相关内容不对各位读者构成任何投资建议,据此操作,风险自担。股市有风险,投资需谨慎。如对该内容存在异议,或发现违法及不良信息,请发送邮件至jubao@stockstar.com,我们将安排核实处理。如该文标记为算法生成,算法公示请见 网信算备310104345710301240019号。
网站导航 | 公司简介 | 法律声明 | 诚聘英才 | 征稿启事 | 联系我们 | 广告服务 | 举报专区
欢迎访问证券之星!请点此与我们联系 版权所有: Copyright © 1996-