首页 - 股票 - 数据解析 - 开庭公告 - 正文

彩讯股份作为被告/被上诉人的1起涉及劳动合同纠纷的诉讼将于2026年1月5日开庭

来源:证星公司动态 2026-01-02 20:53:01
关注证券之星官方微博:

证券之星消息,根据天眼查APP显示,近日公布了一则彩讯科技股份有限公司作为被告/被上诉人的开庭公告,详细内容如下:

案号:(2025)沪0109民初26012号
  • 审理法院:上海市虹口区人民法院
  • 案由:劳动合同纠纷
  • 当事人信息:
    •     原告/上诉人:顾某某
    •     被告/被上诉人:彩讯科技股份有限公司
  • 开庭日期:2026年1月5日

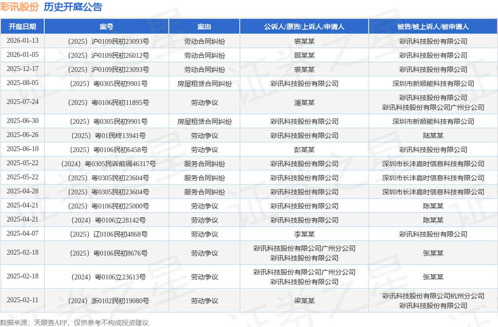
根据统计,近一年内以彩讯科技股份有限公司为当事人的历史开庭公告有17则,其中案由为“劳动争议”的公告以9则居首,其次为“劳动合同纠纷”有3则,“服务合同纠纷”有3则。历史开庭公告如下:

数据来源:天眼查APP

以上内容为证券之星据公开信息整理,由AI算法生成(网信算备310104345710301240019号),不构成投资建议。

微信
扫描二维码
关注
证券之星微信
APP下载
广告
相关股票:
好投资评级:
好价格评级:
证券之星估值分析提示彩讯股份行业内竞争力的护城河一般,盈利能力一般,营收成长性良好,综合基本面各维度看,估值偏高。 更多>>
下载证券之星
郑重声明:以上内容与证券之星立场无关。证券之星发布此内容的目的在于传播更多信息,证券之星对其观点、判断保持中立,不保证该内容(包括但不限于文字、数据及图表)全部或者部分内容的准确性、真实性、完整性、有效性、及时性、原创性等。相关内容不对各位读者构成任何投资建议,据此操作,风险自担。股市有风险,投资需谨慎。如对该内容存在异议,或发现违法及不良信息,请发送邮件至jubao@stockstar.com,我们将安排核实处理。如该文标记为算法生成,算法公示请见 网信算备310104345710301240019号。
网站导航 | 公司简介 | 法律声明 | 诚聘英才 | 征稿启事 | 联系我们 | 广告服务 | 举报专区
欢迎访问证券之星!请点此与我们联系 版权所有: Copyright © 1996-