(原标题:重磅!2025年中国及31省市脑机接口行业政策汇总及解读(全))
以下数据及分析来自于前瞻产业研究院脑机接口研究小组发布的《全球及中国脑机接口(BCI)行业发展前景展望与投资机遇分析报告》。
行业主要上市公司:翔宇医疗(688626)、岩山科技(002195)、科大讯飞(002230)、伟思医疗(688580)、爱朋医疗(300753)、三博脑科(301293)、创新医疗(002173)等
本文核心数据:脑机接口政策汇总;政策解读;发展目标汇总等。
1、政策历程图
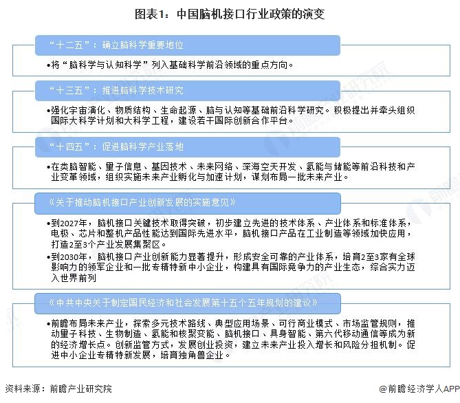
脑机接口指在人或动物大脑与外部设备之间创建的直接连接,实现脑与设备的信息交换。目前,脑机接口技术已经成为了全球各国科技竞争的战略高地之一;这项技术会在人与机器之间架起桥梁,并最终做到人与人之间、人与机器之间自由传输思想、下载思维,从而创造巨大的经济乃至社会的价值。2025年10月,“十五五”规划建议提出,前瞻布局未来产业,探索多元技术路线、典型应用场景、可行商业模式、市场监管规则,推动量子科技、生物制造、氢能和核聚变能、脑机接口、具身智能、第六代移动通信等成为新的经济增长点。创新监管方式,发展创业投资,建立未来产业投入增长和风险分担机制。促进中小企业专精特新发展,培育独角兽企业。

2、国家层面政策汇总及解读
——国家层面脑机接口行业政策汇总
自2011年以来,科技部、国务院、工信部、教育部等多部门都陆续印发了支持、规范脑机接口行业的发展政策,内容涉及脑科学研究、脑机接口技术突破、脑机接口应用研究等内容:




——国家层面脑机接口行业发展目标解读
2021年9月,科技部发布了《科技部关于发布科技创新2030—“脑科学与类脑研究”重大项目 2021年度项目申报指南的通知》,涉及59个研究领域和方向,国家拨款经费预计超过31.48亿元人民币,指南的发展标志着酝酿6年的中国脑计划项目正式启动。
根据指南内容,2021年度申请项目围绕脑认知原理解析、认知障碍相关重大脑疾病发病机理与干预技术、类脑计算与脑机智能技术及应用、儿童青少年脑智发育、技术平台建设5个方面。其中类脑计算与脑机智能技术及应用领域研究内容包括新型无创脑机接口技术、柔性脑机接口、基于新型纳米器件的神经形态芯片、支持在线学习的类脑芯片架构、基于神经可塑性的脉冲网络模型与算法、面向运动和意识障碍康复的双向-闭环脑机接口等10个课题。

3、各省市层面的政策汇总及解读
——31省市脑机接口行业政策汇总
目前,我国有十余个省市出台了脑科学和脑机接口相关的政策,其中北京市和上海市相关政策最多,目前,两市都计划在突破脑机接口关键技术的基础上,实现脑机接口产业化应用。





——31省市脑机接口行业发展目标解读
由于脑机接口行业目前还处于起步阶段,基础技术比较薄弱,我国大部分省份仍然将发展脑机接口和脑科学的重点放在基础研究和技术突破方面,未来,随着技术的逐渐成熟,脑机接口在医疗康复、虚拟现实等领域的产业化应用将成为行业发展的重点。

更多本行业研究分析详见前瞻产业研究院《全球及中国脑机接口(BCI)行业发展前景展望与投资机遇分析报告》
