(原标题:重磅!2026年中国及31省市种子行业政策汇总及解读(全) 鼓励生物育种技术商业化应用)
以下数据及分析来自于前瞻产业研究院种子行业研究小组发布的《中国种子行业市场需求预测与投资战略规划分析报告》。
行业代表性上市公司:隆平高科(000998)、大北农(002385)、荃银高科(300087)、北大荒(600598)、登海种业(002041)、国投丰乐(000713)、万向德农(600371)、苏垦农发(601952)、敦煌种业(600354)、神农科技(300189)、新农开发(600359)、锦棉种业(430468)等
本文核心数据:中国种子国家政策汇总;中国种子各省市政策汇总;各省市种子发展目标
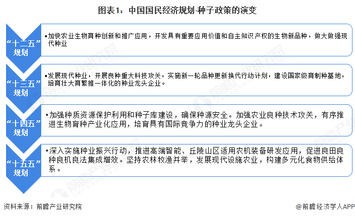
1、政策历程图
从“十二五”规划到“十四五”规划,国家政策均坚持大力发展种业发展,推进生物育创新和产业化应用,建设育种基地,推动种业企业提升国际竞争力。根据《中共中央关于制定国民经济和社会发展第十五个五年规划的建议》,“十五五”期间,国家仍将深入实施种业振兴行动,促进良田良种良机良法集成增效。
中国种子政策演变如下:

2、国家层面政策汇总及解
——国家层面种子行业政策汇总
2011年起,国家高度重视现代农作物种业发展,出台了一系列政策措施,构建起支撑种业发展的“四梁八柱”。我国颁布的种子行业相关政策内容集中于建立商业化育种体系、农用生物产品创新及安全评价与监督体系、推进品质改进、进行生物育种创新、对进口种子实施进口免税等领域。
截至2025年中国种子行业相关政策汇总解读如下:



——《加快建设农业强国规划(2024-2035年)》解读
2025年4月,国务院发布《加快建设农业强国规划(2024-2035年)》,提出,到2027年育种攻关取得显著进展,加快实现种业科技自立自强,推动生物育种产业化应用。政策主要内容如下:

3、各省市层面的政策汇总及解读
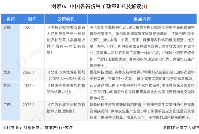
——31省市种子行业政策汇总
目前,各省市也发布一系列政策积极推动育种技术提升,加强农业种质资源保护,加强育种企业经营管理。主要省市种子行业相关政策汇总如下:




——31省市种子行业发展目标解读
目前,主要省市明确了种子行业发展目标,包括种子繁育规模、种业龙头企业培育、种质资源保护等。主要省市种子行业发展目标汇总如下:

更多本行业研究分析详见前瞻产业研究院《中国种子行业市场需求预测与投资战略规划分析报告》
