(原标题:【产业图谱】重磅!2025年无锡市高端装备产业全景洞察(附产业政策、产业分布图谱、产业发展现状、企业发展现状、配套产业发展、产业发展规划))
行业主要上市公司:航发动力、中航沈飞、三一重工、中联重工、北方华创等
本文核心数据:高端装备产业规模、高端装备代表企业
无锡市高端装备产业政策环境
无锡市拥有较为完善的高端装备产业政策环境,从发展方向、主要任务等方面对高端装备产业进行规划和引导,致力于提升产业自主研发、设计、制造及系统集成能力,打造具有一定影响力的高端装备产业基地。

无锡市高端装备产业分布图谱
——中国高端装备产业区域分布情况
装备制造业是工业的心脏和国民经济的生命线,是支撑国家综合国力的重要基石。高端装备制造是装备制造产业中技术密集度最高的产业,是未来衡量一个国家综合竞争实力的重要标志,积极抢占高端装备制造领域是发达国家谋求工业强国地位的战略重点。整体来看,广东、北京、江苏高端装备制造产业发展较有优势,这三个地区支持政策较多,科研资源丰富,产业配套完善,市场需求较大,进而推动高端装备制造产业的发展。

——无锡市高端装备产业链强弱图谱
前瞻智慧招商系统对无锡市高端装备产业链进行梳理,并对各个产业链环节优势企业进行梳理分析得到,当前无锡高端装备产业强势、优势、薄弱、缺失产业链环节信息。
当前无锡市高端装备产业链需进一步完善,共有5个强势产业链环节、2个优势产业链环节、15个薄弱产业链环节及16个缺失产业链环节。具体看,上游强势产业链环节较多,以上游钢铁、铝材等为强势产业链环节。目前中游智能机器、民用及军用航空飞机等为缺失产业链环节。

无锡市高端装备产业发展现状
——高端装备产业营收分析
近年来,无锡市坚定实施创新驱动核心战略和产业强市主导战略,深入推动“465”现代产业集群建设,2023年,高端装备产业集群列统规上企业实现营收2129.63亿元,同比增长10.4%。2024年突破3000亿元。

——高端装备产业重大项目情况
2025年1月,江苏省发展和改革委员会发布《2025年江苏省重大项目名单》和《2025年江苏省民间投资重点产业项目名单》,其中有关无锡地区高端装备重大项目如下所示:

——高端装备产业产线建设
无锡市高端装备生产产线布局呈现多元化、创新化的特点,企业不断突破关键核心技术,如氢导智能的氢燃料电池膜电极精密涂布高端成套装备解决了批量化生产中的难题,实现了进口替代,提升了产业的自主可控能力。

——新增注册企业波动增长
根据企查猫查询数据显示,截至2025年11月,无锡市高端装备产业注册企业为3448家,2019年以来无锡市高端装备产业新增注册企业数量呈上升趋势,2024年新注册企业404家。2025年1-11月,新注册企业数量144家。

注:以上为存续/在业企业统计,行业范围“制造业”
——高端装备企业布局情况
2024年,无锡市高端装备领域已有国家级制造业单项冠军示范企业7家,国家级专精特新“小巨人”企业115家、省首台(套)重大装备165个。

——高端装备优势企业名单
2024年12月,中国机械工业企业管理协会发布“2024中国机械500强”榜单,无锡先导智能装备、双良节能系统、太极实业等29家无锡智造企业上榜,数量首次位列全省第一,在全国城市中名列前茅。

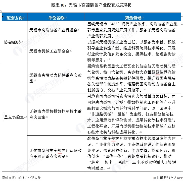
无锡市高端装备产业配套现状
无锡市高端装备产业在产业协会和重点实验室的配套支持下发展态势良好。产业协会方面,无锡市高端装备产业促进会积极围绕“465”现代产业体系和高端装备产业集群规划开展工作,为企业提供培训、咨询、交流等服务,引导企业转型升级,推进科研院所技术孵化。重点实验室方面,涵盖了动力部件、内燃机排放控制、高可靠车规芯片认证和应用验证等多个领域,为高端装备产业的关键技术研发、产品创新升级、解决“卡脖子”难题等提供了重要支撑,促进了产学研合作和科技成果转化。

无锡市高端装备产业发展规划
根据2021年12月无锡市出台的《无锡市“十四五”制造业高质量发展规划》,无锡将以江阴市、锡山区、惠山区、滨湖区、新吴区为重点区域,以智能化、成套化、服务化为主攻方向,依托华中科技大学无锡研究院、国家数字化设计与制造创新中心江苏中心、江南大学无锡智能制造协同创新中心等创新平台,聚焦“两机”、重大成套设备、智能测控装备、智能关键基础零部件等重点领域,打造专业化水平高、品牌影响力大的高端装备产业集群。

更多本行业研究分析详见前瞻产业研究院《中国高端装备制造园区发展模式与投资战略规划分析报告》
