(原标题:【干货】建筑垃圾处理产业链全景梳理及区域热力地图)
以下数据及分析来自于前瞻产业研究院建筑垃圾处理研究小组发布的《中国建筑垃圾处理行业发展前景与投资战略规划分析报告》。
行业主要上市公司:中国天楹(000035)、高能环境(603588)、上海环境(601200)、伟明环保(603568)、瀚蓝环境(600323)、绿色动力(601330)、旺能环境(002034)等。
本文核心数据:建筑垃圾处理产业链生态图谱、区域分布
建筑垃圾处理产业链全景梳理
建筑垃圾资源化利用产业链是包含上游、中游、下游三个主要环节。上游主要由建筑垃圾产生者(施工企业、拆除企业、装修企业及个人家庭)和建筑垃圾处理设备制造商构成。中游是建筑垃圾处理项目建设,实现建筑垃圾处理技术及解决方案设计到设备供应及整合,再到设备安装及测试全流程,由建筑垃圾处理与资源化利用系统解决方案提供商实现建筑垃圾资源化处理。下游则是再生产品的应用领域,如建筑工程、市政道路等满足行业需求并减少自然资源消耗。

建筑垃圾处理产业链结构中,上游的建筑单位及施工单位的代表企业有中国建筑、中国铁建、中国交建、中国中铁、中国电建、上海建工等;中游除了建筑垃圾相关科研机构以外,代表性资源化企业有北京建工资源循环利用有限公司、许昌金科资源再生股份有限公司、清远华清再生资源投资开发有限公司、江苏黄埔再生资源利用有限公司、上海山美环保装备股份有限公司、郑州鼎盛工程技术有限公司等;建筑垃圾资源化处理的再生产品可重新回归建筑单位及是公共单位利用,无法资源化的建筑垃圾交由无害化处理填埋企业,代表性公司有广州市环境保护技术设备公司、广东生活环境无害化处理中心有限公司等。

建筑垃圾处理产业链区域热力地图:华东地区分布最集中
从建筑垃圾处理产业链上代表企业来看,建筑垃圾处理相关企业多聚焦于华东地区、华南地区、西南地区等,内陆地区相关产业较为匮乏。

中国建筑垃圾处理白名单企业
白名单由政府主管部门或行业权威机构,按照严格标准筛选后,正式公布的、具备合法资质、技术能力强、管理规范、信用良好的企业名单。依据《建筑垃圾资源化利用行业规范条件》《建筑垃圾资源化利用行业规范条件公告管理暂行办法》,经企业申报、地方主管部门初审、专家复审及网上公示等程序,以下前瞻对第1-3批符合行业规范条件的企业汇总。

注:截至2026年1月14日,工业和信息化部该企业名单更新截止到第三批,而后再未更新。
中国建筑垃圾处理产业集群及静脉产业园
企业与政府合作的PPP模式的推广有利于政府与社会主体建立“利益共享、风险共担、全程合作”的共同体关系,降低社会主体的投资风险,该模式在建筑垃圾综合利用领域的延续将推动更多社会主体主动投入市场竞争,促使行业竞争加剧。
其中比较有代表性的是静脉产业园模式。静脉产业园,是把生活垃圾、市政污泥、餐厨垃圾、医疗垃圾等多种固体废弃物集中在园区内处理,将垃圾焚烧产生的电能和热能,供园区内其他项目使用,其他项目产生的可燃残渣送至垃圾炉焚烧,最终形成以生活垃圾焚烧发电为核心的物质和能量循环。
从中国静脉产业园区数量来看,2012-2019年呈现迅速增长的趋势,静脉产业园区数量由2012年22家增长至2019年的96家。前瞻初步估算,至2025年年底我国静脉产业园区数量约为200家。

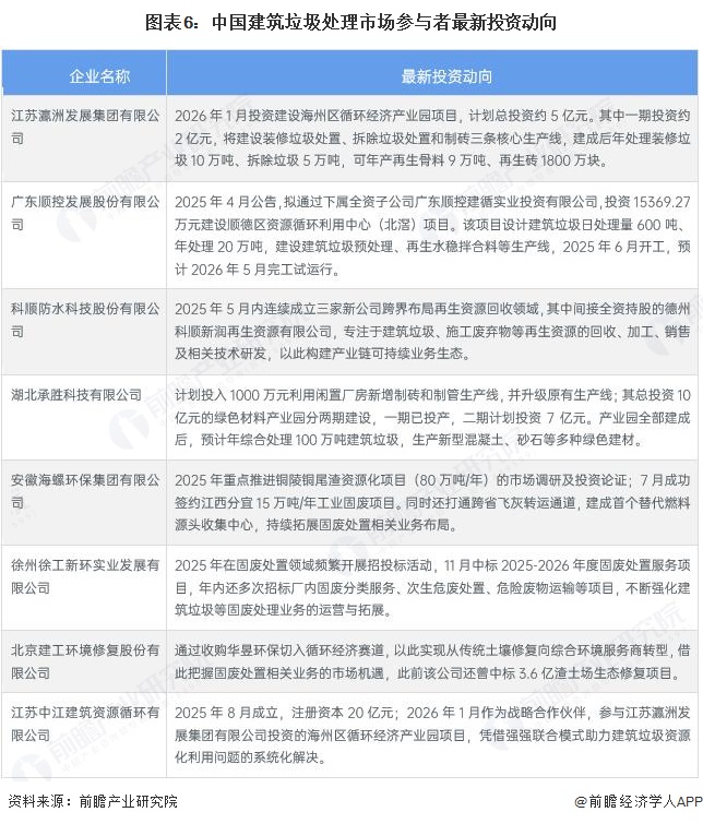
中国建筑垃圾处理市场参与者最新投资动向
当前,中国建筑垃圾处理市场参与者投资模式采取政企协作与强强联合并行,降低风险且保障项目落地。企业侧重生产线升级与资源化技术优化,提升处理效率与产品质量。

更多本行业研究分析详见前瞻产业研究院《中国建筑垃圾处理行业发展前景与投资战略规划分析报告》
