(原标题:2025年中国人形机器人行业技术分析 我国向“高灵活、高智能、低成本”突破【组图】)
以下数据及分析来自于前瞻产业研究院人形机器人研究小组发布的《中国人形机器人(仿生人)行业发展前景预测与投资战略规划分析报告》。
行业主要上市公司:目前国内人形机器人行业主要的上市公司有汇川技术(300124.SZ)、三花智控(002050.SZ)、蓝思科技(300433.SZ)、恒立液压(601100.SH)、拓普集团(601689.SH)、领益智造(002600.SZ)、中联重科(000157.SZ)、金力永磁(300748.SZ)等。
1、我国人形机器人行业处于条件智能向自主协作过渡期
《人形机器人分类分级应用指南》由国家地方共建人形机器人创新中心联合行业头部机构发布,以具身智能、下肢运动、上肢作业及应用环境为核心分级要素,将人形机器人划分为L1基础执行型、L2条件智能型、L3自主协作型、L4全场景适应型四个等级,为行业建立了统一的技术评价标准。L5级“类人智能”是北京人形机器人创新中心《人形机器人智能化分级》新增的等级。
中国人形机器人行业正处于L2初阶向L3过渡的关键期,部分领先企业已在特定场景展现L3级能力,但整体仍受限于感知精度、决策泛化、执行稳定性和成本控制等因素。行业真正进入L4级“全场景适应”时代,预计还需3-5年的技术积累和场景验证。

2、五大模块架构支撑人形机器人完成智能执行
人形机器人五大核心模块架构以AI决策为核心中枢,负责解析需求、规划全局并生成任务指令;以运动协同为控制枢纽,协调全身关节运动并将决策指令拆解为精准动作参数;串联感知控制、动力传动与能源系统三大支撑模块,其中感知控制作为环境与状态数据的输入基础,实时采集多模态信息并传输至决策中枢;动力传动作为物理动作的执行载体,将协同指令转化为类人动作;能源系统作为全架构的能量供给核心,持续提供稳定动力并动态分配能耗,各模块通过高效数据交互与协同形成完整闭环,保障人形机器人在复杂场景下实现智能决策、稳定协同与精准执行。

3、人形机器人向“高灵活、高智能、低成本”突破的三大核心技术方向
人形机器人的革命性突破集中于三大核心方向:仿生运动通过类人动力学模型与先进控制算法,实现动态平衡与复杂场景灵活运动,打破传统机械运动局限;具身智能依托多模态大模型与多模态融合技术,从“指令理解”、“任务规划”再到“任务执行”,推动机器人从被动操作转向主动交互;轻量化革命则通过PEEK、镁合金等新材料应用与结构一体化,破解重负载、短续航痛点,兼顾工作强度与效率。三大核心方向的突破,使人形机器人具有“高灵活、高智能、低成本”的特性,推动人形机器人从实验室走向户外作业、家庭服务等实际场景,加速人机协作产业化进程。

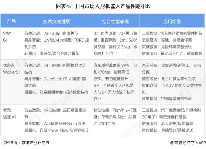
4、中国市场已有三款人形机器人产品实现关键技术突破
对比中国市场的三款人形机器人产品,均在仿生运动、具身智能和轻量化方面实现关键技术突破。宇树G1凭借23-43个高自由度关节、UnifoLM大模型及碳纤维复合骨架,达成0.1秒动态平衡调整与1.2米垂直弹跳的高爆发性能,适配工业检测、表演经济、灾难救援与家庭服务等多元场景;优必选WalkerS1以44自由度刚柔耦合结构、DeepSeek-R1大模型及航空级铝合金轻量化设计,实现99%汽车质检准确率与0.05mm级操作精度,深度落地汽车总装、精密电子装配及智能仓储协同作业;智元远征A1依托49自由度高扭矩关节、WorkGPT大模型及自研轻量化准直驱关节,具备7km/h步行速度与单臂5kg负载能力,兼顾工业智造、3C电子组装、家庭陪护与医疗辅助场景。

5、中国人形机器人行业未来仍面临六大技术瓶颈
我国人形机器人行业尚处条件智能向自主协作过渡期,仍存在六大技术瓶颈:核心部件国产化率低、兼容性不足,边缘算力与多模态融合效率欠缺,电池能量密度与热管理限制续航,非结构化环境适应及精细操作能力待提升,规模化量产与成本控制难度大,行业标准及合规伦理存在空白,这些问题共同制约我国人形机器人行业发展。未来,随着核心部件国产化提速、固态电池与AI算法优化,行业标准得到完善、生态发展成熟,将突破技术与成本桎梏,形成技术迭代、规模降本、场景拓展的良性循环。

更多本行业研究分析详见前瞻产业研究院《中国人形机器人(仿生人)行业发展前景预测与投资战略规划分析报告》
