(原标题:2025年全球宠物芯片行业龙头分析-HomeAgain:针对中、日等国精细化养宠需求推广测温芯片【组图】)
以下数据及分析来自于前瞻产业研究院宠物芯片研究小组发布的《中国宠物行业(宠物经济)市场前景预测与投资战略规划分析报告》。
行业主要上市公司:采纳股份(301122.SZ);康德莱(603987.SH);威高股份(01066.HK);正川股份(603976.SH);山东药玻(600529.SH);旗滨集团(601636.SH);凯盛科技(600552.SH)等。
本文核心数据:HomeAgain基本信息、HomeAgain宠物芯片业务布局现状、HomeAgain发展历程、HomeAgain宠物芯片业务发展规划
1、全球宠物芯片行业竞争格局:HomeAgain以27.9%的份额位居第二
全球宠物芯片行业呈现高度集中的寡头竞争格局,Datamars以48.0%的销售份额占据绝对领先地位,凭借技术先发优势、全球化渠道布局与完善的宠物身份识别生态,成为行业核心标杆,其市场话语权与资源整合能力远超其他参与者。HomeAgain以27.9%的份额位居第二,依托区域市场(尤其是北美)的渠道深耕与品牌认知度,形成了较强的区域壁垒,是Datamars的核心竞争者。而AVID、Destron、Trovan、identalert等企业的份额依次递减,这类企业多聚焦细分市场或特定技术场景,通过差异化产品(如微型芯片、特殊频段芯片)占据小众份额,但整体规模与头部差距显著。剩余2.5%的份额由众多中小厂商分割,这类主体多为区域型企业,受限于技术、资金与渠道,难以突破头部企业的市场壁垒

2、HomeAgain公司概况:美国宠物芯片与宠物寻回服务领域的开创者
HomeAgain是美国宠物芯片与宠物寻回服务领域的开创者和市场领导者,其独特的“芯片+全国性恢复服务”模式深刻影响了行业。

3、HomeAgain发展历程:持续推进技术升级
HomeAgain作为默克动物保健旗下的宠物芯片核心品牌,其发展始终与行业并购及技术升级紧密关联。1996年,该品牌在先灵葆雅旗下的英特威诞生,初期以无源RFID宠物芯片为核心,聚焦宠物身份识别与走失找回服务,逐步搭建基础信息登记体系。2007年行业并购推动品牌易主,先灵葆雅收购欧加农生物科学后,HomeAgain随英特威归入其体系,后续又随相关业务并入默克动物保健,依托跨国集团资源实现规模扩张。21世纪10年代后进入技术升级快车道,推出集成体温传感功能的Thermochip芯片,优化Bio-Bond防移位技术,。如今依托默克全球布局,其芯片保持134kHz频率通用性,配套注册管理工具持续优化,稳固了在宠物识别领域的行业地位。

4、HomeAgain宠物芯片产品:覆盖常规识别和体温监测等不同需求
HomeAgain的宠物芯片产品主打高品质识别与实用功能结合,覆盖常规识别和体温监测等不同需求,适配猫狗等多种宠物,且均配套完善的找回服务,以下是其核心产品的详细介绍:

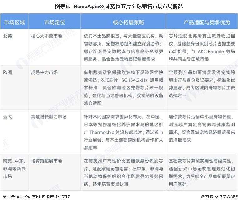
5、HomeAgain销售市场:针对中、日等国精细化养宠需求推广测温芯片
HomeAgain依托母公司默克动物保健的全球资源,构建了多区域协同的销售布局。北美作为其核心大本营,凭借本土品牌优势与当地兽医机构、收容所深度绑定;欧洲市场则借助ISO标准兼容性,通过母公司线下渠道快速渗透,成为区域主流选择。亚太地区是重点增长引擎,针对中、日等国精细化养宠需求推广测温芯片,通过行业展会与本土机构合作扩大渗透率。同时,品牌还向南美、中东及非洲等新兴市场拓展,推广高性价比基础款芯片,适配当地宠物管理规范化初期需求,逐步完善全球覆盖网络。

6、HomeAgain宠物芯片未来发展计划:芯片与就医历史深度绑定
HomeAgain作为服务驱动型市场的领导者,其战略将首先聚焦于服务的智能化与即时化,即对标志性的寻回中心进行数字化升级,通过移动应用推送实时警报、集成GPS定位辅助,并利用AI初步筛查丢失报告,从而将传统的电话响应模式升级为“主动+被动”的智能安全网。其次,计划将深度融合母公司默克动物健康的医疗资源,把芯片ID打造为宠物健康数据的核心索引,不仅关联疫苗接种与病历,更可能开发健康风险分析服务,并强化与宠物保险的捆绑销售,实现从“身份寻回”到“健康管理”的价值跃迁。

更多本行业研究分析详见前瞻产业研究院《中国宠物行业(宠物经济)市场前景预测与投资战略规划分析报告》
