(原标题:【最全】2025年铜冶炼行业上市公司全方位对比(附业务布局汇总、业绩对比、业务规划等))
以下数据及分析来自于前瞻产业研究院铜冶炼研究小组发布的《全球及中国铜冶炼行业发展前景展望与投资机遇分析报告》。
行业主要上市公司:江西铜业(600362.SH)、铜陵有色(000630.SZ)、云南铜业(000878.SZ)、中国大冶有色金属(00661.HK)、紫金矿业(601899.SH)、西部矿业(601168.SH)、白银有色(601212.SH)、洛阳钼业(603993.SH)、中金黄金(600489.SH)、鹏欣资源(600490.SH)
本文核心数据:铜冶炼上市企业营收表现、铜冶炼上市企业业务概况、铜冶炼业务营收及毛利率、铜冶炼上市企业精炼铜产量等
1、铜冶炼产业上市公司汇总
从铜冶炼产业上市企业分布来看,在上游铜矿采选环节,代表性企业有五矿资源、紫金矿业、江西铜业、西部矿业等;中游铜冶炼环节代表企业有江西铜业、铜陵有色、云南铜业、紫金矿业等;下游铜加工环节代表企业有江西铜业、金田股份、海亮股份等。其中江西铜业、铜陵有色两家企业实现了铜产业链一体化服务能力,通过产业链协同优势奠定了产业优势地位。




2、铜冶炼行业上市公司业务布局对比
目前,中国铜冶炼上市企业均依托铜矿资源分布状况建立了相关冶炼产能布局,多数企业均在全国多地设立冶炼厂,提高产能供给水平。鹏欣资源、洛阳钼业两家企业在具有优势铜矿资源的刚果(金)建立相关冶炼布局。从相关企业铜冶炼业务占比来看,行业头部企业占比均较高。


3、铜冶炼行业上市公司铜冶炼业务业绩对比
从铜冶炼行业上市企业营业收入对比来看,江西铜业营收规模最大,2024年营收达到了3000亿元以上。2020-2024年铜冶炼行业上市企业营业收入均呈现波动上涨的趋势。

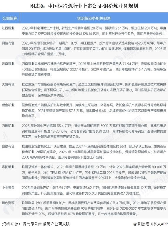
4、铜冶炼行业上市公司铜冶炼业务规划对比
中国铜冶炼行业上市公司铜冶炼业务规划紧扣高质量发展导向,以产能稳步扩张为基础,通过境内外矿山增储上产、项目扩能保障原料供应。同时,聚焦绿色化智能化转型,推进智能工厂建设与低碳技术研发。并且强化产业链协同,向上延伸资源布局、向下拓展精深加工及新能源配套领域;紧跟政策导向,兼顾能效提升与合规经营,同时依托国际合作与资源综合利用,提升产业链韧性与全球竞争力,实现从规模增长向质量效益提升的转型。

更多本行业研究分析详见前瞻产业研究院《全球及中国铜冶炼行业发展前景展望与投资机遇分析报告》
