(原标题:重磅!2025年中国及31省市风电EPC行业政策汇总及解读)
以下数据及分析来自于前瞻产业研究院风电EPC研究小组发布的《中国风电EPC工程市场前瞻与投资战略规划分析报告》
行业主要上市公司:中国能建(601868);中国电建(601669);永福股份(300712);三一重能(688349);国电南自(600268)等
本文核心数据:政策汇总及解读;发展目标分析
1、政策历程图
EPC总承包管理模式后,能够充分发挥出项目工程技术能力、企业融资能力以及项目管理能力,能够实现风电项目的设计环节、采购环节以及施工环节的深度交叉。根据我国国民经济“九五”计划至“十二五”规划,国家对风电EPC行业的支持政策经历了从“发展风能及改进和提高建筑设计水平”到“完善工程建设标准体系和质量安全监管机制”的变化。“十三五”规划中,我国提出“继续推进风电、光伏发电发展”以及“实施建筑能效提升和绿色建筑全产业链发展计划”,“十四五”规划中明确“发展智能建造”的重要任务。“十五五”规划提到要坚持发展风力发电,促进清洁能源高质量发展。

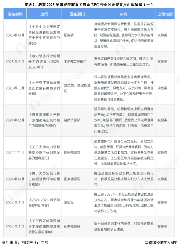
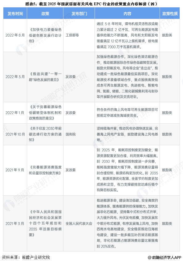
——国家层面风电EPC行业政策汇总
随着“十四五”规划、碳达峰和碳中和政策的推出,可再生清洁能源发电成为了中国未来发展的重点领域和主要布局点,风电EPC工程作为风力发电的重要环节,也将随着风力发电、清洁能源等行业的大力发展而步入快车道,未来行业的发展环境将持续向好。




——《自然资源部关于进一步加强海上风电项目用海管理的通知》解读
2024年12月,自然资源部发布《自然资源部关于进一步加强海上风电项目用海管理的通知》,从规划、审批、用海效率、技术迭代与模式创新等维度,为风电EPC行业提供更清晰的政策边界、更低的合规与成本风险、更广阔的市场空间,同时倒逼EPC企业提升一体化与深远海技术能力,加速行业高质量发展。

——《关于完善能源绿色低碳转型体制机制和政策措施的意见》解读
2022年2月,国家发改委发布了《关于完善能源绿色低碳转型体制机制和政策措施的意见》,从体制机制、市场、消纳、投融资与技术创新五方面为风电EPC行业提供系统性支撑,显著扩大订单规模、优化项目结构、降低履约成本并提升综合竞争力,推动 EPC 向源网荷储一体化与多能互补总包转型。

3、各省市层面的政策汇总及解读
——31省市风电EPC行业政策汇总
除了中共中央、国务院等部门颁布一系列政策外,各省市同样出台了一些举措来促进风电以及EPC行业的发展。






——31省市风电EPC行业发展目标解读
地方层面,各地相关部门纷纷响应国家政策号召,发布了适合各地自身发展的风电及EPC产业规划,积极鼓励发展风电EPC行业。全国31个省市风电EPC发展目标如下:

更多本行业研究分析详见前瞻产业研究院《中国风电EPC工程市场前瞻与投资战略规划分析报告》
