(原标题:2025年中国宠物芯片行业技术分析:以“皮下植入RFID芯片”实现终生有效的永久性识别【组图】)
以下数据及分析来自于前瞻产业研究院宠物芯片研究小组发布的《中国宠物行业(宠物经济)市场前景预测与投资战略规划分析报告》。
行业主要上市公司:采纳股份(301122.SZ);康德莱(603987.SH);威高股份(01066.HK);正川股份(603976.SH);山东药玻(600529.SH);旗滨集团(601636.SH);凯盛科技(600552.SH)等。
本文核心数据:宠物芯片分类、宠物芯片识别技术、宠物芯片专利数量、中国134.2kHz RFID芯片主流供应商
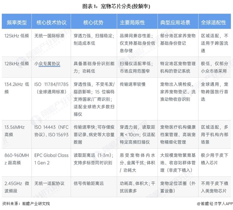
1、宠物芯片分类:分为低频、高频、超高频及微波频段四大类
按频率划分,中国宠物芯片可分为低频、高频、超高频及微波频段四大类,其中低频芯片是市场主流应用品类。具体而言,125kHz低频芯片制造成本低、穿透性强,但无统一国际标准,兼容性较差,多用于区域家养宠物基础登记;128kHz低频芯片属于小众类型,扫描仪适配率低,仅在特定地区小范围使用;134.2kHz低频芯片是核心主流款,符合ISO 11784/11785全球通用标准,15位编码支持国家与厂商识别,适配全球绝大多数扫描仪,穿透性不受宠物毛发、脂肪影响,是宠物出入境检疫、家养登记及流浪动物收容的首选。

2、宠物芯片识别技术:以“皮下植入RFID芯片”实现终生有效的永久性识别
宠物芯片识别技术作为当前宠物身份管理的主流方案,它以“皮下植入RFID芯片”实现终生有效的永久性识别,虽操作需专业兽医手术、存在感染或移位的安全风险,且仅能存储ID需外接数据库,但成本适中的特点,使其适配家养宠物长期身份绑定的核心需求。相较于鼻纹识别,它不受环境、外伤影响,长期有效性更稳定;对比基因识别,虽精度与数据扩展性不及后者,但成本与操作门槛更低,无需依赖实验室资源。不过,其“侵入式操作”的安全性短板,以及仅存基础ID的功能局限,使其更适合作为宠物基础身份登记的通用选项。

3、中国宠物芯片专利数量:专利数量仅次于美国
从全球宠物芯片专利数量TOP10榜单来看,美国以62项专利位居榜首,数量远超其他国家和地区,展现出在宠物芯片技术研发上的绝对领先优势,是该领域技术创新的核心阵地。中国以33项专利位列第二,日本以31项紧随其后,二者专利数量相近,反映出亚洲在宠物芯片技术领域的研发实力较强,成为仅次于美国的重要创新区域。整体而言,全球宠物芯片专利分布呈现明显的地域不均衡性,北美、东亚是核心创新区,欧洲次之,其他地区研发力度相对薄弱。

注:数据统计时间截至2025年12月10日。
4、中国125kHz RFID芯片主流供应商:瑞士EM4100系列较热门
中国125kHz RFID芯片主流供应商是Atmel、瑞士EM、台湾 TK、NXP是核心厂商,其中瑞士EM的EM4100系列(只读、64bit)与台湾TK的TK4100(兼容协议)是基础身份识别的主流选择,成本低、适配门禁/身份卡等场景;Atmel的T5551/T5577支持10万次擦写,适合需动态更新信息的场景;NXP的Hitag系列则以长读取距离(0-2m)和大容量存储(最高 2048bit),适配远距离识别与复杂信息存储需求。

5、中国134.2kHz RFID芯片主流供应商:泰国SIC、瑞士EM、NXP构成核心供给方
134.2k频段宠物芯片,是契合ISO 11784/85国际通用标准的主流品类。泰国SIC、瑞士EM、NXP构成中国134.2KHz RFID芯片核心供给方,产品覆盖动物脚环、耳标、植入式标签等多元场景,适配宠物出入境检疫、跨境身份识别等国际化需求,相比125K频段更具全球通用性。整体而言,134.2K频段芯片凭借统一协议、较大存储与成熟的可擦写功能,成为宠物跨国管理与精细化档案记录的优选方案。

更多本行业研究分析详见前瞻产业研究院《中国宠物行业(宠物经济)市场前景预测与投资战略规划分析报告》
