(原标题:【干货】光伏设备行业产业链全景梳理及区域热力地图)
以下数据及分析来自于前瞻产业研究院光伏设备行业研究小组发布的《中国光伏设备行业市场前瞻与投资战略规划分析报告》。
光伏设备行业主要上市公司:捷佳伟创(300724)、晶盛机电(300316)、迈为股份(300751)、京山轻机(000821)、连城数控(920368)、北方华创(002371)、奥特维(688516) 金辰股份(603396)、帝尔激光(300776)、罗博特科(300757)、高测股份(688556)、双良节能(600481) 先导智能(300450)、微导纳米(688147)、大族激光(002008)、博硕光电(831019)、拉普拉斯(688726)、宇晶股份(002943)、京运通(601908)等
本文核心数据:光伏设备产业链、产业链全景图、代表性企业区域分布
光伏设备行业产业链全景梳理
中国光伏设备处理行业产业链上游为钢材、铝材、金刚线等原材料,轴承、电机、激光发生器等零部件供应商;中游为光伏设备研发制造企业;下游为光伏制造企业。

从我国光伏设备产业链相关的企业来看,上游原材料、零部件供应商包括宝钢股份、南山铝业、海南橡胶、鸣志电器、宝胜股份、美畅股份等;中游光伏设备研发制造企业包括捷佳伟创、晶盛机电、迈为股份、京山轻机、连城数控、北方华创等;下游代表性客户包括TCL中环、晶澳科技、隆基绿能等。

光伏设备行业产业链区域热力地图
从区域分布看,光伏设备行业代表性上市企业主要分布在江苏、广东、辽宁、湖北、北京等省份,其中江苏的企业数量较多,包括迈为股份、奥特维、罗博特科、双良节能、先导智能、微导纳米。
光伏设备上游企业主要分布在上海、山东、海南等省份,下游领域代表性企业主要分布在天津、陕西、江苏等省份。

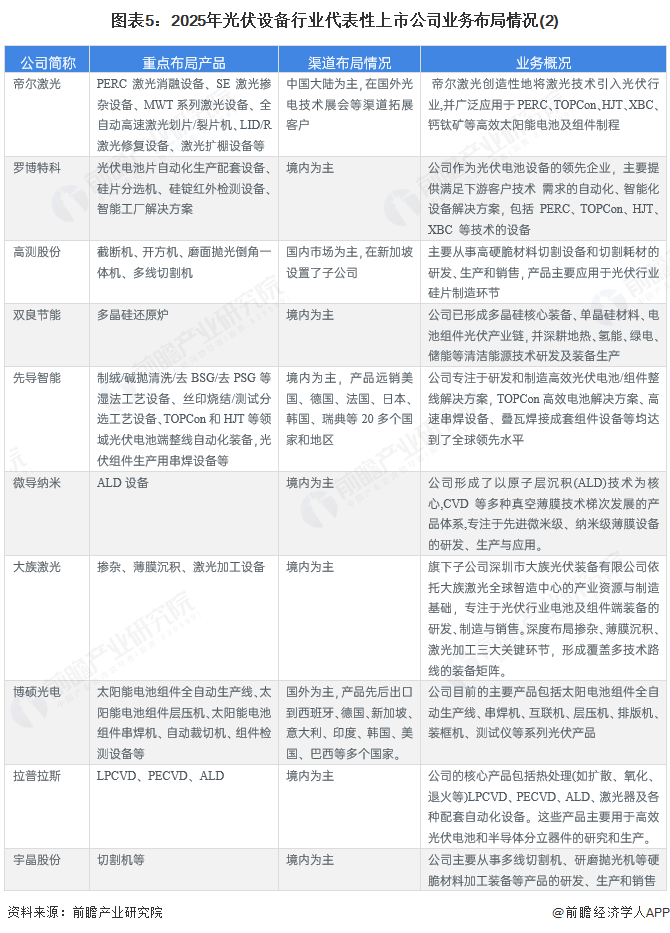
光伏设备行业代表性企业业务布局情况
光伏设备企业中,捷佳伟创、金辰股份、京山轻机、晶盛机电等产品布局较广,涉及晶体生长设备、加工设备、组件生产设备等。从渠道布局看,先导智能、晶盛机电、金辰股份、京山轻机等除在国内布局外,也在亚洲、欧洲等地区拓展业务,博硕光电则主要拓展国外市场。


光伏设备行业代表性企业最新投资动向
2025年以来,中国光伏设备企业对外投资主要包括增资、设立孙公司、认购基金份额。中国光伏设备行业代表性企业投资动向汇总如下:

更多本行业研究分析详见前瞻产业研究院《中国光伏设备行业市场前瞻与投资战略规划分析报告》
