(原标题:【建议收藏】重磅!2025年厦门市生物医药产业链全景图谱(附产业政策、产业链现状图谱、产业资源空间布局、产业链发展规划))
以下数据及分析来自于前瞻产业研究院生物医药研究小组发布的《厦门市生物医药产业大数据招商指南(两链两图两库两清单)》。
行业主要上市公司:特宝生物(688278);华厦眼科(301267);麦克奥迪(300341);大博医疗(002901);鹭燕医药(002788);艾德生物(300685)
本文核心数据:企业注册数、工业总产值
生物医药产业发展现状及价值链分布
——全国生物医药产业发展规模
生物医药产业作为我国战略性新兴产业的核心组成部分,既是保障人民生命健康的民生基石,也是推动科技创新、产业结构升级的关键引擎,更是提升国家医药自主可控能力、应对公共卫生挑战的重要支撑。根据Frost&Sullivan统计及预测的数据,2020年,中国生物医药市场规模为3457亿元,2021年跃升至4100亿元,同比增速达18.6%;2022年增速回调至2.68%,规模微增至4210亿元;2023-2024年增速重回10%上,分别达4647亿元、5242亿元;到2028年,每年同比增速预计稳定在10%-12%区间,市场规模将持续扩容突破8000亿元。

——生物医药产业价值链分布
生物医药产业链上游为原材料和医疗设备服务,包括化学原料、生物材料、细胞培养基、药用辅料、生物技术、医药服务和制药设备等;中游是药物的合成与生产,按药物种类分为中药、化学药与生物药;下游主要是药品上市流通环节,主要渠道有医药流通企业、医院、零售药店和线上医疗电商等。根据生物医药各产业链环节代表性上市企业2024年的毛利率数据可知,目前生物药、化学药的生产和生物材料、生物技术利润水平相对较高,其中生物药的代表性上市公司毛利率高达80%-86%,;利润水平较低的是药用辅料、制药设备以及中药,产品附加值较低;同时下游药物流通环节的平均利润普遍较低,但利润空间上限较高,如医药流通企业最低仅为8%,但部分企业高达72%,企业利润分布不均衡。

厦门市生物医药产业政策环境
厦门是国家级战略性新兴产业集群承载地,也是两岸医药产业升级与协同的关键枢纽,在厦门市“4+4+6”现代化产业体系中,生物医药产业是全市四大战略性新兴产业之一。2016-2018年,厦门市政府围绕“十三五”产业发展规划,明确研发资助、产业化奖励、国际认证等普惠性支持方向,将创新药、医疗器械、仿制药等纳入扶持范围;2019-2022年,厦门获批国家级战略性新兴产业集群,将生物医药纳入“4+4+6”现代产业体系,强化产业链协同;2023年,《厦门市加快推进生物医药产业高质量发展若干措施》新增创新药研发与人才补贴机制;2025年,《厦门市全链条支持生物医药产业高质量发展若干措施》进一步覆盖研发、临床、审批、应用全流程,完善三医联动机制、通关便利化与金融支持,助力生物医药产业生态优化与两岸融合发展。2025年,截至12月8日,厦门市公布的生物医药相关政策共4条。


厦门市生物医药产业链现状图谱
——厦门市生物医药产业链图谱
根据企查猫的数据,厦门市生物医药产业链各环节企业分布差异明显,上游以生物技术企业为主体,数量超过16000家,中游中药企业规模领先,下游医疗机构数量最多,各环节企业协同形成完整的产业布局。

——厦门市生物医药产业链企业地图
从产业链各环节的代表性企业分布地图来看:

——厦门市生物医药产业发展载体图谱
厦门市生物医药产业园区以海沧区的生物医药港为核心载体,联动火炬生物医药孵化器、翔安创新实验室等特色产业集群,系统构建覆盖研发、中试、生产、检测、转化的全链条创新生态,高效集聚优质企业、高端人才与前沿技术资源,为厦门生物医药产业的创新突破、规模壮大与高质量发展提供核心支撑。

厦门市生物医药产业发展现状
——2024年生物医药产业工业产值达到840亿元
近五年来,厦门市生物医药与健康产业工业产值保持在700-1000亿元左右的区间,表现较为稳定,但略有波动。2020-2022年,在政策支持与产业集群效应推动下,厦门市生物医药与健康产业工业产值呈稳步增长态势,产值从786亿元攀升至1045.87亿元,突破同比增速虽从20%逐步放缓至14.2%,但成功实现千亿规模突破;2023年产值回落至847亿元,同比下降19%,2024年产值微降至840亿元,同比降幅收窄至0.8%,整体趋于平稳。

——2025年新增注册企业数大幅增长
根据企查猫查询数据显示,近几年厦门市生物医药行业新增企业数稳定维持在130家左右,但在2025年将迎来大幅增长。截至2025年11月15日,产业相关的注册企业超2200家,其中2018年新注册企业数量为152家,达到过去七年来的高峰;2019-2020年从89家增至129家,随后一直到2024年都稳定在130家左右;而2025年尚未结束就已经迎来了较大增长,达到了166家,打破了近几年来的稳定态势。厦门市生物医药产业新增企业发展活力正在被逐步激发。

——生物医药新增相关发明授权专利数突破500个
根据药智网统计的最新数据,以公告号计,厦门市2019年新公开生物医药相关发明授权专利数量仅有265条;而在2023年,这一数据增至505条,达成了近乎翻倍增长的态势。生物医药企业研发投入在不断增长,反映了厦门生物医药产业的创新活力。

厦门市生物医药产业发展前景及规划(量化政策目标/定性发展规划内容)
——厦门市生物医药产业发展前景
2025年12月8日,厦门“十五五”规划明确表示,将打造生物医药千亿级产业链群,使其成为厦门“4+4+6”现代化产业体系的支柱产业。空间布局上,以海沧生物医药港为研发创新和高端制造核心区,产业规模预计达700亿元,同时配套建设3-5个专业园区,错位发展生物药、医疗器械、海洋医药等细分领域。

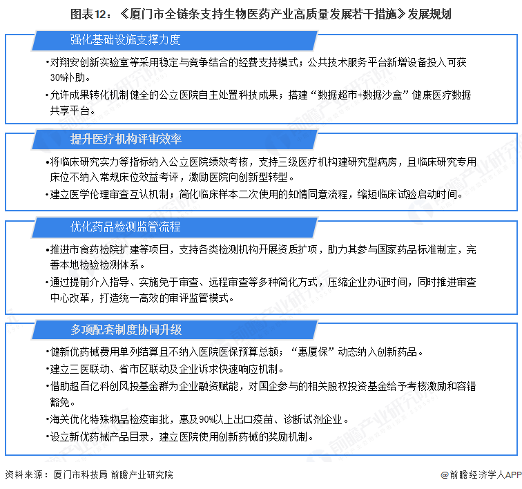
——厦门市生物医药产业发展规划
2025年4月,厦门市科技局发布《厦门市全链条支持生物医药产业高质量发展若干措施》,聚焦研发创新、临床试验等全流程关键环节,建立多部门协同支持机制,瞄准产业痛点、结合新趋势优化举措,打造良好产业生态,同时强化三医联动与产学研医用融合服务,力求支撑厦门生物医药全链条服务体系持续保持国内第一梯队水平。

更多本行业研究分析详见前瞻产业研究院《厦门市生物医药产业大数据招商指南(两链两图两库两清单)》
