(原标题:【被子】行业市场规模:2024年中国被子行业市场规模约740亿元 纤维被市场占比约37%)
行业主要上市公司:水星家纺(SH 603365)、罗莱生活(SZ 002293)、孚日股份(SZ 002083)、富安娜(SZ 002327)等;
中国被子行业市场规模
2024年中国被子行业市场规模约740亿元
被子是床上用品的一种,是面积足以覆盖人体的长方形的布料,一般用作睡眠时保暖,被子通常由被套或者被单包裹着棉絮而成,用棉做的被子叫作棉被。除棉被外,也可以用羊毛、蚕丝或者丙烯酸纤维等人造纤维制造。我国现代被子行业随家纺同步演进。1996年前为手工定制必需品,国营棉布主导;1996-2000年“家纺”概念出现,博洋首家注册、富安娜等奠定区域品牌;2000-2010年房地产带动需求井喷,南通集群崛起,罗莱等借加盟快速全国化,出口高增;2010年后增速放缓,头部格局固化,消费升级推升多功能、高支长绒棉、天丝、羽绒、蚕丝等多元材质,电商与线下全渠道融合,集中度持续提升。2024年中国被子行业市场规模约740亿元,近四年行业复合增速4.30%。

产品市场
被子根据不同的填充物进行分类,可以被划分为棉花被、羊毛被、纤维被、蚕丝被、羽绒被等。根据数据显示,2024年纤维被市场和羽绒被市场是中国被子行业最大的两个细分产品市场,占比分别达到37%和35%。

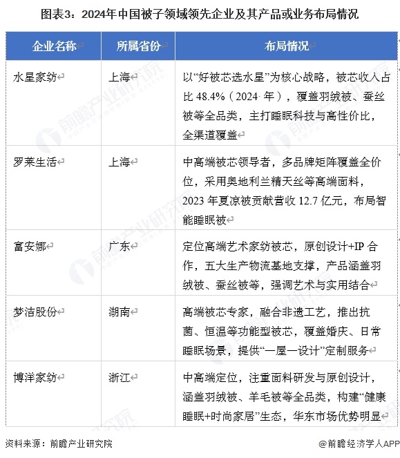
产业竞争
当前国内被子市场呈现出高度分散化“长尾”结构,行业集中度低。具体而言,市场长期由占据90%以上份额的、数量庞大的中小型企业及小品牌构成。在有限的品牌化市场中,仅有水星家纺、罗莱生活等企业维持了相对领先的市场份额,可被视为行业的头部企业,企业具体布局情况如下:

更多本行业研究分析详见前瞻产业研究院《中国床上用品行业市场前瞻与投资战略规划分析报告》
