(原标题:重磅!2025年中国及31省市叉车行业政策汇总及解读(全) 推动新能源叉车、智能叉车等产品应用)
叉车行业主要上市公司:安徽合力(600761);杭叉集团(603298);厦工股份(600815);诺力股份(603611);柳工(000528)等
本文核心数据:中国叉车国家政策汇总;中国叉车各省市政策汇总;各省市叉车发展目标
1、政策历程图
叉车是指对成件托盘货物进行装卸、堆垛和短距离运输作业的各种轮式搬运车辆。“十二五”到“十四五”期间,叉车等机械制造行业被列入重点发展行业,国家政策推动叉车行业集群化发展、国际化发展和创新化发展。

2、国家层面政策汇总及解读
——国家层面叉车行业政策汇总
2010年以来,国家发布一系列政策规范叉车安全运行和污染物排放,同时推动电动叉车、搬运机器人等新产品发展。中国叉车行业相关政策汇总解读如下:




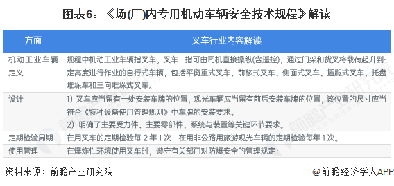
——《场(厂)内专用机动车辆安全技术规程》解读
2022年,市场监督管理总局发布《场(厂)内专用机动车辆安全技术规程》,自2022年12月开始实施。根据规程,特定区域使用的专用机动车辆,包括机动工业车辆,也就是叉车。规程规定了叉车的设计、车辆检测后、使用管理等内容。其具体如下:

3、各省市层面的政策汇总及解读
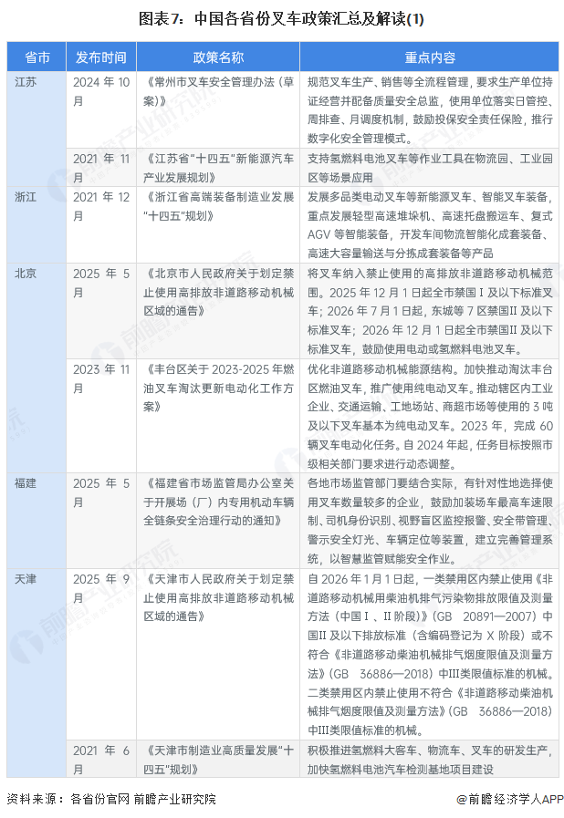
——31省市叉车行业政策汇总
近年来,众多省市发布叉车相关政策,北京等省份开始淘汰燃油叉车,重点发展新能源叉车等产品,另外,浙江等省份还将智能叉车、复式AGV等产品发展列入规划中。重点省市叉车行业相关政策汇总如下:



——31省市叉车行业发展目标解读
未来,我国主要省份也提出了叉车行业具体的发展目标,重点包括发展新能源叉车、智能叉车等产品,支持新能源叉车在园区等区域应用。主要省市叉车行业发展目标汇总如下:

更多本行业研究分析详见前瞻产业研究院《中国叉车制造行业产销需求预测与转型升级分析报告》
