(原标题:2025年中国防火墙行业技术发展现状:加速AI技术布局【组图】)
以下数据及分析来自于前瞻产业研究院防火墙研究小组发布的《中国防火墙行业市场前瞻与投资战略规划分析报告》。
行业主要公司:深信服(300454.SZ);天融信(002212.SZ);山石网科(688030.SH);迪普科技(300768.SZ);锐捷网络(301165.SZ);启明星辰(002439.SZ);奇安信(688561.SH);绿盟科技(300369.SZ)等
本文核心数据:中国防火墙行业专利数量;防火墙工作原理;防火墙行业技术进展
1、中国防火墙行业已掌握成熟重点技术
防火墙技术是帮助计算机网络,在其内、外网之间构建一道相对隔绝的保护屏障的技术。通过用户认证、访问控制、地址转换、入侵检测、攻击防御等手段实现保护屏障,确保信息安全。防火墙的主要技术有灵活的代理系统、多级的过滤技术、网络地址转换技术双端口或三端口的结构、透明的访问方式、Internet网关技术等,构建了网络安全屏障,强化网络安全,提升网络自己防御能力你,审计、监控网络流量的流向,防止信息内部泄露。

2、网络防火墙具备双向检测功能
防火墙有网络防火墙和计算机防火墙的提法。网络防火墙是指在外部网络和内部网络之间设置网络防火墙。这种防火墙又称筛选路由器。网络防火墙检测进入信息的协议、目的地址、端口(网络层)及被传输的信息形式(应用层)等,滤除不符合规定的外来信息。防火墙示意图如下,网络防火墙也对用户网络向外部网络发出的信息进行检测。

3、中国防火墙专利申请数量呈现波动的趋势
2006-2025年中国防火墙专利申请数量呈现先增长后下降的趋势。2021年中国防火墙专利申请数量达到峰值,为1005项。2022-2024年中国防火墙专利申请数量逐渐下降,至2024年下降至563项。2025年截至11月19日,中国防火墙专利申请数量为112项。

注:统计时间截至2025年11月19日。
4、国家电网是中国防火器最热门的申请人
热门申请人是国家电网有限公司(国家电网公司为其改制前名称),截至2025年11月,公司申请专利数量为270件,其次是天融信科技集团股份有限公司(北京天融信软件有限公司、北京天融信科技有限公司、北京天融信网络安全技术有限公司是旗下子公司)、华为、深信服、中国移动、新华三和腾讯。

注:统计时间截至2025年11月19日。
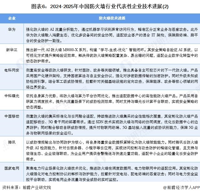
5、代表性企业大力开展AI技术布局
从代表性企业的技术进展情况来看,中国防火墙代表厂商正大力开展AI技术的相关布局,表明AI技术将深度引领行业变革。2024-2025年中国防火墙代表性厂商技术进展情况如下:


更多本行业研究分析详见前瞻产业研究院《中国防火墙行业市场前瞻与投资战略规划分析报告》
