(原标题:【干货】中国医药研发外包(CRO)产业链全景梳理及区域热力地图)
以下数据及分析来自于前瞻产业研究院医药研发外包(CRO)研究小组发布的《中国医药研发外包(CRO)行业市场前瞻与投资战略规划分析报告》。
行业主要上市公司:目前国内CRO行业主要的上市公司有药明康德(603259.SH)、康龙化成(300759.SZ)、泰格医药(300347.SZ)、凯莱英(002821.SZ)、昭衍新药(603127.SH)、九洲药业(603456.SH)、皓元医药(688131.SH)、博腾股份(300363.SZ)、成都先导(688222.SH)、药石科技(300725.SZ)等。
本文核心数据:企业主营业务收入、企业经营毛利率
1、中国CRO产业链全景梳理
中国CRO产业链贯穿研发阶段、生产阶段和产品销售整个药品生命周期,分别对应药物研发服务(CRO)、医药生产服务(CMO/CDMO)以及医药销售服务(CSO)。研发阶段覆盖临床前与临床两大核心环节,其中临床前主要做有关药物发现、化合物合成、合成工艺研发及制剂研发等早期基础研发工作;临床阶段主要进行临床试验、医学统计、数据整理与数据分析等流程。生产阶段,针对不同药物类型提供生产服务,化学原料药包含了中间药合成与原料药精制等;生物药CMO涉及细胞培养、蛋白纯化及制剂灌装等环节;化学药制剂分为片剂/胶囊、注射剂、外用制剂等多种剂型的生产。销售阶段以需求渠道管理为核心,服务对象包括制药企业、生物技术公司、科研机构及医院/药店等,同时配套开展推广营销与市场检测工作,助力药物实现市场落地与流通。
由于CRO行业贯穿新药发现、研发、开发的全过程,伴随着新药发现、研发、开发全流程提供一体化、全周期服务,所以CRO行业不存在明显的上游关联关系。一些欧美成熟市场还将服务延伸至药品上市销售策划等商业领域,同时涵盖新药研发相关专利与技术成果转化服务,全面渗透医药行业全产业链各环节。

从CRO产业链参与企业来看,研发阶段,临床前CRO的代表性上市企业有药明康德、康龙化成、昭衍新药、美迪西、成都先导、和元生物、药石科技等;临床CRO 的代表性上市企业有泰格医药、康龙化成、普蕊斯、诺思格、博济医药等。生产阶段的主要CMO/CDMO代表性上市企业有药明康德、凯莱英、博济医药、九州药业、奥翔药业、和元生物等。产品销售端的主要上市企业有药明康德、上海医药、泰格医药、九州通、百洋医药、康哲药业等。受CRO行业的性质影响,部分企业的业务在整个CRO产业链都有布局,生态体系完善,如药明康德、泰格医药、和元生物、康龙化成等。

2、中国CRO产业链区域热力地图
根据企查猫的数据,我国CRO行业企业区域分布高度集中于京津冀、长三角和珠三角三大经济发达区域。北京有75家,为全国数量最多的省份;上海59家,位列第二;江苏43家、广东38家,分别为第三和第四,四大省市合计占据全国CRO企业的主要份额。除此之外,浙江、四川及湖北、安徽构成第二梯队,企业数量相对有限;而山东、河南等省份仅有个位数分布,多数中西部省份如贵州、黑龙江、内蒙古等,企业数量空白,海南、西藏、陕西等仅1家。香港为18家,凭借国际化优势拥有一定数量企业。整体呈现东部沿海密集、中西部及偏远地区稀疏的不均衡分布格局。


3、中国CRO产业代表性企业业务业绩情况
根据各企业官网发布的数据统计,2024年药明康德以290.52亿元的营收占据CRO龙头,成都先导毛利率最高,为57.5%;和元生物毛利率-38.35%,陷入亏损。中国CRO各代表性企业2024年的业务业绩对比情况如下:

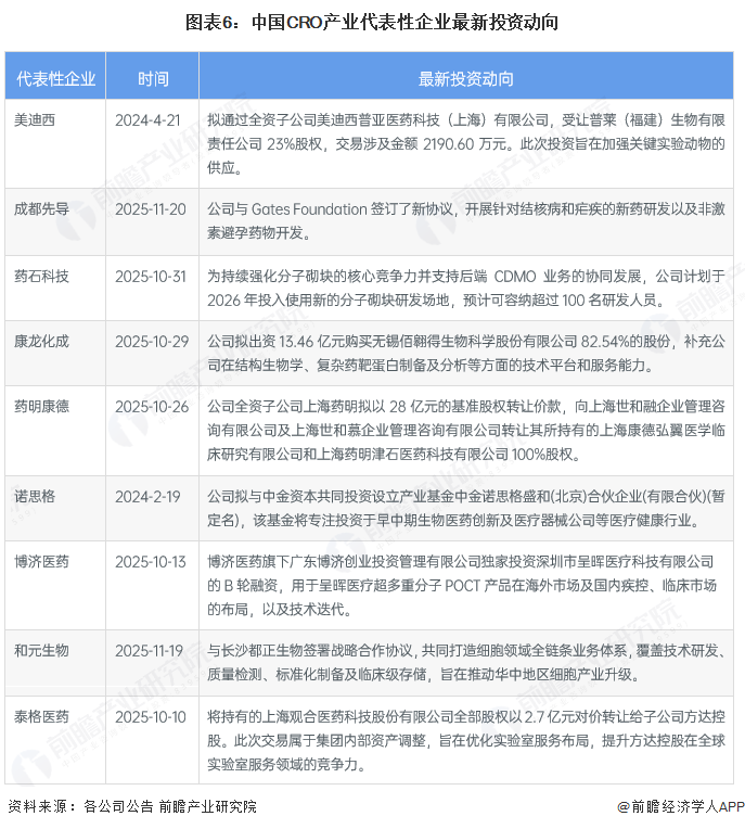
4、中国CRO产业代表性企业最新投资动向
中国CRO产业代表性企业近年来聚焦核心业务优化、技术能力补强与产业链协同,集中通过资产调整、大额并购、战略合作、研发升级产业基金投资等多元举措布局,同时兼顾前沿药物研发与海内外市场拓展,适配行业创新需求与全球化竞争态势。以下是中国CRO产业代表性企业最新投资动向整理:

更多本行业研究分析详见前瞻产业研究院《中国医药研发外包(CRO)行业市场前瞻与投资战略规划分析报告》
