(原标题:【行业深度】洞察2025:中国量子精密测量行业竞争格局及市场份额(附竞争梯队、企业竞争力评价等))
行业主要上市公司:国盾量子(688027.SH);天奥电子(002935.SZ);中国船舶(600150.SH);西部超导(688122.SH);光韵达(300227.SZ);国睿科技(600562.SH)等
本文核心数据:竞争梯队;细分领域竞争;波特五力模型;
中国量子精密测量行业竞争梯队
从中国量子精密测量行业竞争者的技术能力情况来看,中国量子精密测量行业企业大致分为三个梯队。第一梯队的企业主要是国盾量子、国仪量子和中国电科集团,其具备完整的量子精密测量产品线,包括量子传感器、量子雷达、量子计时、光学频率梳等,已在国内外市场实现规模化销售,拥有多项核心专利和标准制定话语权,并获得国家专项基金、军工/航天项目长期合作,第二梯队主要是天奥电子和西部超导等,天奥电子在量子时间基准等领域有一定的技术积累和市场份额,是国内时间频率领域的重要企业,其产品在航天、通信等领域有广泛应用。第三梯队的企业市场规模相对有限,但在产业链上游具备重要技术壁垒,主要企业有昕磁科技、赋同量子等。

中国量子精密测量行业竞争者入场进程
从代表性企业入场进程来看,中国航天科工和中电科技入场相对较早,于2003年前成立;大多数企业在2015-2018年间成立,2015年后成立的企业数量较多。从入场时间情况来看,中国船舶工业股份有限公司入场时间最早,1998年成立。从注册资本情况来看,中国电子科技集团有限公司的注册资本较高,其注册资本超过200亿元。

注:横轴为企业注册日期,纵轴为企业注册资本。
中国量子精密测量行业细分领域竞争格局
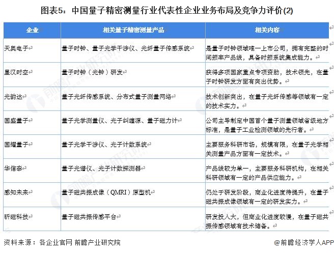
中国量子精密测量行业细分设备领域主要有量子时钟、量子重力仪、量子磁力计、量子雷达等等。其中,量子时钟参与竞争的企业主要有:天奥电子、中微达信、感知未来、华信泰、星汉时空等;量子重力仪参与竞争的企业主要有:国盾量子、中科酷原等;量子磁力计参与竞争的企业主要有:国盛量子、国仪量子、未磁科技、昕磁科技等;量子雷达参与竞争的企业主要有:国耀量子、国睿科技、光韵达等。

中国量子精密测量行业企业布局
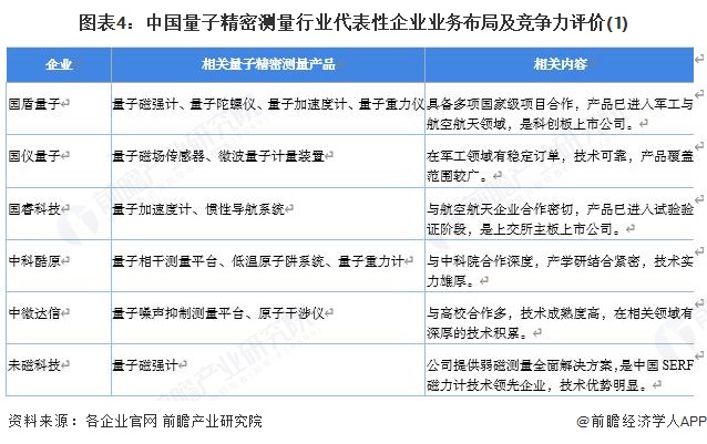
目前,中国量子精密测量行业中,国盾量子、国仪量子、国睿科技、中科酷原、中微达信、未磁科技、天奥电子、星汉时空等企业均具有较强的竞争力。其中,国盾量子中国量子科技产业化的引领者,量子通信、量子计算、量子精密测量三大板块业务形成“一体两翼”战略布局,其布局量子磁强计、量子陀螺仪、量子加速度计、量子重力仪等量子精密测量产品,具备较强的行业竞争力。此外,国盛量子致力于将量子测量技术与工业实际需求结合,专注于量子传感器的研发和应用,实现高端量子传感设备的产业化。并主导制定中国首个量子测量领域省级地方标准,是量子工业检测领域的先行者,其竞争力同样不可小觑。


中国量子精密测量行业竞争状态总结
从五力竞争模型角度分析,在中国量子精密测量行业,供应商议价能力相对有限,核心元件(如高纯度光学材料、低噪声激光器)仍受少数国内外厂商垄断,导致企业需在技术合作或长期采购合同上付出更高成本;买方议价能力逐步提升,随着航空航天、军工和高端科研机构对量子传感器需求的快速增长,采购规模扩大且对性能要求严格,使得买方在价格、交付和定制化服务上拥有更大话语权;潜在进入者壁垒较高,量子技术研发周期长、资本投入大、人才稀缺以及国家政策与安全审查限制,使得新企业难以快速切入;替代品威胁目前仍低,传统光学测量虽成熟但在灵敏度和抗干扰性方面难以匹配量子技术优势;行业内部竞争激烈,国内企业在专利布局、产学研合作和政府项目争夺上竞争激烈,形成以技术创新和应用场景深耕为核心的竞争格局。

更多本行业研究分析详见前瞻产业研究院《中国量子测量行业市场前瞻与投资策略分析报告》
