(原标题:重磅!2025年中国及31省市个人冰雪装备行业政策汇总及解读(全)政策为冰雪装备的全面快速发展提供助力)
行业主要上市公司:三夫户外(002780.SZ);探路者(300005.SZ);安踏(02020.HK);英派斯(002899.SZ);舒华体育(605299.SH);信隆健康(002105.SZ);华立科技(301011.SZ)等
本文核心数据:个人冰雪装备行业政策;各省市个人冰雪装备行业政策;政策解读
1、政策历程图
从政策发展历程来看,中国冰雪装备产业政策经历从宏观引导到精准适配的演进。2016-2025年冰雪装备产业政策经历三阶段演进。第一阶段2016-2018年为规范奠基期,以《冰雪运动发展规划2016-2025》和场地设施规划为核心,构建产业发展框架,明确场地建设标准与装备制造方向,奠定行业规范基础。第二阶段2019-2022年为引导升级期,借冬奥契机出台装备产业行动计划,实施“南展西扩东进”战略,推动“冰雪+旅游”融合。《冰雪旅游发展行动计划2021-2023》聚焦场景融合,以冰雪旅游拉动消费需求,间接推动装备适配旅游场景的研发与供给。第三阶段2023-2025年为支持鼓励期,《关于建设高质量户外运动目的地的指导意见》进一步细化,支持装备企业转型,培育龙头与专精特新企业,助推产业高质量发展。

2、国家层面政策汇总及解读
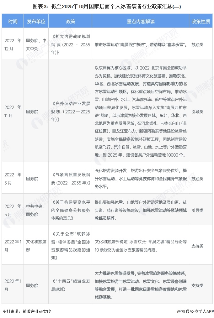
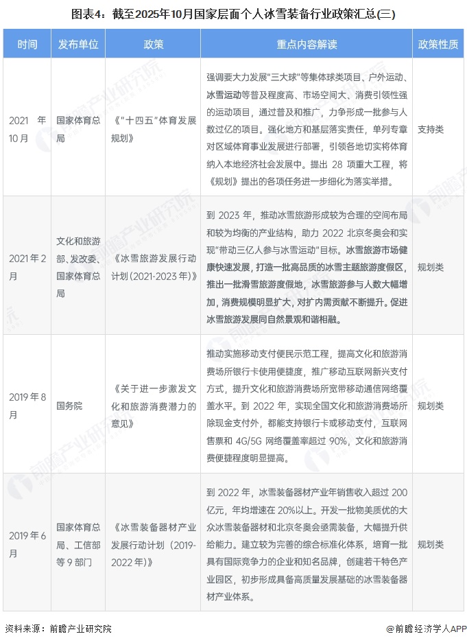
——国家层面个人冰雪装备行业政策汇总
中国政府出台一系列指导冰雪装备、冰雪体育、冰雪旅游行业发展的政策,为中国冰雪产业的全面快速发展提供助力。2016年,国家体育总局推出了《冰雪运动发展规划(2016-2025年)》,为中国冰雪运动十年的发展定下了大力普及的基调。2021年,《冰雪旅游发展行动计划(2021—2023年)》发布,到2023年,推动冰雪旅游形成较为合理的空间布局和较为均衡的产业结构,助力2022北京冬奥会和实现“带动三亿人参与冰雪运动”目标。2024年,国务院发布《关于建设高质量户外运动目的地的指导意见》,提出到2027年,冰雪运动场地设施更加完善,服务水平显著提升,冰雪运动更加广泛开展,我国冰雪竞技国际竞争力进一步增强。2025年1月,国务院发布《关于建设高质量户外运动目的地的指导意见》落地,明确2030年将建成100个左右国际知名户外运动目的地,覆盖冰雪、山地、水上等多元场景,这不仅意味着户外参与人群将持续扩容,更将推动专业户外装备需求从“小众专业”走向“大众日常”。我国个人冰雪装备行业主要发展政策如下:



——《关于以冰雪运动高质量发展激发冰雪经济活力的若干意见》解读
《关于以冰雪运动高质量发展激发冰雪经济活力的若干意见》提出,到2027年,冰雪运动场地设施更加完善,服务水平显著提升,冰雪运动更加广泛开展,我国冰雪竞技国际竞争力进一步增强,冰雪经济总规模达到1.2万亿元。到2030年,冰雪经济主要产业链条实现高水平协调融合发展,在扩大就业、促进高质量发展等方面的作用更加凸显,冰雪消费成为扩大内需重要增长点,建成一批冰雪运动和冰雪旅游高质量目的地,“冰雪丝路”、中国—上海合作组织冰雪体育示范区发展迈上新台阶,冰雪经济总规模达到1.5万亿元。

3、31省市层面的政策汇总及解读
——部分省市个人冰雪装备行业消费政策
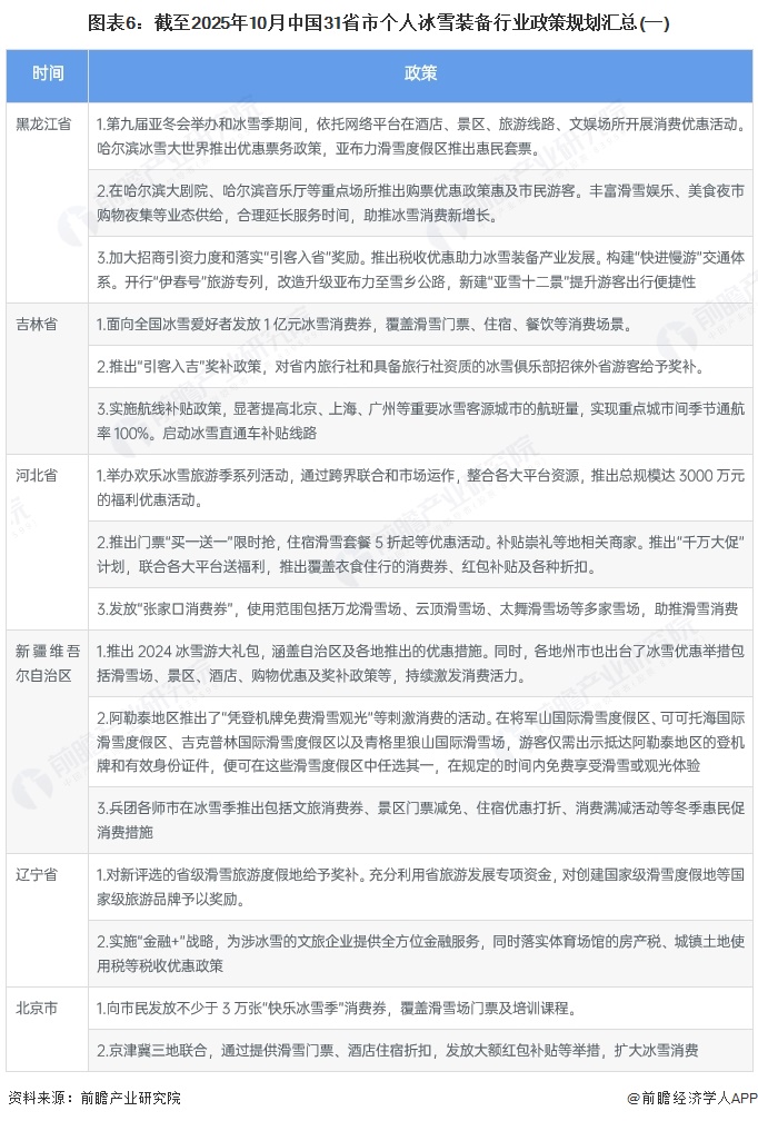
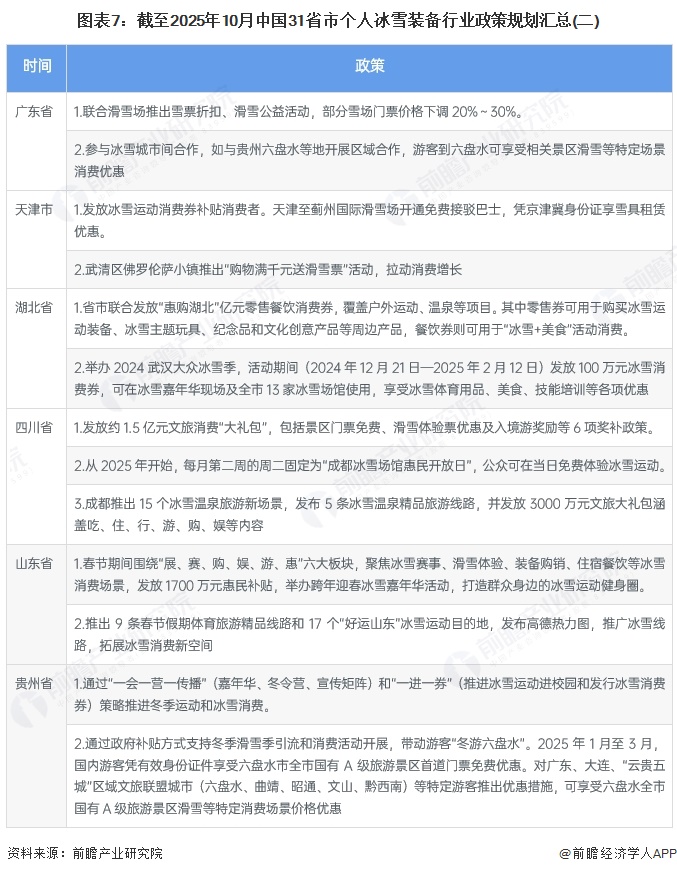
2024—2025冰雪季,国家体育总局会同相关部门发布冰雪消费惠民措施,通过滑雪票优惠、交通出行折扣等促消费举措,进一步满足冰雪运动需求,激发消费活力。各地以消费券发放、文旅融合、跨区域协作、赛事引流为核心,形成了“政企联动补贴+运动场景创新+服务全面升级”的立体化促销模式。各省市个人冰雪装备相关政策和规划汇总如下表所示:


——部分省市个人冰雪装备行业政策汇总
各省市冰雪装备相关政策较少,政策数量有限但针对性突出。黑龙江聚焦冰雪装备全品类研发生产 支持运动器材休闲装备智能训练系统发展 推动本地化制造与知识产权转化。辽宁培育骨干企业 依托龙头建滑雪装备产业园 发展成套设备。浙江鼓励“冰雪+”经济 推动装备服装全产业链发展。新疆将冰雪装备纳入全产业体系 助力经济引领区建设。安徽陕西侧重场地赛事等配套 间接为装备需求赋能。


——部分省市个人冰雪装备行业重点发展方向解读
从省市发展规划来看,黑龙江支持冰雪装备产业扩大投资。加大冰壶、雪鞋、冰刀、滑雪板等冰雪运动器材,雪地摩托车、观光车等冰雪休闲装备。辽宁发展冰雪装备成套设备。依托专业滑雪服务公司沈阳娅豪集团建设滑雪装备产业园。浙江鼓励地方因地制宜发展“冰雪+”经济,推动冰雪装备、冰雪服装等全产业链发展。中国个人冰雪装备行业部分省市个人冰雪装备行业发展目标解读如下:

更多本行业研究分析详见前瞻产业研究院《中国冰雪装备行业发展前景预测与投资战略规划分析报告》
