(原标题:【最全】2025年石墨负极材料行业上市公司全方位对比(附业务布局汇总、业绩对比、业务规划等))
以下数据及分析来自于前瞻产业研究院石墨负极材料行业研究小组发布的《中国锂电池石墨负极材料行业发展前景预测与投资战略规划分析报告》
石墨负极材料行业主要上市公司:贝特瑞(920185);杉杉股份(600884);璞泰来(603659);翔丰华(300890);尚太科技(001301);国民技术(300077);中科电气(300035);科达制造(600499)等
本文核心数据:上市公司营收规模;上市公司毛利率;上市公司产品布局
1、石墨负极材料行业上市公司汇总
石墨负极材料行业的产业链上游主要为原材料供应商,主要包括中国石油、中国石化、美锦能源、宝泰隆等,中游为各类型石墨负极材料生产和销售企业,包括贝特瑞、杉杉股份等行业领先企业,下游为各类型电池企业,主要包括宁德时代等。石墨负极材料行业产业链上下游的主要上市公司汇总如下:


从区域分布看,中国石墨负极材料生产企业主要分布在广东、上海、浙江等地区,其中广东的代表性企业较多,包括贝特瑞、国民技术、科达制造。石墨负极材料上游代表性企业主要分布在北京、黑龙江、江西等省市,下游代表性企业位于福建、安徽、广东等地。

2、石墨负极材料行业上市公司基本信息对比
从石墨负极材料行业的上市企业布局和已有公开信息分析,注册资本最多的是杉杉股份,达到22.49亿元;而成立时间最早的是杉杉股份,1992年成立;招投标信息最多的是中科电气,达到365条。

从石墨负极材料行业的上市企业已有的公开信息分析,专利信息相对较多的企业是科达制造,专利总计1679条;员工总数最多的也是科达制造,员工总数为18919人;技术人员相对最多的是璞泰来,技术人员总数为4111人。


3、石墨负极材料行业上市公司业务布局对比
中游石墨负极材料生产企业中,石墨负极材料业务占比较高的企业主要有翔丰华、尚太科技、中科电气,占比超过80%。从布局的重点领域看,人造石墨负极材料是企业主要布局的产品,贝特瑞、翔丰华则同时布局天然石墨负极材料产品。

4、石墨负极材料行业上市公司石墨负极材料业务业绩对比
2024年中国石墨负极材料行业中,贝特瑞、杉杉股份等企业营收较为领先。从毛利率水平看,贝特瑞、尚太科技、翔丰华的毛利率较高。从产销量上看,贝特瑞、杉杉股份产销量较高。从销售渠道布局看,贝特瑞、杉杉股份等企业实施国内外协同发展的渠道战略,翔丰华、国民技术等企业主要布局国内市场。

5、石墨负极材料行业上市公司研发费用对比
从石墨负极材料行业上市公司研发费用看,2025年前三季度杉杉股份研发费用最高,超过8亿元;璞泰来和贝特瑞研发费用也在5亿元以上;科达制造和中科电气的研发费用在2亿元以上。

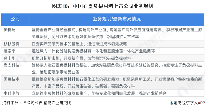
6、石墨负极材料行业上市公司业务规划对比
中国石墨负极材料企业业务规划的重点包括:推动海外业务发展、完善产业链、研发新产品、新工艺等。主要上市公司石墨负极材料业务规划汇总如下:

更多本行业研究分析详见前瞻产业研究院《2025-2030年中国锂电池石墨负极材料行业发展前景预测与投资战略规划分析报告》










