(原标题:重磅!2025年中国及31省市煤矿机械行业政策汇总及解读(全))
以下数据及分析来自于前瞻产业研究院煤矿机械研究小组发布的《中国煤矿机械行业市场前瞻与投资战略规划分析报告》。
行业主要上市公司:天地科技(600582);中创智领(601717);三一国际(00631.HK);林州重机(002535)等
本文核心内容:中国煤矿机械行业政策;各省市煤矿机械行业政策;政策解读
1、政策历程图
中国煤矿机械从“十一五”的规模扩张与技术追赶,历经“十二五”的安全化与机械化普及、“十三五”的自动化转型,到“十四五”聚焦高端智能与绿色创新,实现了从依赖进口到自主研发、从制造大国向创新强国的稳步跨越。

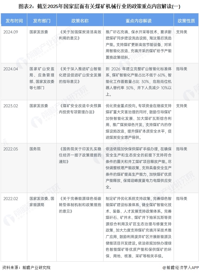
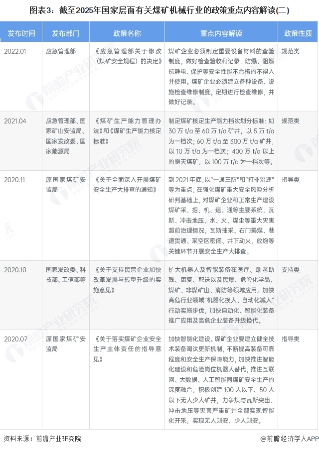
2、国家层面政策汇总及解读
——国家层面煤矿机械行业政策汇总
近年来,政府各部门发布了一系列政策法规以推动国内煤矿安全化、智能化生产,对煤矿机械行业的发展提供指导,相关的政策法规及主要内容如下表所示:



——国家层面煤矿机械行业政策规划
2021年5月,中国煤炭工业协会发布《煤炭工业“十四五”高质量发展指导意见》,提出到“十四五”末,煤矿采煤机械化程度90%左右,掘进机械化程度75%左右。2022年4月,国务院安全生产委员会发布《“十四五”国家安全生产规划》,全面推进智能化煤矿建设。2022年7月,应急管理部、国家矿山安监局联合发布《“十四五”矿山安全生产规划》,推动新建、改扩建矿井及大型煤矿、灾害严重煤矿实现智能化开采。小煤矿深化机械化换人、自动化减人专项行动,逐步向智能化过渡。2024年5月,国家能源局发布《关于进一步加快煤矿智能化建设促进煤炭高质量发展的通知》,提出大型生产煤矿2025年底前建成单个或多个智能化系统,灾害严重煤矿“一矿一策”改造的规划目标。

——《“十四五”矿山安全生产规划》解读
为有效遏制矿山重特大事故发生,保护从业人员生命安全,全面提升矿山安全综合治理效能,实现矿山安全高质量发展,2022年7月,应急管理部、国家矿山安监局联合发布《“十四五”矿山安全生产规划》,明确提出到“十四五”末,煤矿百万吨死亡率下降10%,并从加强矿山安全标准建设、加强矿山自动化智能化建设、推进矿山“一优三减”、智能化人才培养等方面对煤矿机械行业发展提出指导意见。

——《关于加快煤矿智能化发展的指导意见》解读
目前,我国一些煤矿正在开展智能化建设工作,但存在基础理论研发滞后、技术标准与规范不健全、平台支撑作用不够、技术装备保障不足、高端人才匮乏等问题。为推动煤炭行业高质量发展,促进煤炭产业转型升级,2020年2月,国家发改委、国家能源局、应急管理部等多部门联合发布《关于加快煤矿智能化发展的指导意见》,主要发展目标如下:

3、各省市层面的政策汇总及解读
——各省市煤矿机械行业政策汇总
截至2025年各省市煤矿机械行业相关政策汇总如下:


——各省市煤矿机械行业发展方向解读
中国各省市煤矿机械规划聚焦智能化、绿色化、安全化,资源大省牵头专项政策,其他省市融入相关规划。山西、贵州等推设备更新与智能改造,山东、辽宁等设淘汰与补助机制,多地布局产业集群,攻关核心技术,推动装备升级与全生命周期管理。

更多本行业研究分析详见前瞻产业研究院《中国煤矿机械行业市场前瞻与投资战略规划分析报告》










