(原标题:【最全】2025年水力发电行业上市公司全方位对比(附业务布局汇总、业绩对比、业务规划等))
行业主要上市公司:长江电力(600900)、华能水电(600025)、湖南发展(000722)、闽东电力(000993)、黔源电力(002039)、三峡水利(600116)、桂冠电力(600236)、广西能源(600310)、西昌电力(600505)、郴电国际(600969)、湖北能源(000883)等
本文核心数据:水力发电行业上市公司汇总、水力发电行业上市公司业务布局、水力发电行业上市公司业务业绩
——水力发电产业上市公司汇总
从产业链情况来看,水力发电行业上游主要包括工程咨询、原材料与设备供应商。其中,上游原材料主要为钢筋混泥土、钢材等,市场供应充足,国产化程度高;设备主要有电动机、水轮机和变电器等。中游主要是水力发电项目建设和运营,中游企业的最大成本为折旧,收入来源主要为发电售电收入。下游主要涉及售电主体和电力用户,其中电力用户用电需求不断增长,需求比较稳定。
水力发电行业的上游工程咨询上市公司包括中国电建,原材料与设备供应商上市企业包括海螺水泥、宝钢股份、东方电气等。中游水力发电建设和运营上市公司数量较多,以长江电力、华能水电等为代表。下游售电主体为国家电网、南方电网等央企。




中国地势西高东低,河流众多、径流丰沛、落差巨大,蕴藏着非常丰富的水能资源。水力发电具有明显的区域性特征,主要聚集在水能资源较为丰富的地区。中国水能资源蕴藏最丰富的地区为西南地区,占全国水能蕴藏总量的70%,该板块包括云南,四川等地。从上市企业区域分布情况来看,水力发电产业链的中游企业也主要分布在中部和西南地区。

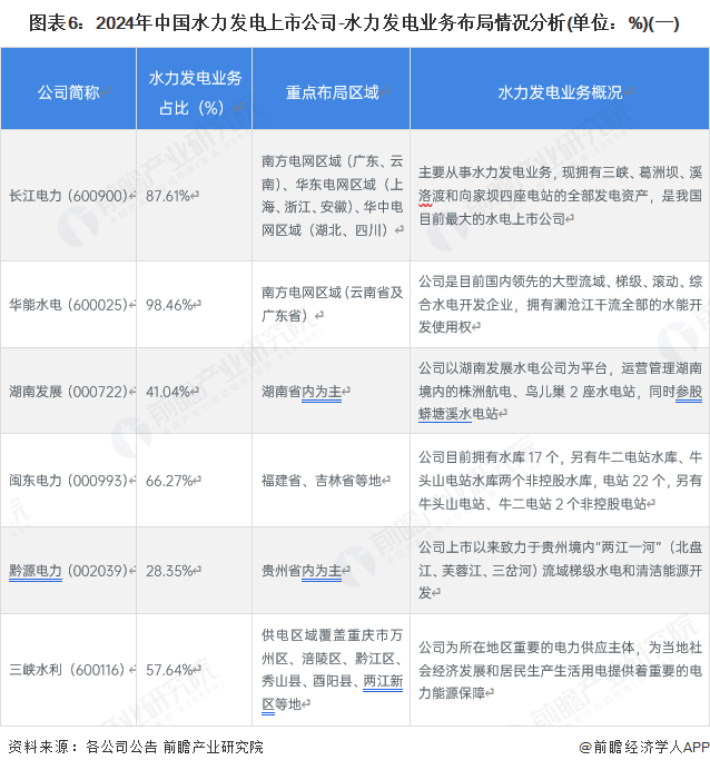
——水力发电行业上市公司业务布局对比
从水力发电行业上市公司的业务布局来看,水力发电上市企业区域布局以周边地区为主,小部分企业在海外有所布局。从业务情况来看,上市企业以建设和运营水电站为主。


——水力发电行业上市公司水力发电业务业绩对比
从水力发电代表企业的业绩情况来看,水力发电行业的毛利率均值接近40%;长江电力和华能水电的装机容量、水电发电量、水电售电量均处于行业领先位置。上市企业具体的业绩情况如下表所示:


——水力发电行业上市公司水力发电业务规划对比
根据各上市企业水力发电业务规划/最新布局情况,部分企业关于发电量、企业营收等方面进行了具体的目标规划,部分企业在加大水电领域投资力度、提升水能利用率等方面有所布局。

更多本行业研究分析详见前瞻产业研究院《中国水力发电行业市场前瞻与投资战略规划分析报告》










