(原标题:重磅!2025年中国及31省市量子通信行业政策汇总及解读(全)政策为量子通信关键技术突破提供良好支持)
行业主要上市公司:国盾量子(688027.SH);中天科技(600522.SH);亨通光电(600487.SH);科大国创(300520.SZ);电科网安(002268.SZ);神州信息(000555.SZ)等
本文核心数据:量子通信行业政策;各省市量子通信行业政策;政策解读
1、政策历程图
从政策发展历程来看,量子通信。“十三五”期间,量子通信被提升至国家战略高度。2016年,国务院印发的《“十三五”国家科技创新规划》明确提出部署“量子通信与量子计算机”重大项目。2016年12月,《“十三五”国家战略性新兴产业发展规划》将量子通信作为重要战略新兴产业方向。2017年11月,国家发改委提出以“京沪干线”和“墨子号”为基础,在重点区域建设量子保密通信骨干网及城域网。
“十四五”期间,政策对量子通信的支持进一步加强。2021年,“十四五”规划《纲要》提出加快布局量子通信等前沿技术。2022年,《“十四五”数字经济发展规划》将量子信息列为战略性前瞻性领域。2024年以来,多项政策出台,如《关于推动未来产业创新发展的实施意见》提出聚焦量子信息等重点领域制定标准化路线图,《计量支撑产业新质生产力发展行动方案(2025—2030年)》则面向量子通信发展需求开展关键技术研究等。

2、国家层面政策汇总及解读
——国家层面量子通信行业政策汇总
近年来,中国量子通信行业受到各级政府的高度重视和国家产业政策的重点支持。国家陆续出台了多项政策,鼓励量子通信行业发展与创新,《关于推动未来产业创新发展的实施意见》《横琴魯澳深度合作区鼓励类产业目录》《扩大内需战略规划纲要(2022-2035年)》等产业政策为量子通信行业的发展提供了明确、广阔的市场前景,为企业提供了良好的生产经营环境。各项支持政策已推动量子通信的广泛应用,预期会推动量子通信市场。我国量子通信行业主要发展政策如下:



——《计量支撑产业新质生产力发展行动方案(2025—2030年)》解读
《计量支撑产业新质生产力发展行动方案(2025—2030年)》将量子通信纳入重点领域,明确其战略价值。通过攻克量子化计量基准等关键技术,破解行业研发中的测量瓶颈,夯实技术基础。推动溯源链创新链产业链融合,加速成果转化与商业化落地。同时引导政策资本等资源集聚,为行业发展提供核心政策支撑。

3、31省市层面的政策汇总及解读
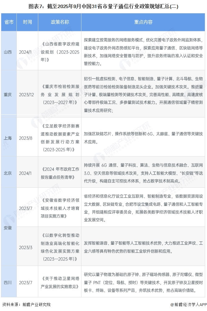
——31省市量子通信行业政策汇总
北京、安徽、广东、上海、山东等多个省市在地方科技与信息技术产业发展规划中,对量子信息领域基础科研、应用探索和产业培育等方面做出具体部署,提供政策引导与项目支持。各省市量子通信相关政策和规划汇总如下表所示:




——31省市量子通信行业重点发展方向解读
中国量子通信行业部分省市量子通信行业发展目标解读如下:

更多本行业研究分析详见前瞻产业研究院《中国量子通信行业市场前瞻与投资策略分析报告》










