(原标题:2025年全球重卡行业发展现状及趋势概况 全球重卡行业市场规模约为3114亿美元【组图】)
行业主要上市公司:一汽解放(600436)、中国重汽(000951)、江淮汽车(600418)、中集车辆(301039)等。
本文核心内容:全球重卡行业市场规模;全球重卡行业区域布局;全球重卡行业各国产量排名
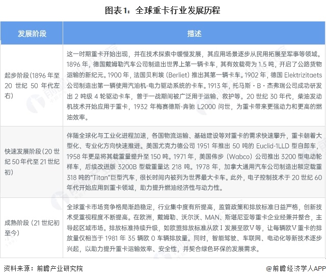
全球重卡行业发展历程
全球重卡行业发展历经三个阶段:起步阶段,重卡从无到有并缓慢探索,德国戴姆勒造出首辆卡车,后续多国企业跟进,柴油发动机技术也在此阶段应用,场景从民用拓展至军事;快速发展阶段,受全球化与工业化推动,重卡需求激增并向大型化、专业化发展,美国、加拿大企业推出大载重车型,电子控制技术也开始应用;成熟阶段,市场格局稳定、集中度提高,欧洲企业主导区域市场,排放标准不断升级,智能驾驶、车联网、电动化等新技术兴起以提升效率、安全性并践行绿色环保。

全球重卡行业区域竞争格局:中国占据明显优势
从全球重卡行业市场竞争格局来看,全球重卡行业产量主要集中在亚洲和大洋洲,该区域重卡产量达到71%。美洲重卡产量占比为19%,欧洲重卡产量占比9%。从国家产量排名情况来看,中国重卡产量排名第一,2024年超过165.59万辆,日本产量为46.01万辆,美国产量为32.52万辆。


2024年全球重卡行业市场规模约为3114亿美元
全球重卡行业市场目前呈现出成熟稳定且变革在即的态势。少数头部企业掌控着近半壁江山,戴姆勒、沃尔沃、MAN、斯堪尼亚等企业,经整合兼并,主导着欧洲市场。各地市场发展态势有别,欧洲市场持续调整,北美和亚太地区则逐步回暖。在越发严苛的监管政策与排放标准推动下,重卡行业加速向零排放迈进,电动重卡虽眼下占比不高,但随着电池技术进步与充电基础设施完善,未来几年其发展步伐将显著加快。同时,智能驾驶、车联网等新技术不断涌现,致力于提升运输效率与安全性,重塑行业竞争格局。根据GMI披露的数据,2024年全球重卡行业市场规模体量约为3114亿美元。

预计2030年全球重卡行业市场规模超过3980亿美元
在全球贸易往来日益频繁、基础设施建设持续推进的背景下,物流运输需求将持续增长,为重卡行业筑牢市场根基。新兴经济体的快速崛起,如“一带一路”倡议沿线国家,其工业化、城市化进程加速,大规模的建设项目与货物运输需求,正催生出广阔的重卡消费市场,为行业发展开辟出全新增长空间。结合权威机构对全球重卡行业市场规模增长率的预测,初步预计2030年全球重卡市场规模约为3986亿美元,年均复合增长率为4.2%。

更多本行业研究分析详见前瞻产业研究院《中国重卡(重型卡车)行业发展前景预测与投资战略规划分析报告》










