(原标题:【干货】生物医用材料产业链全景梳理及区域热力地图)
行业主要上市公司:国瓷材料(300285.SZ)、威高骨科(688161.SH)、昊海生科(688366.SH)、乐普医疗(300003.SZ)、蓝帆医疗(002382.SZ)、心脉医疗(688016.SH)等
本文核心数据:产业链生态图谱;代表性企业产销量
产业链剖析:中游为核心环节
生物医用材料制造行业上游市场为原材料市场,主要分为金属、高分子、生物陶瓷等原材料,中游即为产品开发,由制造企业通过对上游原材料进行加工处理之后得到生物医用材料成品。下游则面向医疗机构与患者,实现临床应用。

从生态图谱来看,中国生物医用材料上游原材料供应企业主要包括:东尼电子、凯赛生物、华熙生物、巨子生物等,中游的生物医用材料生产制造企业主要包括:国瓷材料、威高骨科、昊海生科、乐普医疗、蓝帆医疗、心脉医疗等。

生物医用材料产业链区域热力地图:集中在山东地区
从中国生物医用材料产业链企业区域分布情况来看,企业主要集中在山东、北京、上海等地区,其中山东省企业分布最多。

生物医用材料行业上市企业业务业绩情况
2024年,从上市企业生物医用材料相关业务产销来看,行业整体产销率低于100%,奥精医疗、威高骨科和三友医疗产销率低于90%。生物医用材料行业整体业务毛利率较高,在60%-80%浮动。


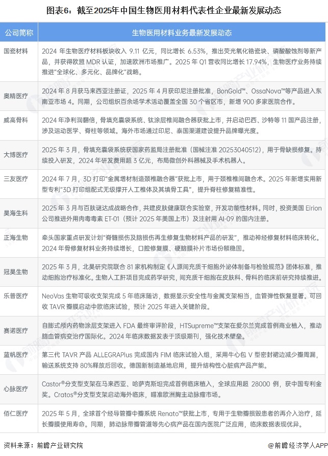
生物医用材料行业代表性企业最新发展动态
近期,生物医用材料企业通过海外市场拓展、新产品研发、国际认证及技术创新推动业务增长,同时加强学术合作与临床转化,提升全球市场竞争力,部分企业还通过应对集采政策加速转型,布局新兴领域。

更多本行业研究分析详见前瞻产业研究院《中国生物医用材料(生物医学材料)行业市场需求预测与投资战略规划分析报告》










