(原标题:2025年中国潮玩盲盒产业市场主体分析 中国潮玩盲盒行业企业约2.0万家【组图】)
行业主要上市公司:泡泡玛特(09992.HK);名创优品(09896.HK);奥飞娱乐(002292.SZ);高乐股份(002348.SZ);元隆雅图(002878.SZ)。
本文核心数据:潮玩盲盒行业企业数量;中国潮玩盲盒行业企业经营状态分布;中国潮玩盲盒行业企业注册资本分布
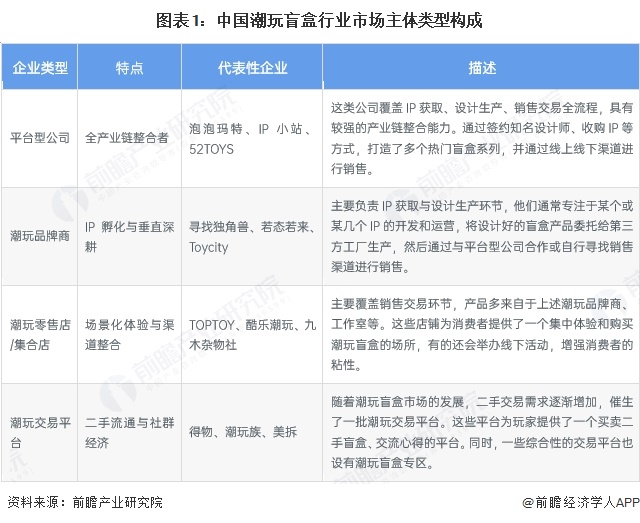
中国潮玩盲盒行业市场主体类型
中国潮玩盲盒行业由平台型公司、潮玩品牌商、潮玩零售店/集合店、潮玩交易平台四类主体构成,它们分工明确又协同联动,共同形成从IP诞生、产品落地到消费流通的完整生态。

中国潮玩盲盒产业企业约2.0万家
根据企查猫查询数据显示,我国潮玩盲盒行业历年新注册企业数量整体呈增长趋势。截至2025年8月,中国潮玩盲盒行业累计存续/在业注册企业超过2.0万家,2021-2025年新增企业数量极高,该区间内新增企业约1.9万家。整体来看,潮玩盲盒行业属于新兴市场,近五年来发展迅猛。

根据企查猫查询数据显示,从注册企业经营状态来看,截至2025年8月,中国潮玩盲盒行业的存续/在业企业1.9万家,占总企业数的76%;注销/吊销企业数量6千余家,占总企业数的24%。总体上看,中国潮玩盲盒行业企业经营情况良好,在业/存续企业数量占比相对较高。

根据企查猫查询数据显示,截至2025年8月,中国潮玩盲盒企业的注册资本主要分布在100万元以下,相关企业数量约1.8万家,占比约达94%;其次是100-200万元之间的企业,相关企业数量为757家,占比4%。其他区间的企业数量相对较小。整体来看,当前潮玩盲盒行业处于成长期,未形成成熟体现,业内企业的规模小队较小。

根据企查猫查询数据显示,截至2025年8月,我国潮玩盲盒行业个体工商户数量最多,共有1.6万家个体工商户,占比达82.7%,民营企业约3300家,占比17.1%。外商投资企业、港澳台商投资企业和国有企业数量相对较少。总体上看,个体工商户和民营企业是我国潮玩盲盒行业发展中最鲜活的血液。

更多本行业研究分析详见前瞻产业研究院《中国潮流玩具(潮玩)行业市场前瞻与投资战略规划分析报告》










