(原标题:2025年中国航空零部件行业细分产品市场 中国产品仍处于发展阶段【组图】)
行业主要上市公司:航发动力(600893.SH);中航重机(600765.SH);三角防务(300775.SZ);广联航空(300900.SZ);爱乐达(300696.SZ);迈信林(688685.SH);安达维尔(300719.SZ)等
本文核心数据:市场竞争格局;
航空零部件产品数量众多
按航空零部件所处的飞机不同结构组成部位,可大致分为机体零部件、发动机零部件、机载系统配套设备、标准件及其他这5大类。飞机发动机:发动机作为航空航天器的关键子系统,是保证飞机克服空气阻力向前飞行的动力源。发动机零部件主要包括风扇、低压压气机、高压压气机、燃烧室、高压涡轮机、低压涡轮机、喷口等部件飞机机体:机体由机头、机身、舱门、尾翼、吊挂和雷达罩等结构部件所构成机体类零部件:指的是机身、机翼、尾翼等主体机构相关零部件以及座椅等内饰装置等。飞机机载系统主要包括飞行控制系统、液压系统、燃油系统、通信系统、导航系统等系统。机载系统配套设备可大体分为航空机载电子设备和航空机电系统设备两大类。标准件主要包括紧固件、密封件、操纵件、内饰、电线电缆和电气通用元器件等部分。以上未包含的其他零部件。

发动机提供主要飞行动力
航空发动机是一种高度复杂和精密的热力机械,主要为航空器提供飞行所需的动力。它直接影响飞机的性能、可靠性及经济性,是一个国家科技、工业和国防实力的重要体现。航空发动机主要可分为三种类型,即活塞式、燃气涡轮式和冲压式,三种航空发动机特点及用途各不相同。
目前应用最广的燃气涡轮航空发动机,其又可分为四类,分别为涡轮轴发动机,多用于直升机和垂直/短距起落飞机;涡轮风扇发动机,用于现今大多数飞机;涡轮螺旋桨发动机,主要应用于在中低速飞机或对低速性能有严格要求的巡逻、反潜或灭火等类型飞机;涡轮喷气发动机,主要用于超音速飞机。

发动机控制系统到全权数字阶段
发动机控制系统起到控制作用,是发动机的核心部件。发达国家都将发动机数字电子控制技术作为航空技术中的重要内容来发展,花费巨资(占发动机研制费15%-30%)研究,以保证航空发动机工作稳定并充分发挥其性能潜力。航空发动机控制系统的发展主要是从机械液压式控制系统到监控型电子控制系统再到目前最先进的全权数字发动机控制系统(FADEC)。随着航空发动机技术的不断进步和飞机对发动机性能要求的不断提高,控制系统正在经历从单个部件到整体、从模拟式到数字式、从有限功能到全权控制的发展过程。

机体是飞机的框架和外壳
机体是飞机的框架和外壳。主要功用是固定机翼、尾翼、起落架等部件,使之连成一个整体,同时装载人员、货物、燃油及各种设备,机体包括机头、机身、机翼、起落架等;机头位于整个飞机的最前部,包括飞机驾驶舱、雷达舱、前部座舱等;机身用于装载人员、机载设备、燃油、货物等,连接机翼、尾翼和起落架,平衡飞机的各部分载荷。机翼主要用于产生升力,并使飞机具有横侧平衡、稳定性和操作性,包括前缘襟翼、后缘襟翼、副翼等。

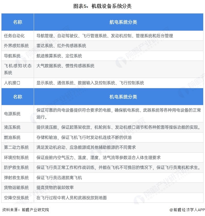
机载设备系统精密而复杂
机载设备指在飞机飞行中接收各种信息和指令,进行传递、处理、显示、反馈和控制的设备,用于保证飞行安全,并完成飞行任务。一般而言,机载设备分为航电系统和机电系统。从航电系统的功能来看,航电系统主要可以分为任务自动化、外界感知系统、导航系统、飞机感知状态系统、人机接口五大类型。从机电系统的功能来看,航电系统主要可以分为电源系统、液压系统、燃油系统、第二动力系统、环境控制系统、防护救生系统、弹射救生系统、货物运输系统、空降空投系统九大类型。
中国机载设备行业民用领域除需要满足主机厂的需求外,还需要满足适航认证要求,在民机市场基本被国外品牌垄断的背景下,中国航空零部件发展相对较慢。军用领域方面,以军工集团为主体,少量从事机载设备的民营企业也主要是参与军品配套。航空工业和电科集团是中国机载设备的两大核心供应商,航空工业集团内,中航机电系统有限公司、中航航空电子系统有限责任公司以及相关研究所是建设主体;电科集团内,14所、38所是机载雷达的重要供应商,中电科航空电子有限公司是航空电子领域生力军,同时,电科集团也提供大量的机载设备元器件配套。

更多本行业研究分析详见前瞻产业研究院《中国航空零部件制造行业市场前瞻与投资预测分析报告》










