(原标题:【建议收藏】重磅!2023年浙江省新能源汽车产业链全景图谱(附产业政策、产业链现状图谱、产业资源空间布局、产业链发展规划))
行业主要上市公司:吉利汽车(00175.HK),威马股份(430732.OC),零跑汽车(09863.hk),天际股份(002759.sz)等
本文核心数据:全国新能源汽车供需规模;浙江省新能源汽车产量;浙江省新能源汽车销量;浙江省新能源汽车专利数量;浙江省新能源汽车产业链企业数量;浙江省新能源汽车公共充电桩数量
新能源汽车产业发展现状及价值链分布
——全国新能源汽车产业发展规模
新能源汽车是我国应对气候变化、推动绿色发展的战略举措,在政策和市场需求的推动下,我国新能源汽车产销量双双增长,2022年,全国新能源汽车实现产量705.8万辆、实现销量688.7万辆。根据国务院印发的《新能源汽车产业发展规划(2021-2035年)》,未来几年我国新能源汽车行业仍将保持高速发展态势。

——新能源汽车产业价值链分布
新能源汽车产业链上游为原材料和核心零部件,包括电池材料、元器件、电机电控和常规部件等等;中游是整车制造,按车辆用途写细分为新能源乘用车、新能源商用车;配套产业包括新能源汽车充换电运营服务;下游包括汽车后市场服务、电池回收等。根据新能源汽车各产业链环节的毛利率状况可知,目前,元器件-IGBT、上游电机电控及下游汽车后市场环节的利润水平相对较高,其中汽车后市场服务的代表性上市公司毛利率高达45%-55%;另一方面,上游常规部件、内外饰件等环节的毛利水平较低、附加值较低。

注:上述毛利率区间以行业代表性上市公司2022年毛利率填列
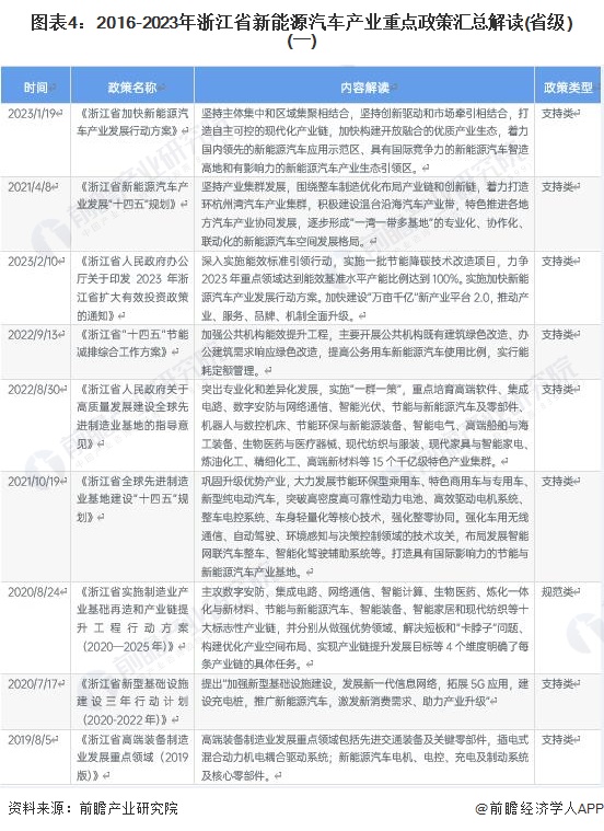
浙江省新能源汽车产业政策环境
——浙江省新能源汽车产业省级政策解析
加快发展新能源汽车产业,是我国有效缓解能源和环境压力,实现碳达峰、碳中和战略目标的内在要求,同时也是浙江省加快培育节能与新能源汽车世界级先进制造业集群,推动经济高质量发展的重要举措。2022年,在“双碳战略”背景下,浙江省新能源汽车产业发展政策持续加码,2022年,浙江省出台新能源汽车产业相关政策已达34条。

注:上述政策数量统计时间截至2023年2月21日
在新能源汽车技术路线多头并进之际,浙江省前瞻性规划布局新能源汽车产业发展方向,2021年4月8日,浙江省发改委发布《浙江省新能源汽车产业发展“十四五”规划》,提出要坚持产业集群发展,围绕整车制造优化布局产业链和创新链,着力打造环杭州湾汽车产业集群,积极建设温台沿海汽车产业带,特色推进各地方汽车产业协同发展,逐步形成“一湾一带多基地”的专业化、协作化、联动化的新能源汽车空间发展格局。


——浙江省新能源汽车产业区域政策热力图
除省级产业政策外,浙江省下辖11个地级市也通过出台相关产业发展政策,助推地区新能源汽车产业发展。从浙江省11个地级市2014年至今发布的新能源汽车产业相关政策数量来看,杭州市、湖州市和台州市发布的新能源汽车产业相关政策数量较多,在政策支持引导下,杭州市成为浙江省新能源汽车产业发展高地,在新能源汽车制造、产业链建设和市场应用推广方面均走在全国前列。

注:①上述政策数量统计时间范围为2014年-2023年2月22日;②城市政策数量为统计时间范围内该城市新能源汽车产业相关政策总数
浙江省新能源汽车产业链发展现状图谱
——浙江省新能源汽车产业链图谱
政策市场双轮驱动,推动浙江省新能源汽车产业链不断完善。目前,浙江省新能源汽车产业涵盖新能源汽车上游三电(电池、电机、电控)及电池原材料等领域、中游新能源汽车整车制造领域、新能源汽车充换电及电池回收等配套服务领域在内的全产业链条,已然成为新能源汽车产业链企业聚集高地。根据企查猫查询数据显示,截至2023年2月,浙江省处于正常经营的新能源汽车产业链企业数量超20万家,其中新能源汽车电池制造企业达13万家,新能源汽车整车制造企业达2万家,培育出包括吉利汽车,威马股份,零跑汽车,天际新能源汽车等一批新能源汽车产业链龙头企业。

——浙江省新能源汽车产业链企业地图
分各市来看,杭州市新能源汽车产业链企业数量占全省新能源汽车产业链企业数量比重超50%,新能源汽车全产业链建设相对完善,成为带动全省新能源汽车产业链发展的核心城市;宁波市、温州市、绍兴市结合自身产业发展基础,围绕杭州市新能源汽车产业链发展,加快新能源汽车产业链企业落地,逐渐形成具有城市特色的新能源汽车产业聚集地。
从产业链环节企业分布来看,新能源汽车整车制造企业主要分布在杭州市和宁波市;新能源汽车电池企业主要分布在台州市和丽水市;充换电设施及汽车后市场配套产业在多个城市均有相关企业布局。

——浙江省新能源汽车产业发展载体图谱
浙江省新能源汽车产业快速发展,产业集聚效应凸显。目前,浙江已形成以杭州为中心的新能源汽车核心集聚区,以宁波、温州、台州等为代表的关键零部件及新材料配套项目集中区,产业链企业加速汇集。与此同时,浙江省其他城市也加快引进培育新能源汽车产业链企业,加速推进新能源汽车产业集群发展载体建设,不同产业集群载体重点发展的产业链环节有所区别,产业集群差异化发展更好地推动了浙江省新能源汽车产业链建设的完善和产业规模的扩张。

浙江省新能源汽车产业发展现状
——新增注册企业数量持续攀升
浙江省新能源汽车产业发展基础位居全国前列,企业营商环境优异,吸引了大量新能源汽车产业企业落地省内发展。根据企查猫查询数据显示,近年来,浙江省新能源汽车历年新注册企业数量快速增长,2021年,浙江省全年新增新能源汽车产业注册企业达10023家,较2020年新增注册企业数量增长了近1倍;2022年,浙江省新能源汽车产业新增注册企业数量再创新高,截至2022年末,2022年浙江省新能源汽车产业相关新增注册企业数量达14705家,浙江省新能源汽车产业发展持续火热。

——专利申请量位居全国榜首
浙江省十分注重新能源汽车技术创新,研发能力持续提高。根据智慧芽查询数据显示,自2015年起,浙江省新能源汽车领域专利申请量快速增长,2015-2022年历年专利申请量均突破3000件。截至2023年2月,浙江省新能源汽车领域累计专利申请了突破6万件,位居全国榜首,整体上看,浙江省新能源汽车产业研发能力位居全国前列,优质的创新环境为新能源汽车产业发展提供了有力的支撑。


——新能源汽车产量增速再创新高
浙江省新能源汽车产业发展迅猛,新能源汽车产量快速攀升。根据浙江省汽车行业协会的数据显示,2021年,浙江省全年共生产新能源汽车20.70万辆,同比增长168.83%;2022年,浙江省累计生产新能源汽车59.26万辆,同比增长186.28%,新能源汽车产量增速屡创新高,占全国新能源汽车产量比重达8.40%。


——新能源汽车销量占新车销量比重突破25%
浙江省作为全国新能源汽车应用推广先行示范区域,新能源汽车销量消费习惯培养效果显著,新能源汽车销量常年位居全国前列,新能源汽车销量占新车销量比重持续提高。根据浙江省汽车行业协会公布的数据显示,2021年浙江省新能源汽车销量达20.92万辆,占新车销售量比重达12.66%。2022年,浙江省新能源汽车销量再创新高,全年累计销售新能源汽车55.93万辆,占新车销量比重突破25%,达30.76%。

浙江省新能源汽车产业发展前景及规划
——浙江省新能源汽车产业发展前景及规划
根据《浙江省新能源汽车产业发展“十四五”规划(2021-2025年)》,到2025年,产业集群化发展布局更加优化,产业规模和竞争力位居国内前列。全省新能源汽车年产量超120万辆,占全省汽车生产总量比重超过60%,新能源汽车产量占全国比重10%左右,关键零部件本地配套率显著提升;公共领域用车新能源比例国内领先,率先开展自动驾驶汽车规模化商业应用,充换电服务便利性显著提高;建设新能源汽车产业大脑,累计建设“未来工厂”20家,培育形成“十百千”创新型骨干企业梯队,产业数字化转型和绿色化发展走在全国前列。

“十四五”期间,浙江省将通过实施“六大行动”助力发展新能源汽车产业:

——浙江省新能源汽车产业空间布局规划
根据《浙江省新能源汽车产业发展“十四五”规划》,“十四五”期间,浙江将逐步形成“一湾一带多基地”的新能源汽车空间发展格局;一湾即环杭州湾汽车产业集群,一带即温台沿海汽车产业带,多基地即多个新能源汽车特色基地。“十四五”期间浙江省新能源汽车产业发展空间布局规划如下:

