(原标题:【深度】2022年西安市产业结构全景图谱(附产业布局体系、产业空间布局、产业增加值等))
本文核心数据:GDP占比、工业增加值等。
1、西安市产业整体规划布局情况
(1)开发区布局:八大开发区协同发展
为更好促进西安市经济发展,西安市在发展过程中建设了六大开发区和两大基地,六大开发区即为高新区、经开区、曲江新区、浐灞生态区、国际港务区和西咸新区(按成立时间),两大基地即为长安区的航天基地和阎良区的航空基地。详细分布情如下:

注:标黄雁塔区为2020年西安市GDP最高区县,下同。
(2)产业布局体系:“6+5+6+1”布局体系
在产业布局体系层面,根据西安市《西安市现代产业布局规划》,其提出了“6+5+6+1”的布局体系,其中“6”指6项支柱产业和6项生产性服务业,支柱产业以制造业为主,兼顾生物医药新材料等行业,生产性服务业则主要指研发创新、金融物流等产业。“5”则指西安市在新兴产业领域的规划布局,主要包括人工智能、5G等高新科技产业。“1”则特指西安市本地的文化旅游发展产业。详细产业体系和不同开发区和行政区产业布局规划情况如下:

(3)产业空间布局:“一核三带一通道多板块”空间布局
在西安市产业空间布局规划领域,西安市政府按照“地域相邻、产业相近、属性相融、优势互补、资源共享、做大做强”的原则,在空间上逐步形成“一核三带一通道多板块”的产业空间布局。“一核”指位于城市空间中心的文旅商贸核心,“三带”指高新技术产业带、先进制造产业带和文化旅游产业带,“一通道”指从空港新城连接高铁新城到国际港务区的国际物流大通道,“多板块”指各区县、开发区形成各具特色的产业板块。详细规划指标解读和产业空间分布情况如下:

注:“三带”中涉及区县、开发区部分加粗为产业引领行政区县/开发区。

注:蓝色双箭头为先进制造产业带,黄色箭头为物流大通道,紫色箭头为文旅产业带,绿色箭头为高新技术产业带。
(4)各区重点产业全景
各区重点产业布局来看,西安市文旅商贸等第三产业布局主要集中于以行政区新城区、碑林区、莲湖区为代表的中心城区,以及以曲江新区为代表的城中开发区。围绕中心城区,西安市主要布局了汽车制造、航空航天等高端制造产业,助推西安市第二产业转型升级发展,高端制造业主要分布在经开区、高新区、西咸新区和航空航天基地周围,以开发区为依托,带动各行政区整体制造业发展。


2、西安市产业发展现状情况
(1)产业结构:第三产业占比不断提高
从陕西省统计年鉴公布数据来看,2011-2020年西安市第三产业生产总值呈现波动上升趋势,第一产业和第二产业生产总值占比总体呈现波动下降趋势,2020年西安市第一产业GDP占比仅为3.12%,第二产业GDP占比为33.21%,第三产业GDP占比则占63.66%。

(2)产业体系之六大支柱产业
根据西安市政府2020年印发的《西安市现代产业布局规划》来看,西安市在支柱产业领域主要布局行业为电子信息制造、汽车制造、航空航天、高端装备制造、新材料新能源和生物医药。
从产业布局重点分布来看,支柱产业主要集中在以新城区、莲湖区和碑林区为中心的城市周围,产业重点的布局仍旧以西安市的各大开发区为主,基于不同开发区发展优势,发展不同类型支柱产业。


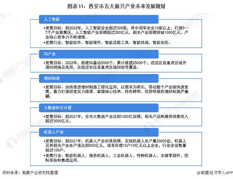
(3)产业体系之五大新兴产业
根据西安市政府2020年印发的《西安市现代产业布局规划》来看,西安市在新兴产业领域主要布局行业为5G产业、增材制造产业、大数据和云计算产业、人工智能产业和机器人产业。
从产业布局重点分布来看,根据西安市招商引资规划,西安市在五大新兴产业领域招商引资以建设国家硬科技创新示范区为载体,聚焦人工智能、增材制造(3D打印)、机器人、大数据、卫星应用等5大新兴产业招商方向,围绕人工智能研发及产品制造、5G技术研发与产品制造、关键器件、核心芯片、无人机、卫星通讯导航遥感市场应用,工业机器人、服务型机器人、特种机器人的研发生产与销售,以及3D打印、A1研发、齿轮组件、减速器、数据中心等产品的关键环节、关键技术、关键零件,积极引进新技术、新产品、新业态、新模式布局,形成各具特色、优势互补、结构合理的新兴产业增长引擎。


(4)产业体系之六大生产性服务业
根据西安市政府2020年印发的《西安市现代产业布局规划》来看,西安市在生产性服务产业领域主要布局行业为现代金融、现代物流、研发设计、软件和信息服务、检验检测认证和会议会展行业。
从产业布局空间分布来看,西安市的生产性服务产业布局仍旧以西安市各大开发区为主,针对不同开发区的发展特点、区域优势和产业定位,分别发展不同类型生产性服务产业。


