截至今日收盘,天普股份今年以来累计涨幅超1000%。
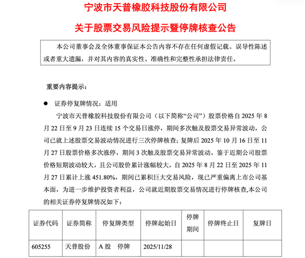
天普股份(605255.SH)11月27日公告称,公司股票价格自2025年8月22日至11月27日累计上涨451.80%,期间多次触及股票交易异常波动,已累积巨大交易风险,股价严重偏离基本面。
为维护投资者利益,公司股票将于11月28日起停牌核查。

公告显示,公司股票于2025年8月22日至9月23日连续15个交易日涨停;10月16日至21日连续4个交易日下跌、跌幅累计达24.69%;11月25日、26日连续涨停,27日盘中多次触及涨停。截至11月27日,公司收盘价为147.00元/股,最新市盈率为605.87倍,最新市净率为24.43倍,显著高于行业平均水平。
公司提醒投资者注意多项风险:一是可能触及股权分布不具备上市条件的风险,若要约届满前有股东接受要约且未撤回,社会公众股东持股比例可能低于25%;二是收购方中昊芯英无资产注入计划,且其自身资本证券化路径与本次收购无关;三是公司2025年前三季度营业收入同比下降4.98%,净利润同比下降2.91%;四是外部流通盘较小,总股本1.3408亿股中75%由控股股东等持有,存在非理性炒作风险。
公司表示,本次协议转让已完成,控股股东和实际控制人未发生变更,但控制权变更事项仍存在不确定性。四名自然人在内幕信息形成前买卖股票的行为不属于内幕交易,相关收益已上缴公司。
